点标签看更多好帖

恒天首府物业打业主!恶人先告状还想额人

[复制链接]

签到天数: 2 天

[LV.1]初来乍到

分享到:
发表于 2016-3-13 12:25 | 显示全部楼层 |阅读模式

马上注册荣耀渭南网,结交渭南乡党,享用更多功能,让你轻松玩转荣耀网

您需要 登录 才可以下载或查看,没有账号?立即注册 |

x
我就是当事人,恒天首府的业主

事发在昨天早上十点半,我朋友开的车来拉我家的垃圾,你肯定觉得奇怪,为什么业主要自己开车拉垃圾?小区没有垃圾堆?原因是,物业要收三次垃圾费,我没同意,

所以就叫人自己拉出去,收房的时候先交了小区物业垃圾费,装修时候又交了装修垃圾费,现在又问我要建筑垃圾费,我问他,你们的依据让我看一下,他们经理拿不出来,我退了一步说,那我自己拉,他说行,但要些东西,我说没问题,这时候我家正在走水电,他们就把我水停了!!!我就问他,这和水有啥关系,停电停水这种流氓招数竟然说来就来,我签了他们所谓的保证书,才把水又开了,这就算过去了,过了几天,也就是昨天,我朋友开车来拉垃圾,门卫不让进门!说我的车太大了,(然而后面不是进去了吗,而且并没有任何问题)这时我只能去物业找他们开门。

我进了物业的门,当时物业只有一个女的在,还有几个业主也在,我就找那个女的,让她开门,刚开始她没理我,我就一直在给她说,这时候她脾气上来了,说你还给我拍桌子呢?要拍到外面去(我前面并没有拍桌子)这时我也火了,就吵起来了,吵得时候我指了她一下,她说你再指我试试,我当然要顺她的意了。。。这时候这女的上来对我胳膊就是一巴掌,这样就开始了,我也没服软,推了她一把,在我旁边的业主都劝我,有业主也拉我,我就退后了,这时那女的并没有结束的意思,从她办公桌走出来,拿了个扫把,对着我就是两下这时我还在往后退,她一直往前扑,等我退到门口的时候,没法直接退了,她又过来了,我直接踹了她一脚,这时物业的一个年龄大的老头过来了,直接就抱着我往外走,我就退出来了 到了房间外面,然而那女的并没有停手的意思,又拿起扫把对着我打,这时我已经挨了不少下了,果断把扫把夺了过来,没想到她又找到了一个扫把对着我打(真是自己的地盘,找武器都那么顺手),这时由于她同事抱着我左边,她就打我右边,也不敢靠近了(因为刚才被踹了一脚,知道近身占不到便宜了),最后直接拿扫把砸我,还好没砸住,我也再没还手,打我的事实就告一段落,接着就是骂,把我们业主骂了个遍,说有几个钱买个破房子在这牛啥?我当然也没示弱,举起大拇指说,我们业主掏钱养着你,你反过来打我们,厉害!刚开始她还说打你咋了,后面可能反应过来了,说是我打她的,我说谁先动手天打雷劈,不得好死,这时她不说话了,就一直骂,然后叫我别走,我说我不走,这时我朋友的车已经进去了,我就开始搬垃圾。

事情并没有结束,我搬了家里的一半垃圾,觉得我手特别疼,搬不动了,一看,肿了。。。这女的还真是狠,我就打电话报警了,然后警务台说已经报过了,他们开始恶人先告状了!这时就有一个陌生号码打过来了,说我让我下来,要打我,然后我就在阳台看那女的带了两个男的每人拿一块砖上来了,并且不停给我打电话让我下去,我给他说,我不下去,你要来就上来,我拿起手机对着我家门开始录像,最后他们被保安挡住了,没上来,又打电话让我去售楼处,这时候警察来了,警察在物业办公室,我就下楼了,把事情给警察说了一遍,早上的事就结束了。

回家才看到自己不只是右手大拇指受伤,胳膊也受伤并且肿了,胳膊也抬不起来,我赶紧去中心医院看了一下,医生说骨头没事,我才放心,这时候有为好心的业主给我打电话,说他和恒天物业经理关系不错,想帮忙解决一下此事(因为我们有微信群,并且群里人的业主也都知道了此事),我们就约到今天早上见面详谈,我在群里也告知了业主们。

第二天,也就是今天早上这时最可笑的事情发生了,我和这位好心的业主谈完之后,要求就两个,第一,必须道歉,第二以后小区业主买沙子水泥可以自由选择。(我觉得我没让恒天物业赔偿我什么乱七八糟的损失就算不错了),万万没想到,好心业主当我面打通了恒天物业王经理的电话,王经理在西安,明天才到渭南,他的原话是这样的:沙子水泥可以进呀,装袋就可以进了。业主问他:说实话,到底能进去不。王经理:进不去。业主:那这件事请怎么解决,你们道歉是必须的吧。王经理:现在不是报案了嘛,那就先让派出所解决,然后我们内部再开会,现在我们的员工都站不起来,伤的特别重呢!原 话!!!把我打完,又叫两男的,三个人一人一块砖,满小区找我,那霸气的样子,现在竟然被说的快要瘫痪了一样!!!小区当时有十个左右的业主,群里的有两个可以为我作证,这女的当时是有多嚣张!!!

再说说我们业主养的恒天物业吧!前期交工时,有的阳台没封,我们业主要自己封,恒天不让,说必须在他那封,或者要求封阳台的商家拿出一大堆资质,然后呢?我们给他要这些资质的时候,他却拿不出来,意思就是,你封阳台的钱,我恒天赚定了!!!接着就是沙霸的问题,前几天,一个业主买的沙子放在楼底下,第二天竟然不见了!!!沙霸直接拉回他们的沙子堆了,为这事也报警了,知道为什么大家想自己买沙子水泥砖吗???我给大家报个价吧,沙子180一方(不够,我昨天早上去看他们工人拉沙子,每袋只装一半,我就问他,几袋是一方,工人竟然给我说不知道!!!他们老板说的算!!!),水泥360一吨,红砖1块一块!!!!并且物业规定,沙子水泥必须从南门进,然而沙霸就堵在南门!!!我说狼狈为奸一点不过分吧?即使你把沙子拉到南门,也要用推车拉到自己的房子,这时,只有沙霸有推车!!一车十块!!!这简直是天衣无缝啊!!!这两道门,谁也进不去的!

这,就是我们养的物业。

我所说的,打的每一个字都确切属实,胡说一个字遭天打雷劈,我愿负全部法律责任!!!请广大的网友支持我,为我们恒天业主出谋划策,打破暴利的潜规则,让打人的人绳之以法,

恒天首府物业打业主!恶人先告状还想额人

恒天首府物业打业主!恶人先告状还想额人

恒天首府物业打业主!恶人先告状还想额人

恒天首府物业打业主!恶人先告状还想额人

恒天首府物业打业主!恶人先告状还想额人

恒天首府物业打业主!恶人先告状还想额人
还业主们一个清净的家园!!!


荣耀渭南网---每天我们都在影响这座城市!

该用户从未签到

发表于 2016-3-13 17:45 | 显示全部楼层
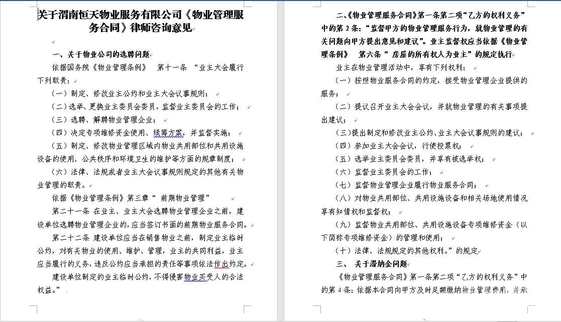
物业蛮横公然违法的事情已然不是一天两天,尤以央企恒天的开发商及下属的物业公司的相关违规更是罄竹难书。我们在恒天首府买房后一直在配合开放商及物业,但开发商及物业的心思却与日俱增,以下为我们所经历的事情,并不是业主无事生非,而且开放商及物业步步紧逼,业主也只能忍让,但太多事情并不是靠忍让便可以解决,比如公然违反相关法律的事情:1、购房至今,购房合同上写明至2015年10月1日交房,但实际交房已到2016年3月,为开发商且截至目前《房屋竣工验收备案表》仍未拿到(开发商并未取得);2、延迟交房并未按照合同约定赔偿业主违约金;3、截止目前物业并未向所辖派出所申请地址,以致所有业主无法及时进行户口迁移;4、交房时签订物业管理合同,业主向物业管理人员咨询合同中相关条款所述的具体内容,物业人员非但未对合同条款向业主解释,而是公然叫嚣拍桌子,并言语不逊。5、恒天首府小区设计为开放式阳台,但由于北方气候及环境的原因并不适合,所以较大多数业主选择将开放式阳台改为封闭阳台,物业要求必须用其所指定的品牌和材料,且由物业进行改造。实际是物业想在阳台改造中形成垄断,但物业所选择的材料以及工艺,跟市场上其他的材料和工艺相较质次价高。同时物业对自主联系商家改造阳台的业主强行拆除甚至以断水断电威胁,并要求自主改造阳台的业主提供多达十种不同的资质,但物业所选择的商家却不能拿出其所要求的资质资料;6、业主装修时物业要求所有的装修材料只能从西潼路南门进入,但南门有物业合作的当地“沙霸”,业主根本无法将水泥、沙子、砖等装修用料拉进小区。“沙霸”提供的沙子量严重不足且价格为180元/m3,水泥380元/吨、红砖1元/块。7、物业的收费中除了正常的垃圾清理费外还需交372元/月的垃圾清理费。7、小区业主曾在装修时被业主将空开处的电源线裹上绝缘胶带解除以断电;8、业主装修用的砂石料在小区内由于“沙霸”的存在“无故”丢失,后发现是被“沙霸”拿走再卖给业主。9、目前恒天首府开发商所承诺的小区内“吉的堡幼儿园”迟迟未动工;10、小区业主自己拉运装修垃圾被物业管理人员态度恶劣的殴打。后附物业服务合同中部分条款咨询律师后违反政策法规的相关描述。

荣耀渭南网---每天我们都在影响这座城市!

签到天数: 610 天

[LV.9]以坛为家II

发表于 2016-3-13 12:40 | 显示全部楼层
荣耀渭南网---每天我们都在影响这座城市!

签到天数: 148 天

[LV.7]常住居民III

发表于 2016-3-13 12:52 | 显示全部楼层
唉!现在大部分小区都是这样的!像你说的这么过分的我也是第一次听说!人家就是想挣你那钱你不让挣非和他们唱反调!那些人心本来就黑的很!
荣耀渭南网---每天我们都在影响这座城市!

签到天数: 83 天

[LV.6]常住居民II

发表于 2016-3-13 12:54 手机版 | 显示全部楼层
往市上告!
荣耀渭南网---每天我们都在影响这座城市!

签到天数: 12 天

[LV.3]偶尔看看II

发表于 2016-3-13 13:03 | 显示全部楼层
这小区还没卖完就敢这样?这以后谁还敢买啊
荣耀渭南网---每天我们都在影响这座城市!

签到天数: 481 天

[LV.9]以坛为家II

发表于 2016-3-13 13:06 | 显示全部楼层
称呼黑心物业都高抬这边垃圾了,业主们的忍让换回来的是这帮垃圾的恶性和嚣张,建议楼主通过业主群发清楚事件的原委,毕竟集体的力量是强大的
荣耀渭南网---每天我们都在影响这座城市!

该用户从未签到

发表于 2016-3-13 13:16 | 显示全部楼层
什么情况,男人打女人,还在到处说,好意思不,一个男人打女娃,有点出息好不,楼主自己张口闭口的骂人怎么不说了,我当时也在场,再说怎么女的没打别人就打你呢,耍流氓,该
荣耀渭南网---每天我们都在影响这座城市!

签到天数: 2 天

[LV.1]初来乍到

 楼主| 发表于 2016-3-13 13:17 | 显示全部楼层
这是另外一个业主的经历!
3月5日本人联系封阳台,封了一半被物业叫停,要求提供资质证书等材料,随后第二天去小区叫工人装修时发下已经没有电,然后到物业询问,说马上派人查看,过了大概一个小时候,发现还是没有来电,我以为是买的电费用完了,就去电表箱查看发现都正常,我把表箱底下打开看到我家开关被人动了手脚,把线头用电胶布包住了,十分生气,但是本人有一次去物业找人解决问题,又一次推迟,直到下午三点半左右本人很愤怒找到物业管理张工解决此事,最后不情愿的叫保安过去接上了,才解决问题,我想说物业凭什么私自动业主的电,请问是随给的权利。

荣耀渭南网---每天我们都在影响这座城市!

签到天数: 2 天

[LV.1]初来乍到

 楼主| 发表于 2016-3-13 13:18 | 显示全部楼层
书香源教育 发表于 2016-3-13 13:06
称呼黑心物业都高抬这边垃圾了,业主们的忍让换回来的是这帮垃圾的恶性和嚣张,建议楼主通过业主群发清楚事 ...

我们业主群里的人都已经知道了 大家都特别想一起去恒天解决此事
荣耀渭南网---每天我们都在影响这座城市!

签到天数: 511 天

[LV.9]以坛为家II

发表于 2016-3-13 13:20 | 显示全部楼层
还是响应国家号召把围墙拆除吧,那样就不要物业了。。。{:6_149:}
荣耀渭南网---每天我们都在影响这座城市!

使用高级回帖 (可批量传图、插入视频等)快速回复

您需要登录后才可以回帖 登录 | 立即注册 |

本版积分规则   Ctrl + Enter 快速发布  

发帖时请遵守我国法律,网站会将有关你发帖内容、时间以及发帖IP地址等记录保留,只要接到合法请求,即会将信息提供给有关政府机构。
返回顶部快速回复返回列表找客服
快速回复 返回顶部 返回列表