[所见所闻] 注意!渭南城区人行道车辆乱停放专项整治来啦!遇僵尸车、占盲道市民可举报!

  [复制链接]

签到天数: 7 天

[LV.3]偶尔看看II

分享到:
发表于 2020-1-9 16:40 | 显示全部楼层 |阅读模式

马上注册荣耀渭南网,结交渭南乡党,享用更多功能,让你轻松玩转荣耀网

您需要 登录 才可以下载或查看,没有账号?立即注册 |

x
为深入推进全国文明城市创建

有力维护城市环境秩序

提升城市管理水平

缓解群众停车难的问题

微信图片_20200109161453.jpg

2020年1月2日

临渭区城市管理执法局发布

微信图片_20200109162111.jpg


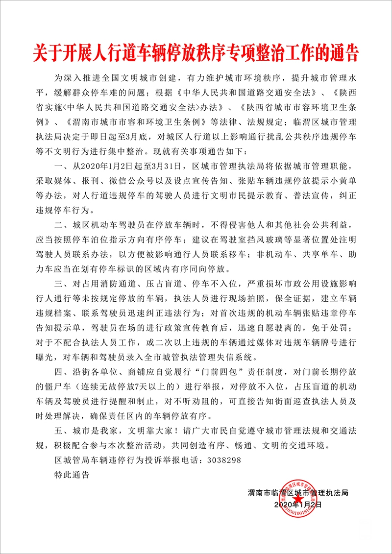
    为深入推进全国文明城市创建,有力维护城市环境秩序,提升城市管理水平,缓解群众停车难的问题:根据《中华人民共和国道路交通安全法》、《陕西省实施《中华人民共和国道路交通安全法》办法》、《陕西省城市市容环境卫生条列》、《渭南市城市市容和环境卫生条例》等法律、法规规定;临渭区城市管理执法局决定于即日起至3月底,对城区人行道以上影响通行扰乱公共秩序违规停车等不文明行为进行集中整治。

    现就有关事项通告如下:

    一、从2020年1月2日起至3月31日,区城市管理执法局将依据城市管理职能,采取媒体、报刊、微信公众号以及设点宣传告知、张贴车辆违规停放提示小黄单等办法,对人行道违规停车的驾驶人员进行文明市民提示教育、普法宣传,纠正违规停车行为。

微信图片_20200109161625.jpg


微信图片_20200109161656.jpg


微信图片_20200109161636.jpg

(城管执法人员张贴“车辆违停提醒单”)

    二、城区机动车驾驶员在停放车辆时,不得侵害他人和其他社会公共利益,应当按照停车泊位指示方向有序停车;建议在驾驶室挡风玻璃等显著位置处注明驾驶人员联系办法,以方便被影响通行人员联系移车:非机动车、共享单车、助力车应当在划有停车标识的区域内有序同向停放。

    三、对占用消防通道、压占盲道、停车不入位,严重损坏市政公用设施影响行人通行等未按规定停放的车辆,执法人员进行现场拍照,保全证据,建立车辆违规档案、联系驾驶员迅速纠正违法行为;对首次违规的机动车辆张贴违章停车告知提示单,驾驶员在场的进行政策宣传教育后,迅速自愿驶离的,免于处罚;对于不配合执法人员工作,或二次以上违规的车辆通过媒体对违规车辆牌号进行曝光,对车辆和驾驶员录入全市城管执法管理失信系统

微信图片_20200109161631.jpg

微信图片_20200109161645.jpg

    四、沿街各单位、商铺应自觉履行“门前四包”责任制度,对门前长期停放的僵尸车(连续无故停放7天以上的)进行举报,对停放不入位,占压盲道的机动车辆及驾驶员进行提醒和制止,对不听劝阻的,可直接告知街面巡查执法人员及时处理解决,确保责任区内的车辆停放有序。

    五、城市是我家,文明靠大家!请广大市民自觉遵守城市管理法规和交通法规,积极配合参与本次整治活动,共同创造有序、畅通、文明的交通环境。
173948bpp790jqju97pq8r - 副本.jpg
区城管局车辆违停行为投诉举报电话:3038298
关注“临渭城管”公众号
也可在线发图举报
640.webp (1).jpg
规范停车
个人文明一小步
城市文明一大步
荣耀渭南网---每天我们都在影响这座城市!

签到天数: 1 天

[LV.1]初来乍到

发表于 2020-1-9 16:44 | 显示全部楼层
就应该这样,跟交警联合执法,乱停的人太多了呀
荣耀渭南网---每天我们都在影响这座城市!

该用户从未签到

发表于 2020-1-9 16:44 | 显示全部楼层
僵尸车应该严厉打击,占用公共资源
荣耀渭南网---每天我们都在影响这座城市!

该用户从未签到

发表于 2020-1-9 18:10 手机版 | 显示全部楼层
小区里的僵尸车能举报不?
荣耀渭南网---每天我们都在影响这座城市!

签到天数: 7 天

[LV.3]偶尔看看II

 楼主| 发表于 2020-1-9 18:17 手机版 | 显示全部楼层
/zq/信仰 发表于 2020-1-9 18:10
小区里的僵尸车能举报不?

小区里的城管应该没法管吧{:qqemoji33:}
荣耀渭南网---每天我们都在影响这座城市!

签到天数: 117 天

[LV.6]常住居民II

发表于 2020-1-9 18:36 手机版 | 显示全部楼层
应该设立举报奖励
荣耀渭南网---每天我们都在影响这座城市!

签到天数: 740 天

[LV.9]以坛为家II

发表于 2020-1-9 18:40 手机版 | 显示全部楼层
举报有奖吗?没有就算了
荣耀渭南网---每天我们都在影响这座城市!

签到天数: 2 天

[LV.1]初来乍到

发表于 2020-1-9 19:07 手机版 | 显示全部楼层
王一 发表于 2020-1-9 18:17
小区里的城管应该没法管吧

小区里的好像只有物业和交警部门联合才可以
荣耀渭南网---每天我们都在影响这座城市!

该用户从未签到

发表于 2020-1-9 19:44 手机版 | 显示全部楼层
半截烟 发表于 2020-1-9 18:40
举报有奖吗?没有就算了

你想的挺美。
荣耀渭南网---每天我们都在影响这座城市!

该用户从未签到

发表于 2020-1-9 20:01 手机版 | 显示全部楼层
好,大快人心,还有什么路中间掉头,逆行都应该严查
荣耀渭南网---每天我们都在影响这座城市!

使用高级回帖 (可批量传图、插入视频等)快速回复

您需要登录后才可以回帖 登录 | 立即注册 |

本版积分规则   Ctrl + Enter 快速发布  

发帖时请遵守我国法律,网站会将有关你发帖内容、时间以及发帖IP地址等记录保留,只要接到合法请求,即会将信息提供给有关政府机构。
返回顶部快速回复返回列表找客服
快速回复 返回顶部 返回列表