[生活资讯] 渭南人注意啦!全国这些景点实行不同的门票免费、折扣政策,快看有没有你想去的景区!

  [复制链接]

该用户从未签到

分享到:
发表于 2020-9-15 12:15 | 显示全部楼层 |阅读模式

马上注册荣耀渭南网,结交渭南乡党,享用更多功能,让你轻松玩转荣耀网

您需要 登录 才可以下载或查看,没有账号?立即注册 |

x
目前,包括陕西、山东、山西、湖北……
全国已有近1000家景区
实行不同的门票免费、折扣政策
u=1650073678,493253519&fm=26&gp=0.jpg

云冈石窟、五台山等知名景点
免首道门票
拙政园、虎丘、留园等知名园林
有机会享受1元游
u=1011456507,3164993631&fm=26&gp=0.jpg

·湖北全省近400家A级景区免门票;

·青岛12家A级景区免门票,包括崂山风景区、小青岛、奥帆博物馆等景区;

·西安53家A级景区免门票,包括大唐芙蓉园、西安城墙、大明宫国家遗址公园等景区;

·山西130家A级以上景区免首道门票;包括云冈石窟、五台山、平遥古城等;

·贵州全省A级景区门票5折到今年年底;

·云南137家A级景区今年年内门票5折;

·甘肃甘南州州内全部景区免费开放....
详细清单来了

西安:53家A级景区免门票
   省内外持绿码游客可参观,但出行前需线上提前预约。
微信图片_20200915120725.jpg
西安城墙和大明宫遗址公园需收费。
      西安城墙每月15日的城墙免费开放日,持西安市有效身份证件可领取免费门票

      请各位网友出游注意!


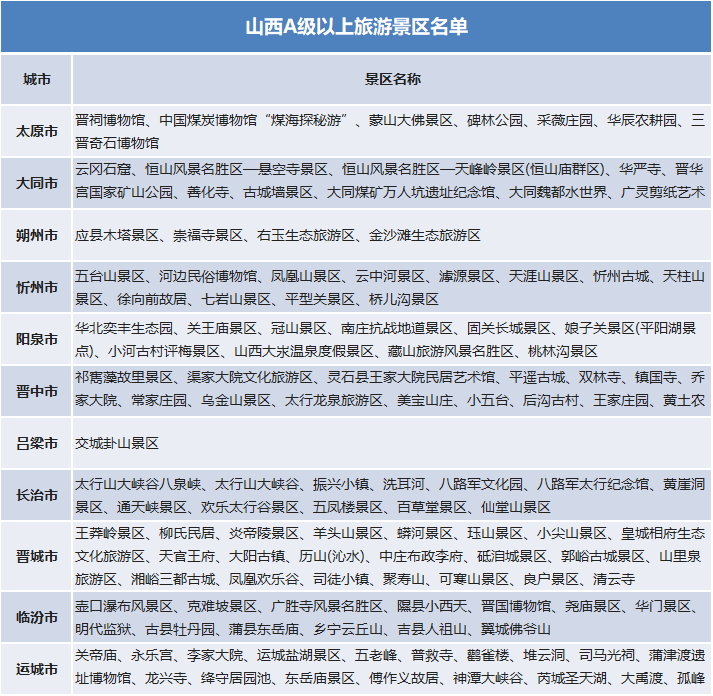
山西:130家A级景区免首道门票
    2020年下半年周一至周五工作日,山西省126家A级以上旅游景区将向全国游客免首道门票,其中包括云冈石窟、五台山、平遥古城等著名景区。
微信图片_20200915120807.png
    山西省文旅厅发布消息,按照山西省人民政府办公厅《关于加快促进服务业恢复稳定增长若干措施的通知》有关景区免票工作的要求,山西新增4家执行2020年下半年周一至周五工作日向全国游客免首道门票的A级旅游景区,分别是:台骀山滑世界、灵石红崖峡谷、左权莲花岩、昔阳石马寺。
    截至目前,山西免首道门票A级景区数量达130家。(注意:出游前要预约确认。)

贵州:A级景区门票5折
    从8月1日起,贵州省A级旅游景区针对境内外全体游客实施门票五折优惠政策,优惠时间截止至2020年12月31日。
微信图片_20200915120932.png

     在“一码游贵州”等平台完成线上预约后,可以线上购票也可以线下购票。贵州部分景区名单
江苏 :一元游多个知名园林
    日前,苏州市园林和绿化管理局推出面向全国游客的“1元游园林·百万大馈赠”活动。12月31日前,苏州园林旅游网、同程旅行等网络平台开通“1元游园林”线上抢票专区,共将推出1元门票50万张。同时,每抢到1张1元门票,可再享受该景区最多2张半价优惠票。

    使用范围涵盖:虎丘、留园、拙政园、狮子林、耦园、网师园、沧浪亭、可园、天平山、植物园、动物园、环秀山庄、怡园、艺圃等14个苏州知名园林景区。

青岛 :12家A级景区免费逛
    马上迎来金秋,又到了青岛最美的季节,同样截止到12月31日,青岛的崂山风景区、小青岛公园、小鱼山公园、海产博物馆、奥帆博物馆、大珠山风景区、琅琊台风景区、珠山国家森林公园、青岛德国总督旧址博物馆(迎宾馆)、信号山公园、青岛山一战遗址公园、鹤山风景区等12家A级景区免门票。
微信图片_20200915121031.png

新疆阿勒泰 :32家A级景区门票全免
    为拉动当地经济,阿勒泰地区所有A级景区将面向全国游客免票2个月(2020年9月6日-2020年11月10日)!像喀纳斯、可可托海、五彩滩这些景区通通都不要门票!
微信图片_20200915121119.jpg

外出旅游要注意什么?
张文宏的提醒来了!
    张文宏建议,住酒店要多带一些卫生相关的器具,包括个人卫生用品、睡衣睡裤、拖鞋,以及酒精等日常消毒用品。如果住民宿,最好不要睡“大通铺”,两人一间还是可以接受的。

    张文宏表示,目前国内90%以上的地区没有本土病例,大家外出旅游没有问题,但是不代表可以不采取非常好的防疫措施。“我们还是拒绝在密集的空间内把口罩摘下来。”

你有出游计划了吗?
打算去哪里玩?
留言分享一下吧!
(来源:来源:人民网科普)
客服二维码.jpg


微信图片_20200915120254.gif
荣耀渭南网---每天我们都在影响这座城市!

该用户从未签到

发表于 2020-9-15 14:05 | 显示全部楼层
正好想出去玩,这份整理太有用了
荣耀渭南网---每天我们都在影响这座城市!

该用户从未签到

发表于 2020-9-15 14:26 | 显示全部楼层
荣耀渭南网---每天我们都在影响这座城市!

该用户从未签到

发表于 2020-9-15 14:33 | 显示全部楼层
想去陕西历史博物馆
荣耀渭南网---每天我们都在影响这座城市!

该用户从未签到

发表于 2020-9-15 14:53 | 显示全部楼层
白鹿原好玩吗?求推荐
荣耀渭南网---每天我们都在影响这座城市!

该用户从未签到

发表于 2020-9-15 15:00 | 显示全部楼层
五台山也免费吗?真的假的
荣耀渭南网---每天我们都在影响这座城市!

该用户从未签到

发表于 2020-9-15 15:06 | 显示全部楼层
想玩就趁这个机会好好玩
荣耀渭南网---每天我们都在影响这座城市!

签到天数: 4 天

[LV.2]偶尔看看I

发表于 2020-9-15 15:34 | 显示全部楼层
也得有时间去玩啊
荣耀渭南网---每天我们都在影响这座城市!

该用户从未签到

发表于 2020-9-15 16:21 | 显示全部楼层
还是要注意防疫工作,不能掉以轻心
荣耀渭南网---每天我们都在影响这座城市!

该用户从未签到

发表于 2020-9-15 16:55 | 显示全部楼层
希望赶紧放假,带爸妈一起去玩,真的比平时省钱啊
荣耀渭南网---每天我们都在影响这座城市!

使用高级回帖 (可批量传图、插入视频等)快速回复

您需要登录后才可以回帖 登录 | 立即注册 |

本版积分规则   Ctrl + Enter 快速发布  

发帖时请遵守我国法律,网站会将有关你发帖内容、时间以及发帖IP地址等记录保留,只要接到合法请求,即会将信息提供给有关政府机构。
返回顶部快速回复返回列表找客服
快速回复 返回顶部 返回列表