[所见所闻] 【扩散】渭南2021年城乡居民医保缴费通告!6大缴费渠道公布,还有这些要注意......

[复制链接]

该用户从未签到

分享到:
发表于 2020-9-30 11:24 | 显示全部楼层 |阅读模式

马上注册荣耀渭南网,结交渭南乡党,享用更多功能,让你轻松玩转荣耀网

您需要 登录 才可以下载或查看,没有账号?立即注册 |

x

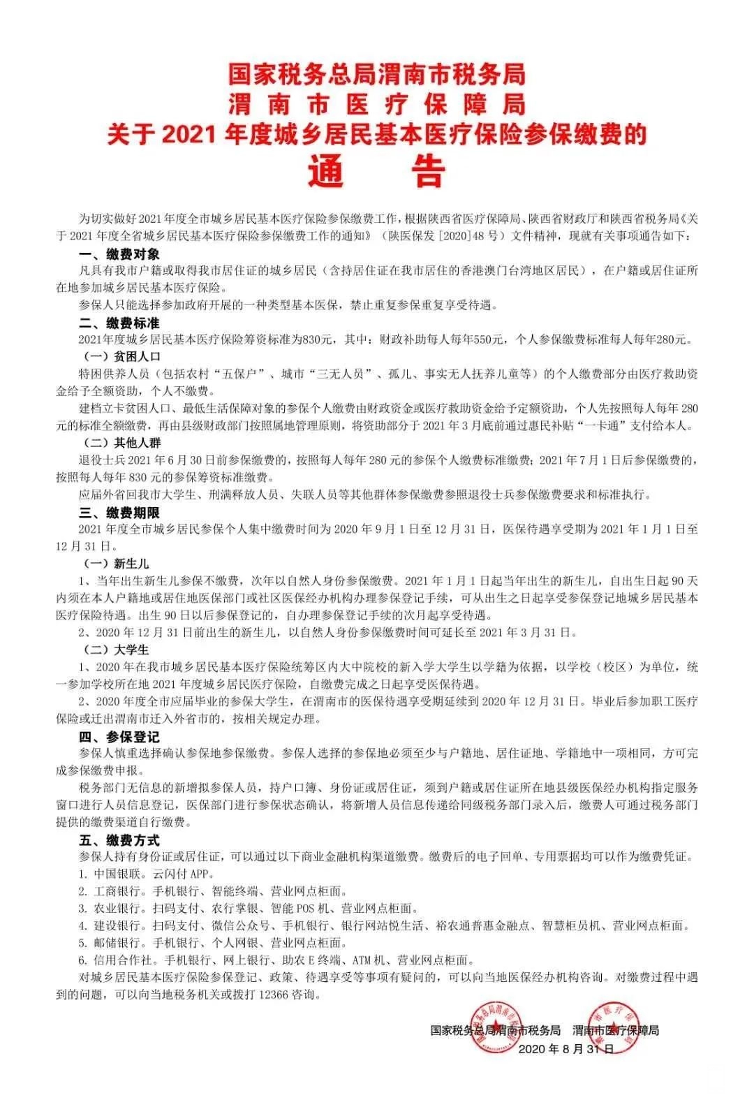
日前,省税务局、省医保局和省财政厅联合印发了《关于2021年度全省城乡居民基本医疗保险参保缴费工作的通知》(陕医保发〔2020〕48号),就做好2021年度全省城乡居民基本医疗保险参保缴费工作做出具体安排。


渭南2021年城乡居民基本医疗保险参保缴费通告
(原城镇居民基本医疗保险、原新型农村合作医疗保险)

112455iaipa1beiha33hbb.jpg


缴费时间:
全省设置集中缴费期。2021年度全省城乡居民参保个人集中缴费时间为2020年9月1日至12月31日。

新生儿

2020年12月31日前出生的新生儿,以自然人身份参保缴费时间可延长至2021年3月31日。


缴费金额:
2021年度全省城乡居民基本医疗保险筹资标准暂为830元,其中:财政补助每人每年暂为550元,个人参保缴费标准每人每年280元

贫困人口

特困供养人员(包括农村“五保户”、城市“三无人员”、孤儿、事实无人抚养儿童等)的个人缴费部分由医疗救助资金给予全额资助,个人不缴费。
建档立卡贫困人口、最低生活保障对象的参保个人缴费由财政资金或医疗救助资金给予定额资助,个人先按照每人每年280元的标准全额缴费,再由县级财政部]按照属地管理原则,将资助部分于2021年3月底前通过惠民补贴“一一卡通”支付给本人。

缴费方式:

参保人持有身份证或居住证,可以通过以下商业金融机构渠道缴费。缴费后的电子回单、专用票据均可以作为缴费凭证。
1.中国银联。云闪付APP。
2.工商银行。手机银行、智能终端、营业网点柜面。
3.农业银行。扫码支付、农行掌银、智能POS机、营业网点柜面。
4.建设银行。扫码支付、微信公众号、手机银行、银行网站悦生活、裕农通普惠金融点、智慧柜员机、营业网点柜面。
5.邮储银行。手机银行、个人网银、营业网点柜面。
6.信用合作社。手机银行、网上银行、助农E终端、ATM机、营业网点柜面。
对城乡居民基本医疗保险参保登记、政策、待遇享受等事项有疑问的,可以向当地医保经办机构咨询。对缴费过程中遇到的问题,可以向当地税务机关或拨打12366咨询

扩散
相互告知

(来源:渭南税务局)


荣耀渭南网---每天我们都在影响这座城市!

该用户从未签到

发表于 2020-9-30 11:40 | 显示全部楼层
荣耀渭南网---每天我们都在影响这座城市!

该用户从未签到

发表于 2020-9-30 11:40 | 显示全部楼层
现在是越来越方便了...
荣耀渭南网---每天我们都在影响这座城市!

该用户从未签到

发表于 2020-9-30 11:41 | 显示全部楼层
这是不用排队了呗
荣耀渭南网---每天我们都在影响这座城市!

该用户从未签到

发表于 2020-9-30 11:50 | 显示全部楼层
微信不是也可以缴吗
荣耀渭南网---每天我们都在影响这座城市!

该用户从未签到

发表于 2020-9-30 13:40 手机版 | 显示全部楼层
又涨价了???
荣耀渭南网---每天我们都在影响这座城市!

签到天数: 265 天

[LV.8]以坛为家I

发表于 2020-9-30 14:57 手机版 | 显示全部楼层
缴费涨了,报销难了
荣耀渭南网---每天我们都在影响这座城市!

该用户从未签到

发表于 2020-9-30 16:02 手机版 | 显示全部楼层
科技发达了,越来越方便了。
荣耀渭南网---每天我们都在影响这座城市!

签到天数: 697 天

[LV.9]以坛为家II

发表于 2020-10-1 22:38 手机版 | 显示全部楼层
年年涨价,硬气
荣耀渭南网---每天我们都在影响这座城市!

签到天数: 450 天

[LV.9]以坛为家II

发表于 2020-10-2 11:18 手机版 | 显示全部楼层
手机银行交了,也没个凭证?
荣耀渭南网---每天我们都在影响这座城市!

使用高级回帖 (可批量传图、插入视频等)快速回复

您需要登录后才可以回帖 登录 | 立即注册 |

本版积分规则   Ctrl + Enter 快速发布  

发帖时请遵守我国法律,网站会将有关你发帖内容、时间以及发帖IP地址等记录保留,只要接到合法请求,即会将信息提供给有关政府机构。
返回顶部快速回复返回列表找客服
快速回复 返回顶部 返回列表