[所见所闻] 关于2021年度城乡居民基本医疗保险参保缴费的通告

  [复制链接]

该用户从未签到

分享到:
发表于 2020-10-9 16:55 | 显示全部楼层 |阅读模式

马上注册荣耀渭南网,结交渭南乡党,享用更多功能,让你轻松玩转荣耀网

您需要 登录 才可以下载或查看,没有账号?立即注册 |

x
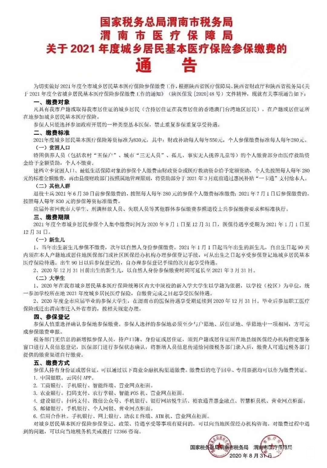
国家税务总局渭南市税务局渭南市医疗保障局
关于2021年度城乡居民基本医疗保险参保缴费的通告
0ccd889062d504b61950cb1e9af3478.jpg


为切实做好2021年度全市城乡居民基本医疗保险参保缴费工作,根据陕西省医疗保障局、陕西省财政厅和陕西省税务局《关于2021年度个省城乡居民基本医疗保险参保缴费工作的通知》(陕医保发202048号)文件精神现就有关事项通告如下:


一、缴费对象
凡具有我市户籍或取得我市居住证的城乡居民(含持居住证在我市居住的香港澳门门台湾地区居民,在户籍或居住证所在地参加城乡居民基本医疗保险.参保人只能选择参加政府开展的一-种炎型基本医保,禁止重复参保重复享受待遇
二、 缴费标准
2021年度城乡居民基本医疗保险筹资标准为830元,其中:财政补助每人每件550元,个人参保缴费标准每人每年280元
(一)贫困人口
特困供养人员(包括农村“五保户”、城市 “三无人员”、孤儿、 事实无人抚养儿童等的个人缴费部分由医疗救助资金给予全额资助个人不缴费.
建档立卡贫困人口、最低生活保障对象的参保个人缴费出财政资金或医疗救助资金给予定额资助个人先按照每人每年280元的标准全额缴费冉由县级财政部门按照属地管理原则将资助部分于2021年三月底前通过惠民补贴“一卡通"支付给本人
(二)其他人群
退役士兵2021年六月30日前参保缴费的按照每人每年280元的参保个人缴费标准缴费:2021年七月一日后参保缴费的,按照每人每年830元的参保筹资标准缴费
应届外省问我市大学生、刑满释放人员、失联人员等其他群体参保缴费参照退役上兵参保缴费要求和标准执行
三、缴费期限
2021年度全市城乡居民参保个人集中缴费时间为2020年九月1日至12月31日,医保待遇享受期为2021年1月1日至12月31日
(一)新生儿
1、当年出生新生儿参保不缴费,次年以自然人身份参保缴费.2021年1月1 日起当年出生的新生儿,自出生日起90天内须在本人户籍地或居住地医保部]或社区医保经办机构办理参保登记手续,可从出生之日起享受参保登记地城乡居民基本医疗保险待遇,出生90日以后参保登记的,自办理参保登记手续的次月起享受待遇。
2、2020年12月31日前出生的新生儿以自然人身份参保缴费时间可延长至2021年3月31日
(二)大学生
1.2020年在我市城乡居民基本医疗保险统筹区内大中院校的新入学大学生以学籍为依据,以学校(校区)为单位统一第四章: 参)加学 校所在地2021年度城乡居民医疗保险,自繳费完成之日起享受医保待遇
2、 2020年度全市应届毕业的参保大学生,在渭南市的医保待遇享受期延续到2020年12月31日.毕业后参加职工医疗保险或迁出渭南市迁入外省市的,按相关规定办理
四、参保登记
参保人慎重选择确认参保地参保缴费参保人选择的参保地必须至少与户籍地、居住证地、学籍地中一项相同,方可完成参保缴费申报
税务部无信息的新增拟参保人员持户口簿、身份证或居住证须到户籍或居住证所在地县级医保经办机构指定服务窗口进行人员信息登记,医保部门进行参保状态确认,将新增人员信息传递给同级税务部门门录入后,缴费人可通过税务部提供的缴费渠道自行缴费
五、缴费方式
参保人持有身份证或居住证可以通过以下商业金融机构渠道缴费繳费后的电子回单、专用票据均叮以作为缴费凭证.
1.中国银联。云闪付APP
2.工商银行。手机银行、智能终端、营业网点柜面。
3.农业银行。扫码支付、农行掌银、智能POS、自动收款机机、营业网点柜面.
4.建设银行。扫码支付、微信公众号、手机银行、银行网站悦生活、裕农通普惠金融点、智慧柜员机、营业网点柜面
5.邮储银行。手机银行、个人网银、营业网点柜面
6.信用合作社。手机银行、网上银行、助农E终端、自动取款机机、营业网点柜面
   对城乡居民基本医疗保险参保登记、政策、待遇字受等事项有疑问的,可以向当地医保经办机构咨询对缴费过程中遇到的问题,可以向当地税务机关或拨打12366咨询.


国家税务总局渭南市税务局    渭南市医疗保障局
2020年8月31日


荣耀渭南网---每天我们都在影响这座城市!

该用户从未签到

发表于 2020-10-9 16:58 | 显示全部楼层
荣耀渭南网---每天我们都在影响这座城市!

该用户从未签到

发表于 2020-10-9 16:58 | 显示全部楼层
荣耀渭南网---每天我们都在影响这座城市!

该用户从未签到

发表于 2020-10-9 16:59 | 显示全部楼层
这个补贴力度还挺大的,不错不错
荣耀渭南网---每天我们都在影响这座城市!

签到天数: 265 天

[LV.8]以坛为家I

发表于 2020-10-9 19:27 手机版 | 显示全部楼层
缴费涨了报销难了
荣耀渭南网---每天我们都在影响这座城市!

该用户从未签到

发表于 2020-10-9 23:53 手机版 | 显示全部楼层
怎么年年涨,农民交不起了
荣耀渭南网---每天我们都在影响这座城市!

签到天数: 33 天

[LV.5]常住居民I

发表于 2020-10-10 07:07 手机版 | 显示全部楼层
荣耀渭南网---每天我们都在影响这座城市!

签到天数: 3 天

[LV.2]偶尔看看I

发表于 2020-10-10 13:48 手机版 | 显示全部楼层
威猛先生66 发表于 2020-10-9 16:59
这个补贴力度还挺大的,不错不错

补贴啥意思
荣耀渭南网---每天我们都在影响这座城市!

签到天数: 40 天

[LV.5]常住居民I

发表于 2020-10-11 06:59 手机版 | 显示全部楼层
年年涨{:qqemoji10:}
荣耀渭南网---每天我们都在影响这座城市!

使用高级回帖 (可批量传图、插入视频等)快速回复

您需要登录后才可以回帖 登录 | 立即注册 |

本版积分规则   Ctrl + Enter 快速发布  

发帖时请遵守我国法律,网站会将有关你发帖内容、时间以及发帖IP地址等记录保留,只要接到合法请求,即会将信息提供给有关政府机构。
返回顶部快速回复返回列表找客服
快速回复 返回顶部 返回列表