快举报!渭南将重点整治渣土车,餐饮油烟污染...

  [复制链接]

该用户从未签到

分享到:
发表于 2021-4-25 14:14 | 显示全部楼层 |阅读模式

马上注册荣耀渭南网,结交渭南乡党,享用更多功能,让你轻松玩转荣耀网

您需要 登录 才可以下载或查看,没有账号?立即注册 |

x

141444gfhl1x9wgl4hlzxw.jpg


141445x6d8und8gu6m8opo.jpg

渭南市城市管理执法局
办公地址:市民综合服务中心东配楼六楼637室
联系方式:0913-2933668

(来源:渭南日报、渭南政府网)

荣耀渭南网---每天我们都在影响这座城市!

签到天数: 3 天

[LV.2]偶尔看看I

发表于 2021-4-25 14:40 手机版 | 显示全部楼层
荣耀渭南网---每天我们都在影响这座城市!

签到天数: 1409 天

[LV.10]以坛为家III

发表于 2021-4-25 15:08 手机版 | 显示全部楼层
支持   抓住严惩
荣耀渭南网---每天我们都在影响这座城市!

该用户从未签到

发表于 2021-4-25 15:29 手机版 | 显示全部楼层
加强加大对环境违法犯罪的打击力度
荣耀渭南网---每天我们都在影响这座城市!

签到天数: 1 天

[LV.1]初来乍到

发表于 2021-4-25 16:54 手机版 | 显示全部楼层
支持,减少污染
荣耀渭南网---每天我们都在影响这座城市!

签到天数: 12 天

[LV.3]偶尔看看II

发表于 2021-4-25 17:00 手机版 | 显示全部楼层
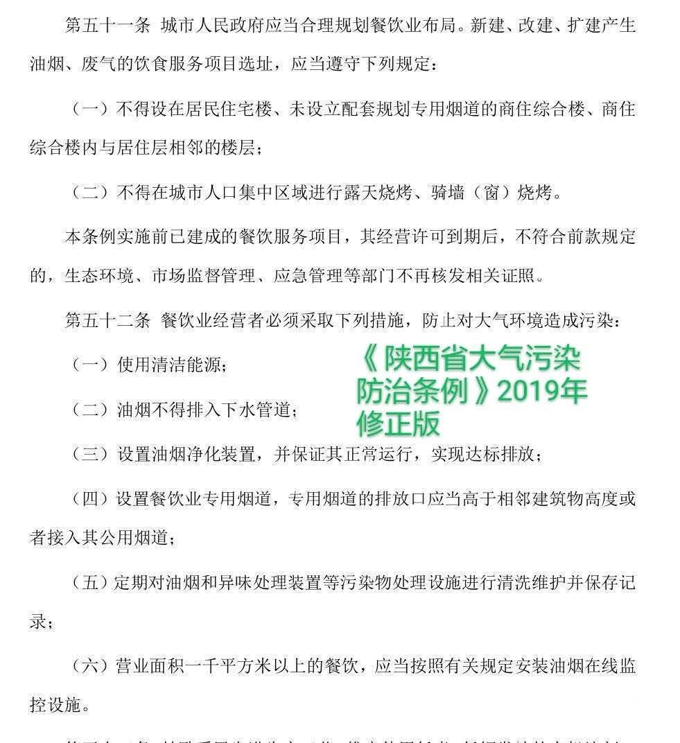
看看《陕西省大气污染防治条例》第五十一条,第五十二条,那些是餐饮禁区,人口集中区域不得露天烧烤,骑墙(窗)烧烤,正常使用油烟净化器,净化达标后通过专用烟道高空排放。
front2_0_FqWTI7ahg_UK0QsHHfampX1rOtjS.1619341030.jpg
荣耀渭南网---每天我们都在影响这座城市!

签到天数: 3 天

[LV.2]偶尔看看I

发表于 2021-4-26 08:15 手机版 | 显示全部楼层
荣耀渭南网---每天我们都在影响这座城市!

签到天数: 33 天

[LV.5]常住居民I

发表于 2021-4-26 12:38 手机版 | 显示全部楼层
荣耀渭南网---每天我们都在影响这座城市!

使用高级回帖 (可批量传图、插入视频等)快速回复

您需要登录后才可以回帖 登录 | 立即注册 |

本版积分规则   Ctrl + Enter 快速发布  

发帖时请遵守我国法律,网站会将有关你发帖内容、时间以及发帖IP地址等记录保留,只要接到合法请求,即会将信息提供给有关政府机构。
返回顶部快速回复返回列表找客服
快速回复 返回顶部 返回列表