陕西一彩民让店主代买彩票中了1000多万,却被告知弄错了!法院判了

  [复制链接]

该用户从未签到

分享到:
发表于 2021-5-31 17:39 | 显示全部楼层 |阅读模式

马上注册荣耀渭南网,结交渭南乡党,享用更多功能,让你轻松玩转荣耀网

您需要 登录 才可以下载或查看,没有账号?立即注册 |

x
微信转账20元给彩票店主
委托购买10注彩票喜中1001万大奖
谁知,陕西省西安市民姚某
取彩票时却被泼了一盆冷水
彩票店主告知其搞错了
彩票是别人的……

173954f9whhhcdhsphswwb.jpg


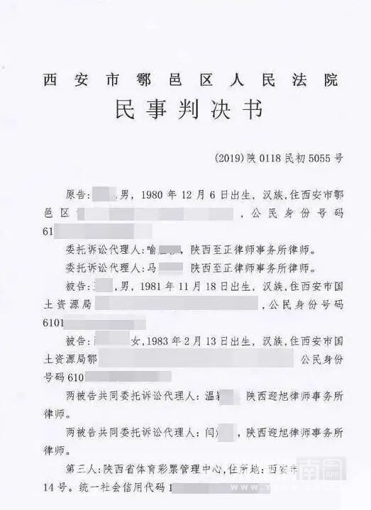
这起备受关注的西安1001万大奖彩票纠纷案,近日终于有了判决结果。记者从案件原告姚某处获悉,西安市鄠邑区人民法院判决如下:确认体彩大乐透19082期彩票号110610-177960-065449-965002-739658五注彩票的所有者为原告姚某。

173954uk1r1ii1vqpnp0zr.jpg


173954fiqtk2eltt4z7t2h.jpg

涉案彩票


1001万大奖彩票纠纷案时间轴



2019年7月17日

西安市鄠邑区中国体彩6101005470投注站中出两注超级大乐透一等奖: 一注1801万元,一注未追加1001万元,合计2802万元。


7月24日,1801万元的大奖被一位自称王先生的中奖者从陕西体彩管理中心领走,而另外一张1001万元大奖票的归属则产生了争议。


而开奖当晚,已支付票款的姚某发现店主王某发给自己的彩票中有一注中了一等奖1001万元,于是到店里取彩票,结果被王某告知彩票照片发错了,称是一个人包揽了1800万元及1001万元大奖。


2019年7月18日

姚某和王某经过争议、协商后签订协议,店主王某补偿姚某15万元精神损失费。但随着领奖消息公布后,姚某得知领走1800万元奖金的人没有包揽两个大奖,感觉自己被骗,便委托律师起诉彩票店主,讨要1001万元大奖。


2019年9月4日

鄠邑区法院受理此案。


2019年9月5日

店主王某表哥高某某持中奖彩票从陕西省体彩管理中心领走1001万元大奖。


2020年1月9日上午9时

西安市鄠邑区人民法院开庭审理此案。除彩票店老板和陕西省体育彩票管理中心外,1001万元彩票领奖者高某某被法院列为第三人,他是彩票店老板王某的表哥。该案未当庭宣判。


2020年6月23日

姚某提交诉状,要求撤销与店主签订的补偿协议。


2020年11月5日

西安市鄠邑区人民法院开庭审理此案。


2021年1月11日

鄠邑区人民法院向原告、被告送达《民事判决书》。

(来源:扬子晚报、紫牛新闻)

荣耀渭南网---每天我们都在影响这座城市!

该用户从未签到

发表于 2021-5-31 17:55 | 显示全部楼层
荣耀渭南网---每天我们都在影响这座城市!

该用户从未签到

发表于 2021-5-31 18:20 手机版 | 显示全部楼层
一场欢喜一场空
荣耀渭南网---每天我们都在影响这座城市!

签到天数: 740 天

[LV.9]以坛为家II

发表于 2021-5-31 18:31 手机版 | 显示全部楼层
荣耀渭南网---每天我们都在影响这座城市!

签到天数: 34 天

[LV.5]常住居民I

发表于 2021-5-31 18:53 手机版 | 显示全部楼层
见钱起(意)了
荣耀渭南网---每天我们都在影响这座城市!

签到天数: 207 天

[LV.7]常住居民III

发表于 2021-5-31 19:13 手机版 | 显示全部楼层
应该给人家赔偿精神损失
荣耀渭南网---每天我们都在影响这座城市!

该用户从未签到

发表于 2021-5-31 20:01 手机版 | 显示全部楼层
这种老板不地道,坑人没商量
荣耀渭南网---每天我们都在影响这座城市!

该用户从未签到

发表于 2021-5-31 20:15 手机版 | 显示全部楼层
法院替原告讨回公道了,但这个老板和他表哥会不会涉嫌诈骗犯罪
荣耀渭南网---每天我们都在影响这座城市!

签到天数: 198 天

[LV.7]常住居民III

发表于 2021-5-31 20:28 手机版 | 显示全部楼层
没诚信,丑陋的生意人
荣耀渭南网---每天我们都在影响这座城市!

该用户从未签到

发表于 2021-5-31 20:39 手机版 | 显示全部楼层
彩票店老板不地道
荣耀渭南网---每天我们都在影响这座城市!

使用高级回帖 (可批量传图、插入视频等)快速回复

您需要登录后才可以回帖 登录 | 立即注册 |

本版积分规则   Ctrl + Enter 快速发布  

发帖时请遵守我国法律,网站会将有关你发帖内容、时间以及发帖IP地址等记录保留,只要接到合法请求,即会将信息提供给有关政府机构。
返回顶部快速回复返回列表找客服
快速回复 返回顶部 返回列表