使用违规食品原料、不明码标价...渭南多家幼儿园和店铺被行政处罚!

  [复制链接]

该用户从未签到

分享到:
发表于 2021-6-2 10:52 | 显示全部楼层 |阅读模式

马上注册荣耀渭南网,结交渭南乡党,享用更多功能,让你轻松玩转荣耀网

您需要 登录 才可以下载或查看,没有账号?立即注册 |

x

因使用不合规的食品原料、食品添加剂

未明码标价

未履行广告内容查验、审核义务

.....

华州区多家幼儿园和店铺被行政处罚

微信图片_20210602105219.png

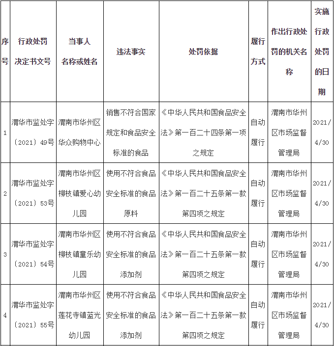
渭南市华州区市场监督管理局行政处罚案件公示信息

(2021.04.30-2021.05.17)

1.png
2.png

来源:华州区人民政府网
荣耀渭南网---每天我们都在影响这座城市!

该用户从未签到

发表于 2021-6-2 11:21 | 显示全部楼层
荣耀渭南网---每天我们都在影响这座城市!

该用户从未签到

发表于 2021-6-2 14:41 手机版 | 显示全部楼层
荣耀渭南网---每天我们都在影响这座城市!

签到天数: 1 天

[LV.1]初来乍到

发表于 2021-6-2 14:41 手机版 | 显示全部楼层
荣耀渭南网---每天我们都在影响这座城市!

该用户从未签到

发表于 2021-6-2 15:11 | 显示全部楼层
不良商家该重罚!
荣耀渭南网---每天我们都在影响这座城市!

该用户从未签到

发表于 2021-6-2 16:32 手机版 | 显示全部楼层
鄙视{:qqemoji75:}{:qqemoji75:}{:qqemoji75:}
荣耀渭南网---每天我们都在影响这座城市!

签到天数: 12 天

[LV.3]偶尔看看II

发表于 2021-6-2 17:12 手机版 | 显示全部楼层
荣耀渭南网---每天我们都在影响这座城市!

该用户从未签到

发表于 2021-6-2 19:44 手机版 | 显示全部楼层
食品安全大于天!
荣耀渭南网---每天我们都在影响这座城市!

签到天数: 29 天

[LV.4]偶尔看看III

发表于 2021-6-2 21:41 手机版 | 显示全部楼层
食品安全系万家
荣耀渭南网---每天我们都在影响这座城市!

签到天数: 5 天

[LV.2]偶尔看看I

发表于 2021-6-2 23:59 手机版 | 显示全部楼层
幼儿园都这样?那小学食堂呢查没查?{:qqemoji2:}
荣耀渭南网---每天我们都在影响这座城市!

使用高级回帖 (可批量传图、插入视频等)快速回复

您需要登录后才可以回帖 登录 | 立即注册 |

本版积分规则   Ctrl + Enter 快速发布  

发帖时请遵守我国法律,网站会将有关你发帖内容、时间以及发帖IP地址等记录保留,只要接到合法请求,即会将信息提供给有关政府机构。
返回顶部快速回复返回列表找客服
快速回复 返回顶部 返回列表