渭南3家幼儿园被处罚!食品原料、添加剂不符合标准!城区3家“网红餐厅”存在问题被查

  [复制链接]

该用户从未签到

分享到:
发表于 2021-6-3 08:49 | 显示全部楼层 |阅读模式

马上注册荣耀渭南网,结交渭南乡党,享用更多功能,让你轻松玩转荣耀网

您需要 登录 才可以下载或查看,没有账号?立即注册 |

x
民以食为天
食品安全重于泰山
6月2日,蒲城一小学
多名学生餐后身体出现不适
引发了家长和公众关注
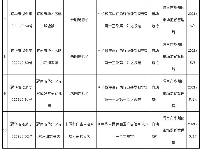
6月1日,渭南市华州区市场监督管理局公布的
行政处罚案件公示信息显示
多家幼儿园使用不符合食品安全标准的食品原料

174042o4fdwwga8dnawund.jpg

渭南市华州区市场监督管理局行政处罚案件公示信息
(2021.04.30-2021.05.17)
微信截图_20210603174151.jpg
微信截图_20210603174201.jpg


为了让群众吃的安心,吃的放心
近日,临渭区市场监管局
开展了“餐饮安全你我同查”活动
5月31日,临渭区市场监管局来到城区一商场
对其餐饮门店进行突击检查

174042t9zmcidip3ddzd8d.jpg

当天,执法人员共对该商场的三家人气比较高的餐厅进行随机检查,检查中发现这三家餐厅分别存在索证索票不全,后厨的卫生条件比较差,餐饮具消毒方面消毒不规范,餐厨废弃物没有建立台账等问题。针对以上餐厅存在的这些问题,执法人员要求餐厅立即进行整改,限期整改到位,随后会加大对全临渭区网红餐厅人气度比较高群众关注度比较高的进行检查,对之前存在问题的餐厅进行回头望。

174042ilwrmw6thwmt9mec.jpg

174043lns03jkdl0rhr034.jpg

174043bud71cuzchkwuu81.jpg


记者了解到,此次检查为期五个月,主要聚焦临渭区人气排名比较靠前的“网红餐厅”,重点检查从业人员健康管理和个人卫生、原料进货查验、后厨环境卫生等,为群众营造良好的就餐环境。

174043zf6glul6z1l5gufl.jpg 174043qjpx9bk03jppgg5g.jpg


接下来相关部门会
不间断随机进行抽查检查
切实保障人民群众的食品安全
(来源:华州区政府网、东秦百姓)

【相关阅读】

【最新通告】渭南一小学46名学生餐后出现头晕呕吐腹泻,官方发布情况通告...

荣耀渭南网---每天我们都在影响这座城市!

签到天数: 976 天

[LV.10]以坛为家III

发表于 2021-6-3 08:54 手机版 | 显示全部楼层
荣耀渭南网---每天我们都在影响这座城市!

该用户从未签到

发表于 2021-6-3 09:02 手机版 | 显示全部楼层
查的好,为大家,点赞!
荣耀渭南网---每天我们都在影响这座城市!

该用户从未签到

发表于 2021-6-3 09:04 手机版 | 显示全部楼层
这才是真正办实事!
荣耀渭南网---每天我们都在影响这座城市!

签到天数: 1409 天

[LV.10]以坛为家III

发表于 2021-6-3 09:58 手机版 | 显示全部楼层
荣耀渭南网---每天我们都在影响这座城市!

该用户从未签到

发表于 2021-6-3 11:37 手机版 | 显示全部楼层
食品安全无小事!
荣耀渭南网---每天我们都在影响这座城市!

该用户从未签到

发表于 2021-6-3 12:46 手机版 | 显示全部楼层
荣耀渭南网---每天我们都在影响这座城市!

该用户从未签到

发表于 2021-6-3 13:48 手机版 | 显示全部楼层
食品安全无小事呀!
荣耀渭南网---每天我们都在影响这座城市!

该用户从未签到

发表于 2021-6-3 14:23 手机版 | 显示全部楼层
哪几家网红餐厅?
荣耀渭南网---每天我们都在影响这座城市!

使用高级回帖 (可批量传图、插入视频等)快速回复

您需要登录后才可以回帖 登录 | 立即注册 |

本版积分规则   Ctrl + Enter 快速发布  

发帖时请遵守我国法律,网站会将有关你发帖内容、时间以及发帖IP地址等记录保留,只要接到合法请求,即会将信息提供给有关政府机构。
返回顶部快速回复返回列表找客服
快速回复 返回顶部 返回列表