通知!渭南一中学被吊销办学许可证并注销登记...

  [复制链接]

该用户从未签到

分享到:
发表于 2021-6-19 11:22 | 显示全部楼层 |阅读模式

马上注册荣耀渭南网,结交渭南乡党,享用更多功能,让你轻松玩转荣耀网

您需要 登录 才可以下载或查看,没有账号?立即注册 |

x

近日,渭南市教育局通报了
2020年度民办初中和民办普通高中年检结果
评估检查合格学校20所
基本合格学校3所,不合格学校0所
吊销办学许可证并注销登记学校1所

111943dxflzrjfwdk25r76.jpg



各县(市、区)教育局,有关学校:

按照《渭南市教育局关于做好2020年度民办学校年检工作的通知》(渭教发〔2020〕92号)有关要求,经学校自查自评,县市区初审,市教育局组织专家进行复查,现就2020年度全市民办初中和民办普通高中年检评估情况通报如下:

一、年检情况

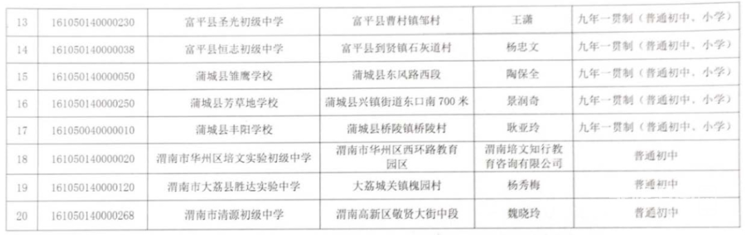
2020年,评估检查合格学校20所,基本合格学校3所,不合格学校0所,吊销办学许可证并注销登记学校1所(名单见附件)。

二、要求

1.存在问题的学校要对照“问题清单”,在规定时间节点内,“对标准、查短板、找差距、促提升”,及时向属地教育主管部门汇报整改情况。

2.各相关县(市、区)教育行政部门要积极指导行政区域内民办学校对照年度检查反馈意见制定整改方案,抓推进、抓整改、抓落实,稳步推进学校标准化建设。

渭南市教育局

2021年6月17日


111943sbzr1fu4xxrvf51p.jpg

111944sbahzai9y66n666y.jpg

111944j2d5w2ku53255k22.jpg

111945ol91wywid4sw4hsw.jpg

(来源:渭南市教育局)

荣耀渭南网---每天我们都在影响这座城市!

该用户从未签到

发表于 2021-6-19 13:12 手机版 | 显示全部楼层
教育关乎社会命运,加强教育管理是对社会负责,是对孩子们的前途负责
荣耀渭南网---每天我们都在影响这座城市!

该用户从未签到

发表于 2021-6-19 13:13 手机版 | 显示全部楼层
十年树木,百年树人。教育不能儿戏
荣耀渭南网---每天我们都在影响这座城市!

签到天数: 505 天

[LV.9]以坛为家II

发表于 2021-6-19 14:41 手机版 | 显示全部楼层
现在高中比大学都难上,浪费名额了。
荣耀渭南网---每天我们都在影响这座城市!

签到天数: 265 天

[LV.8]以坛为家I

发表于 2021-6-19 15:07 手机版 | 显示全部楼层
挺多的,啥原因啊?
荣耀渭南网---每天我们都在影响这座城市!

该用户从未签到

发表于 2021-6-19 15:09 手机版 | 显示全部楼层
集才中学还在
荣耀渭南网---每天我们都在影响这座城市!

该用户从未签到

发表于 2021-6-19 15:51 手机版 | 显示全部楼层
秦殇 发表于 2021-6-19 14:41
现在高中比大学都难上,浪费名额了。

这和当年的计划生育一样,行政命令压住硬整哩{:qqemoji14:}{:qqemoji14:}{:qqemoji14:}。坐轿的人太多,莫有抬轿的人了,急了{:qqemoji14:}{:qqemoji14:}{:qqemoji14:}
荣耀渭南网---每天我们都在影响这座城市!

该用户从未签到

发表于 2021-6-19 15:58 手机版 | 显示全部楼层
荣耀渭南网---每天我们都在影响这座城市!

该用户从未签到

发表于 2021-6-19 16:12 手机版 | 显示全部楼层
学校就应该用心办学,保证质量,育好人才
荣耀渭南网---每天我们都在影响这座城市!

该用户从未签到

发表于 2021-6-19 16:25 手机版 | 显示全部楼层
荣耀渭南网---每天我们都在影响这座城市!

使用高级回帖 (可批量传图、插入视频等)快速回复

您需要登录后才可以回帖 登录 | 立即注册 |

本版积分规则   Ctrl + Enter 快速发布  

发帖时请遵守我国法律,网站会将有关你发帖内容、时间以及发帖IP地址等记录保留,只要接到合法请求,即会将信息提供给有关政府机构。
返回顶部快速回复返回列表找客服
快速回复 返回顶部 返回列表