渭南华州区/经开区2021年学区划分公布!快看你娃能上哪所学校

  [复制链接]

该用户从未签到

分享到:
发表于 2021-6-25 11:48 | 显示全部楼层 |阅读模式

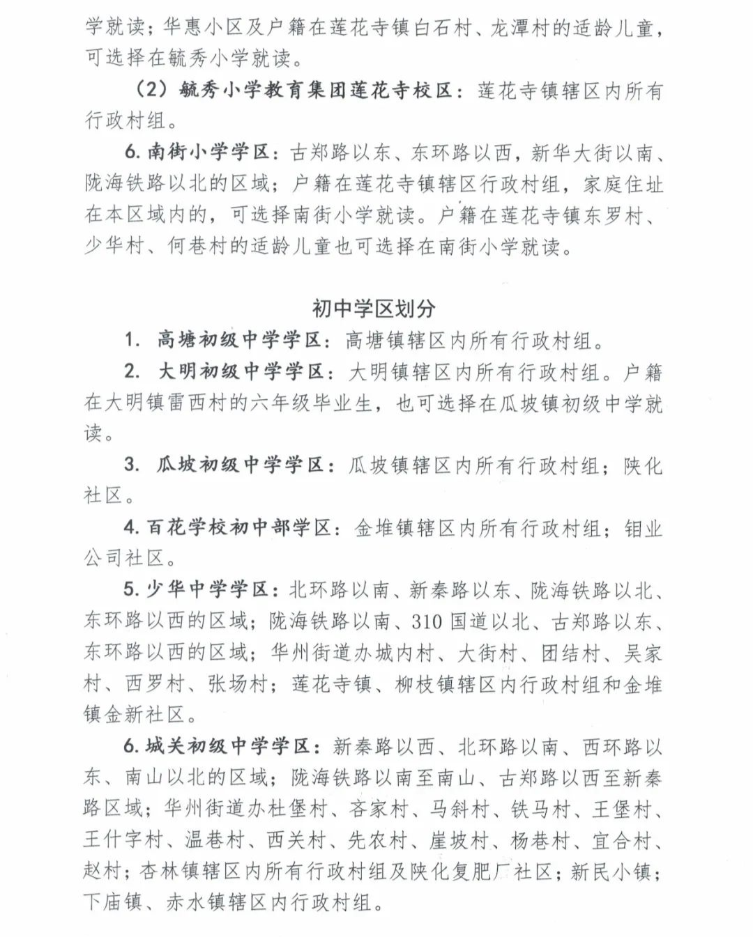
马上注册荣耀渭南网,结交渭南乡党,享用更多功能,让你轻松玩转荣耀网

您需要 登录 才可以下载或查看,没有账号?立即注册 |

x


近日,渭南经开区和华州区
陆续发布了今年的学区划分
快看你娃能上哪所学校

115013jh542aqav2lblv4u.jpg


渭南经开区务段学校学区划

小学

辛市街道办

实验小学:新冯村、辛市村、权家村、马渡村、里仁村

东四村、大李村、东酒王组


灯塔小学:灯塔村、前锋村


油陈小学:油陈村

阳曲街道办

南孟小学:小霍村、布王村(除东酒王组)、贺田村、大吉村

黑杨村、沙王村、楼赵村、太夫张村

龙背街道办

龙背中心小学:青龙村、前进村、程前村、东风村、龙背村

安王村、永丰村、北史村

信义街道办

信义中心小学:郝家村、信义村、陈南村、陈滩村、星火村

紫兰村、刘宋村


苍渡小学:任李村、南焦村、苍渡村


新庄小学:新庄村


初 中

辛市街道办

实验初中:新冯村、辛市村、权家村、马渡村、里仁村

东四村、大李村、灯塔村、前锋村

辖区学校:实验小学、灯塔小学、南孟小学、油陈小学

阳曲街道办

实验初中:小霍村、布王村、贺田村、大吉村、黑杨村

沙王村、楼赵村、太夫张村


信义初中:青龙村、前进村、东风村


新冠病毒疫苗接种部位为上臂三角肌,建议穿方便穿脱的宽松衣服;

信义街道办

信义初中:郝家村、信义村、陈南村、陈滩村、星火村、紫兰村、刘宋村、任李村、南焦村、苍渡村、新庄村

辖区学校:信义中心小学、苍渡小学、新庄小学

渭南经开区

2021年义务教育免试就近入学工作方案

为深入贯彻党的十九大和全国、全省教育大会精神,规范普通中小学招生入学行为,提高教育治理能力,促进基础教育公平,按照渭南市教育局《关于切实做好2021年全市义务教育学校招生入学管理工作的通知》(渭教基〔2021〕29号)要求,特制定《2021年义务教育免试就近入学工作方案》。


一、明确招生原则

坚持“免试就近、划片招生、结合户籍、统筹安排”的原则,依据学生户籍和家庭住址,按照“户籍登记为主、住房登记为辅、就业经营补充”的顺序明确入学登记和新生录取程序,首先安排本辖区内户籍与实际居住地一致的适龄儿童、少年就近入学,再根据登记入学人数和学校资源分布情况,在本辖区统筹安排其他情况的适龄儿童、少年入学。2021年秋季小学入学学生原则上应为2015年8月31日(包含8月31日)以前出生的适龄儿童。小学段实行户籍划片和控制入学年龄相结合的方式进行招生;初中段实行“单校划片”,采取户籍划片与对口直升相结合的方式进行招生。


二、规范招生秩序

各校严格按照划定的招生范围组织实施招生工作。小学升初中按照对口直升、免试入学的原则,为每一所初中学校招生划分对口直升的小学。初中学校招生不得以任何形式的考试或变相考试确定生源,不得以特长生名义组织招生。未在户籍所在片区小学就读的学生,如申请升入户籍所在片区初中,由区教育局统一受理、审核,根据区域内初中学校容纳学生情况统筹安排就学。


三、具体办法

(一)严格规范新生入学行为

1.小学一年级新生入学

凡年满6周岁(2015年8月31日前出生)的适龄儿童,残疾儿童入学年放宽到7周岁,持家庭户口簿、《陕西省预防接种证》,按照学区划分在其户籍所在地相对应的学校报名入学。各中心小学依据学生户籍所在地,按照小学学区划分,分类上报相应小学就学的学生名单及有关证明材料(原件和复印件),教育局审核后,印发入学通知书,学生持入学通知书直接到对应小学报名入学。非户籍所在地的一年级适龄儿童,持户口簿、住房证明(不能提供住房证明的需提供社区或村组证明)、父母就业证明,非经开区籍适龄儿童还需提供所在县市区教育行政部门出具的流出证明,按照就近原则报名入学。

2.初中一年级新生入学

小学六年级毕业生依据户籍、居住地等,按照学区划分在辖区初中就近入学。即各中心小学依据学生户籍所在地等,按照初中学区划分,分类上报相应初中就学的学生名单及有关证明材料(原件和复印件),教育局审核后,印发入学通知书,学生持入学通知书直接到对应初中报名入学。

各学校于7月10日之前上报在辖区小学一年级就学和初中七年级就学的学生名单。


(二)实施“消除大班额计划”

各学校要严格执行消除大班额工作有关要求,不得突破学位设置上限。2021年秋季,起始年级班额不得超过50人,其余年级班额不得超过56人。所有小学、初中要均衡编班,严禁举办“快慢班”“强化班”“特优班”“实验班”及其它变相的重点班;不得根据考试成绩对学生排名和编排学生座位。小学、初中学生因户籍迁移、实际居所变更、父母工作调动等原因确需转学的,必须提供相关证明,按学籍管理有关规定办理转学手续。2019年秋季,经开区已消除56人以上大班额。2021年各学校根据现有学生人数,已接近大班额的班级,不得接收新转学生。


(三)关注“特殊群体”就学

把关注弱势群体教育作为改善民生、维护社会稳定的重要工作来抓,努力为进城务工人员随迁子女、留守儿童、残疾儿童少年平等接受义务教育创造条件,保证其接受教育的权利。各校在组织实施义务教育阶段学生入学工作时,要特别注意解决好以下问题:一是解决辖区内流动人口子女,特别是进城务工人员随迁子女的就学问题,进城务工人员,随迁子女入学工作坚持“相对就近,公办为主,免试入学”的原则,实施以居住证为主的“四证审核”制度,由区教育局协调派位。随迁子女由其父母(或法定监护人)持“四证”到居住地就近学校登记,确保随迁子女平等接受义务教育。提供“四证”包括:居住证(原件和复印件)、劳动务工合同或工商营业执照副本(原件和复印件)、户口簿(原件和复印件)和父母身份证(复印件)、流出证明(经开区籍不提供)。二是依法保障辖区内残疾儿童、少年接受义务教育,对适龄残疾儿童少年,要分别提出教育安置意见,落实“一人一案”。对能够在普通中小学就读的,要依法保障就近方便随班就读,推进融合教育;对于学习和生活上需要特别支持、不能接受普通教育的,要安置到特殊教育学校入学;对于需专人护理、不能到校就读的,要采取送教上门等方式,确保其接受义务教育;三是妥善安排辖区内现役军人子女接受义务教育;四是切实保障孤儿入学,关注留守儿童、少年就学。对这些学生要关心他们的生活和学习,确保他们按时入学。


(四)严格学籍管理

各校要严格按照教育部《中小学生学籍管理办法》中“一人一籍,籍随人走,终身不变”的规定要求实施管理,宏观把握计划落实和正向流动,确保每一位适龄儿童、少年“有学上”。各校要充分依托中小学生学籍信息管理系统,提升教育管理信息化水平,充分发挥学籍管理系统在治理择校问题上的基础性、机制性作用。要通过学籍管理,及时掌握学生流动和辍学情况,为减少学生无序流动、全面实行就近入学、加强控辍保学提供技术支撑。同时,要进一步明确,学籍是学生入学的结果,不是入学和转学的前提条件,其主要功能是记录、转接学籍或新建学籍是招生入学的后置程序,不得以学籍问题为由拒收学生。各校要严格执行学生转学的有关规定,为每一个学生提供相对均衡的教育和发展机会。学生因户口迁移,实际居所变更,父、母亲工作调动等原因确需转学的,必须提供相关证明,按学籍管理有关规定办理转学手续。凡班额超过规定数量的学校,不得接收转学生。


(五)规范义务教育民办学校招生工作

义务教育民办学校招生工作要按照相关法规,在全市范围内按计划自主招生,不得跨市域招生。义务教育民办学校招生计划由学校根据本校的办学条件、师资力量等因素编制,并报教育局核准后执行。义务教育民办学校新生招录过程要坚持公开、公平、公正的原则,不得超计划招生,不得提前录取新生;招生过程主动接受社会监督,招生结果及时向社会公布。


(六)强化控辍保学,保障适龄儿童少年按时入学

严格落实“七长”责任制,实施控辍保学五项制度和“双线目标责任制”,积极开展“三无(无辍班、无辍校、无辍乡镇)”创建活动,加大年度考核力度,确保适龄儿童少年按时入学。帮扶学困生和贫困生,确保义务段学生不因学困或家庭贫困而失学。对于身体健康等原因确需缓学的,父母或其他法定监护人应向区教育局提出申请,获批准后方可缓学,不得擅自以在家学习替代国家统一实施的义务教育。


(七)深化学区制改革

各校要进一步推进优质教育资源共享机制的建设。继续深化学区管理制改革,加强教育信息化基础设施建设,提高信息技术应用水平,扩大优质教育资源的覆盖面。通过整合、联办、结对、帮扶等多种模式和途径,打破校际、城乡之间的界限,探索实施教师无校籍管理,推动优质教育资源向薄弱学校倾斜。实施好“全面改薄”计划,创办更多群众认可的“家门口好学校”。


四、加强组织领导,严肃工作纪律

(一)加强领导

各学校要按照《义务教育法》及有关招生政策的规定,切实把推进义务教育免试就近入学,消除大班额、破解择校热作为当前教育的一项重要工作来抓。各校要制定切实可行的工作计划,确保招生的组织、实施、协调和监督工作顺利进行。同时,要建立和完善突发事件的应急处理机制,确保招生工作规范实施和社会稳定。

(二)搞好宣传

招生工作涉及到千家万户的利益,各校要搞好宣传,营造和谐氛围,认真宣传招生有关政策,特别是要重点宣传招生方法及政策变化,争取社会对招生工作的理解和支持,营造良好的社会氛围。同时,要耐心细致地做好群众的来访工作,自觉维护社会稳定。

(三)严肃纪律

加强监管,强化问责。对因违规招生、工作不力、超过学位设置、造成大班额问题的学校,教育局将对校长及相关负责人进行行政警告、记过、免职等处理。从今年开始,将对义务教育免试就近入学、消除义务教育学校大班额列入年度考核,并实行“一票否决”制。

(四)强化监督

区局将加大对违规招生行为的查处力度,对于查实的违规招生行为,严肃追究有关学校责任。对于造成不良影响或严重后果的学校,视情节轻重给予约谈、通报批评、取消荣誉称号、追究相关人员责任等处罚;对于民办学校,还要依照有关规定给予减少下一年度招生计划、停止当年招生、上报市局直至吊销办学许可证等处罚。区局举报电话:0913-2522531。区局将于2021年秋季开学后两周内,开展一次招生工作专项检查,对于存在严重违规招生行为学校要予以通报,督促将义务教育免试就近入学政策落到实处。

联系人:田康

邮 箱:jkqjyg@163.com



华州区义务教育学校学区划分

115016k3hdaykibx23khyi.jpg

115017f0626mm0ejc0mds0.jpg

115017u7p3nhn3rwc3hnqq.jpg




华州区2021年

秋季义务教育免试就近入学工作方案

为深入贯彻落实中共中央国务院《关于深化教育教学改革提高义务教育质量的意见》(中发〔2019〕26号)精神,进一步规范中小学招生入学行为,保障教育公平,提高教育治理能力,营造良好教育生态,按照渭南市教育局《关于切实做好2021年全市义务教育学校招生入学管理工作的通知》(渭教基〔2021〕29号)要求,结合我区实际,现对我区2021年秋季义务教育免试就近入学工作安排如下:


一、入学原则

(一)依法依规原则。严格落实《义务教育法》关于入学年龄的规定,凡截止今年8月31日(含8月31日)年满6周岁的儿童,父母(监护人)应当送其入学接受并完成义务教育。因身体状况需要延缓入学的,可以推迟到7周岁。

(二)免试就近原则。按照《义务教育法》“适龄儿童、少年免试入学,地方各级人民政府应当保障适龄儿童、少年在户籍所在地学校就近入学”的规定,我区依据适龄儿童少年户籍和家庭住址划分学区,按照“户籍登记为主、住房登记为辅、就业经营补充”的原则,保障区内所有适龄儿童、少年免试就近入学。

(三)属地管理原则。各镇户籍的6周岁儿童信息摸底核查由各镇中心小学负责,莲花寺镇、下庙镇适龄儿童信息摸排,分别由毓秀小学教育集团和城关小学教育集团负责。杏林派出所户籍、华州派出所(原城关派出所)户籍的6周岁儿童信息摸底,由杏林镇中心小学、华州街道办中心小学、城关小学教育集团总校、毓秀小学教育集团总校、南街小学共同核查。小学六年级毕业生信息摸底由辖区初中负责。

(四)公开公正原则。坚持公平公正,阳光招生,城区学校依照“户籍为主、住房为辅、就业经营补充”的原则分类赋分,结合学位数量排序录取。主动公开招生信息,自觉接受社会监督。


二、学位设置

全区义务教育学校要严格控制大班额、大校额现象,合理调控、分流招生人数,起始年级不得设置56人以上(含56人)大班额,其他年级班额超过规定数量(56人及以上)的,必须进行分流化解,确保学校秋季开学无大班额。根据城区中小学校舍条件,2021年秋季我区城区义务教育学校招生计划如下:

115017yevlztlk8voshqqq.jpg

三、入学去向确定办法

(一)年满6周岁适龄儿童入学去向确定办法

户籍在华州街道办杏林镇辖区行政村组的年满6周岁适龄儿童,在本镇中心小学辖区学校入学;户籍在华州派出所(原城关派出所)、杏林派出所但非华州街道办、杏林镇辖区行政村组的适龄儿童,依据家庭住址,按照《渭南市华州区学区划分》(附件2)标准,在住房所属的学区学校登记并接受资格审核,审核未通过或学位已满的,由区教科局调剂至有空余学位的相对就近的城区学校就读。

户籍在高塘镇、大明镇、赤水镇、柳枝镇、瓜坡镇、金堆镇的年满6周岁儿童,在本镇辖区小学入学就读;户籍在莲花寺镇、下庙镇的年满6周岁儿童分别在毓秀小学教育集团莲花寺校区、城关小学教育集团下庙校区就读;若适龄儿童监护人在城区有住房、店铺、务工等,可申请在住房、经营店铺、务工地所在的学区学校就读。申请城区学校就读需持户籍所在镇中心小学签字盖章的《2021年秋季6周岁儿童入学摸底调查表》(显示“可申请城区小学资格审核”)及户口本、房产证、居住证明、就业经营证明、务工证明等相关佐证资料,在规定时间交拟就读城区学校审核,审核未通过或学位已满的,回户籍所在镇辖区小学上学。

未提供户籍所在镇中心小学签字盖章的《2021年秋季6周岁儿童入学摸底调查表》(附件5),城区小学不得登记审核资料。

(二)小学毕业生升学去向确定办法

2021年7月小学毕业的华州户籍学生,2021年秋季,按照划定的学区在对应初中学校免试入学。

1.户籍在华州街道办杜堡村、吝家村、马斜村、铁马村、王堡村、王什字村、温巷村、西关村、先农村、崖坡村、杨巷村、宜合村、赵村及户籍在杏林镇辖区行政村、下庙镇、赤水镇的小学毕业生,升入城关中学就读;户籍在华州街道办城内村、大街村、团结村、吴家村、西罗村、张场村及柳枝镇、莲花寺镇的小学毕业生,升入少华中学就读;户籍在金堆镇、瓜坡镇、高塘镇、大明镇的小学毕业生,免试就近升入户籍所在镇初中学校就读。以户籍为条件升学的,需提供户籍证明材料交学区学校审核。

2.户籍在华州派出所、杏林派出所但非华州办、杏林镇辖区行政村组的小学毕业生,依据家庭住址,按照《渭南市华州区义务教育学区划分》标准,升入住房所属学区初中学校就读,学生须提供户籍、住房等证明材料交学区初中审核。

3.若小学毕业生监护人在城区有住房、店铺、务工等,可申请在住房、经营店铺、务工地所在的学区学校就读。申请城区学校就读需持户籍所在地初中签字盖章的《2021年秋季小学毕业生入学摸底调查表》(显示“可申请城区初中资格审核”)及户口本、房产证、居住证明、就业经营证明、务工证明等相关佐证资料,在规定时间交住房(店铺)所属学区初中审核,若审核未通过或学位已满的,回户籍所在镇辖区初中上学。

未提供户籍所在镇初中签字盖章的《2021年秋季小学毕业生入学摸底调查表》(附件5),城区初中不得登记审核资料。

(三)非华州户籍(学籍)及外出(回户籍地)就读适龄儿童、少年就学办法

1.非华州区户籍但长期居住华州的年满6周岁适龄儿童,按照《渭南市华州区义务教育学校学区划分》标准,结合居住证、住房、经营等实际情况,持相关资料在规定时间到住房(店铺)所属学区学校登记审核,若因申报不及时或学区学校学位已满无法接收,则由区教科局根据情况调剂至相对就近、有空余学位的学校就读;非华州区户籍的2021届华州区小学毕业生,若继续在华州区上初中,须持户籍、居住证、住房、就业经营等相关证明材料,在规定时间到住房(店铺)所属学区初中学校审核,若因申报不及时或学区学校学位已满无法接收,则由区教科局调剂至有空余学位的镇初中学校就读。

2.华州区户籍非华州区学籍的2021届小学毕业生,若要回华州区初中就读,依照本《方案》第三部分第(二)点(小学毕业生升学去向确定办法)确定学区初中就读,学生需按规定时间将户籍、住房等相关资料及原就读学校出具的学籍证明(学生电子学籍信息卡,加盖学校公章)交所属学区学校审核,若因申报不及时或学区学校学位已满无法接收,则由区教科局调剂至有空余学位的镇初中学校就读。

3.户籍、学籍都不在华州区的适龄儿童及2021届小学毕业生,若要在华州区就读,除提供户籍、居住证、住房证明外,还需提供户籍所在县(市区)教育行政部门(或镇政府)出具的流出证明,小升初学生还需提供原就读学校出具的学籍证明(学生电子学籍信息卡,加盖学校公章),将所有证明材料在规定时间交住房(店铺)所属学区学校审核。若因申报不及时或学区学校学位已满无法接收,则由区教科局根据情况调剂至相对就近、有空余学位的学校就读。

4.外出就读。所有华州户籍的年满6周岁适龄儿童、小学毕业生,若因监护人区外居住、就业等原因,需在华州区以外学校就读的,必须凭相关证明材料(户口本、监护人流入地居住证明、在外就业证明等)到所划定的学区学校进行审核,符合流出条件的,学区学校填写《渭南市华州区义务教育段辖区内适龄儿童少年外出就读登记表》(附件6),并开具《渭南市华州区义务教育段学生流出就读证明》(附件7)交区教科局审核备案。未经学区学校及区教科局批准,随意私自外出就读的,造成的无学籍问题由流出学生个人承担。

(四)延缓入学办法

因身体原因需要延缓入学的6周岁儿童,由监护人向户籍地中心小学递交延缓入学书面申请,并出具县级以上(含县级)医疗机构的诊断证明等相关材料,由镇(办)中心小学、镇政府(街道办)审核通过后,发放《渭南市华州区6周岁儿童延缓入学证明》(附件8),方可延缓入学。


四、招生办法

(一)遵照免试就近入学原则,学生在户籍所在镇学校就近入学。

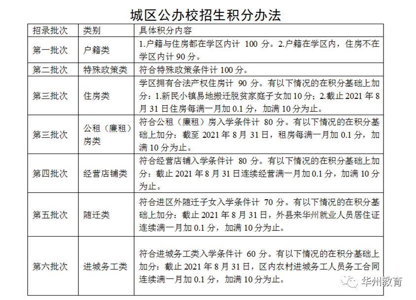
(二)城区公办学校依据“户籍登记为主、住房登记为辅、就业经营补充”的原则,按照户籍类、特殊政策类、住房类、经营店铺类、随迁子女类、进城务工类的先后顺序分批次招生。尚有剩余学位招录下一批次学生,若同批次申报人数大于剩余学位,则按照本批次积分从高到低的顺序招生。若无剩余学位,由区教科局按照相对就近原则调剂入学。

城区公办校招生积分办法

115017ei9uz7140z7u06uc.jpg

(三)民办学校招生计划由区教科局核定。区教科局结合民办学校招生申请,依据学校建设规模、师资力量、教学设施设备等实际情况制定下达民办学校招生计划。义务教育民办学校与公办学校同步招生,不得提前录取新生,不得超计划招生,不得跨市域招生,不得通过考试或变相考试掐尖招生。


五、招生程序

第一阶段:信息摸底核查,确保全面准确(2021年6月22日--30日)

(一)小学段

1.各镇中心小学从户籍部门获取本镇2014年9月1日—2015年8月31日出生的适龄儿童底数及基本信息,连同2020年秋季延缓入学适龄儿童一起,逐人发放《渭南市华州区适龄儿童入学告知书》(附件4)及《渭南市华州区2021年秋季6周岁儿童入学摸底调查表》(附件5.1)(“积分”一列不填,由城区学校审核时填写),初步摸排适龄儿童户籍、住房等基础信息。金堆镇年满六周岁儿童信息摸排,由金堆镇中心小学和百花学校共同完成。毓秀小学教育集团、城关小学教育集团要协同杏林镇中心小学、华州街道办中心小学对杏林派出所、华州派出所(原城关派出所)户籍,2014年9月1日—2015年8月31日出生及2020年延缓入学的适龄儿童发放《渭南市华州区2021年秋季6周岁儿童入学摸底调查表》,核查适龄儿童信息,引导适龄儿童按学区划分合理申报,规范入学。

2.各镇中心小学根据信息摸排结果,将适龄儿童分类造册,对户籍、住房等均在本镇的,在本镇《2021年秋季入学学生花名册》(附件9小学一年级表)登记;对户籍在本镇,但因适龄儿童监护人在城区有合法房产或经营店铺等可申请城区小学就读的,在《申请城区学校资格审核儿童花名册》(附件10)登记,并对该适龄儿童入学摸底调查表“可申请城区 小学资格审核”一栏签字盖章,告知学生监护人持此表及户口本、房产证等证明材料在规定时间段交住房(店铺)所属学区学校审核。

3.各镇(办)中心小学、直属小学一是要做好本校六年级毕业生信息登记,填写《渭南市华州区2021年小学毕业生信息登记表》(附件12),将户籍所在镇相同的学生集中编排,确保全数登记,信息准确,并按时上报。各校《2021年小学毕业生信息登记表》在6月25日前报局教育股(电子版发至hxjyjpjg@163.com)。二是告知本校六年级毕业生及监护人,在户籍所在镇所属学区初中领取《2021年秋季小学毕业生入学摸底调查表》(附件5.2),华州派出所、杏林派出所户籍的小六毕业生到住房所属学区初中领取摸底表。

(二)初中段

各初中对本学区户籍的小学毕业生逐一摸底,填写《2021年秋季小学毕业生入学摸底调查表》,对户籍、住房等均在本镇的,在本校《2021年秋季入学学生花名册》(附件9初中七年级表)进行登记。对户籍在本镇,但监护人在城区有合法房产或经营店铺等可申请城区初中就读的,在《申请城区初中资格审核学生花名册》(附件11)登记,并对该小学毕业生入学摸底调查表“可申请城区 初中资格审核”一栏签字盖章,告知学生监护人持此表及户口本、房产证等证明材料在规定时间交住房(店铺)所属学区初中审核。

(三)城区初中(城关中学、少华中学)和小学(城关小学教育集团总校、毓秀小学教育集团总校、南街小学、华州办中心小学、杏林镇中心小学)

制定本校招生入学方案,明确各时间节点的工作任务(各批次审核时间),并将学校招生办法、招生程序、通知书发放时间等通过家长会、微信公众号、电视台等多种渠道向家长、社会公布宣传。

第二阶段:入学资格核准 确定就读去向(2021年7月1—7月7日)

城区小学:

1.各城区小学对申报就读本校的适龄儿童进行资格审查,依据适龄儿童提供的《2021年秋季6周岁儿童入学摸底调查表》所填信息,逐项审核佐证资料并进行赋分,按照积分从高到低分的顺序分批次确定本校就读儿童名单。

2.对审核通过的适龄儿童登记造册,填写本校《2021年秋季入学学生花名册》(附件9小学一年级表);对审核未通过的适龄儿童分镇登记,填写《 学校资格审核未通过儿童花名册》(附件13),并将花名册7月6日前交各镇中心小学。

各镇中心小学

在本镇《2021年秋季入学学生花名册》增补城区学校审核未通过的儿童名单;为城区学校审核通过的本镇适龄儿童开具流出证明,并记入本镇《辖区内适龄儿童少年外出就读登记表》(附件6)。

城区初中

各城区初中对申报就读本校的小学毕业生进行资格审查,依据学生提供的《2021年秋季小学毕业生入学摸底调查表》所填信息,逐项审核佐证资料并进行赋分,按照积分从高到低的顺序分批次确定本校就读学生名单。

2.对审核通过的学生登记造册,填写本校《2021年秋季入学学生花名册》(附件9七年级表);对审核未通过的学生分镇登记,填写《 学校资格审核未通过学生花名册》(附件13),并将花名册7月6日前交各镇初中。

各镇初中:

在本校《2021年秋季入学学生花名册》增补城区学校审核未通过的学生名单;为城区学校审核通过的本镇学生开具流出证明,并记入本校《辖区内适龄儿童少年外出就读登记表》(附件6)。

第三阶段:确定入学名单 统一编号验印2021年7月7日--7月9日

(一)7月7日前,各校将本校《2021年秋季入学学生花名册》(附件9)上报局教育股。

(二)各城区学校要对符合本校就读条件的学生进行公示,自觉接受社会监督;区教科局对各中小学招生情况进行专项检查,重点检查城区中小学招生程序是否规范、资格审查是否严格、所招新生是否具备就读条件。

(三)7月7日—7月8日,区教科局将各校上报的2021年秋季入学学生名单与本年度年满6周岁儿童、7月份小学毕业人数进行比对,查看各镇有无漏报、重报现象;各镇中心小学、各初中将属于本辖区户籍但未到校登记的学生名单报教科局,同城区学校入学名单进行比对,逐一核查,发现重复的,取消城区学校学位,并追究审核单位、人员责任。

(四)7月9日,区教科局对2021年秋季入学的小一(初一)新生统一编号后发至各校,各校依据新生编号,为新生填写2021年秋季入学学生通知书(附件15,各校依据样表自行打印),加盖学校公章后,到区教科局验印。

第四阶段:发放入学通知,确保不漏一人(7月12日前)

学生入学通知书由秋季就读学校发放。各校要将入学通知书发至每个6周岁适龄儿童及小学毕业生学生手中,确保全数发放,保障学生秋季学期全数入学。

六、工作要求

(一)高度重视,强化责任落实。实行免试就近入学是落实义务教育有保障,推进义务教育均衡发展的重要举措,各义务教育学校要成立由校长负总责、分管领导具体负责的2021年秋季免试就近入学工作领导小组(负责人姓名、联系电话、微信号等于6月25日前报局教育股),科学合理制定招生工作方案,明确分工,夯实责任。城区学校要将招生工作安排向社会公布,明确户籍类、住房类、经营类等类别资格审核时段,确保学区适龄儿童少年不因错过审核时段而失去就近入学机会。

(二)正确引导,确保和谐稳定。区教科局将通过华州教育微信平台、电视广播等形式向社会公开发布义务教育免试就近入学相关法规、政策及管理办法。各义务教育学校也要通过多种途径,加大宣传力度,向社会公布招生计划、学区划分、学校信息、招生流程、时间安排、招生结果等内容,确保适龄儿童少年及时登记,按时审核。同时,要耐心细致做好家长来访工作,引导义务教育适龄儿童少年家长依法送其子女按时就近入学,接受并完成义务教育。要加大义务教育“权利和义务统一”的宣传力度,引导义务教育适龄儿童少年家长依法送其子女按时入学接受并完成义务教育。要对脱贫家庭、易地扶贫搬迁群众等特殊群体进行精准宣传,确保入学政策家喻户晓。

(三)规范操作,实行阳光招生。各义务段学校必须严格遵守免试就近入学工作规定,精心组织,规范操作。严格按照工作程序和时间安排,完成各阶段工作任务。年满6周岁适龄儿童及小学毕业生的统计要做到“全数登记,一个不少”。在入学资格审核、入学去向确定、入学登记表信息填写等环节,必须做到严格规范,实事求是,所有学生信息填写,必须与户口本保持一致。各城区学校要全面推行招生入学工作信息公开,在学校醒目位置及微信平台等公布招生计划、学区划分及招生程序、招生结果等,招生入学工作主动接受社会监督。

(四)全面考虑,关注特殊群体

1.依法保障学区内残疾儿童、少年接受义务教育。根据我区残疾人教育专家委员会对全区残疾适龄儿童、少年的评估结果,安置残障儿童以适合的方式接受义务教育,确保残障儿童不失学、不辍学。

2.落实各类优抚对象入学政策。对烈士子女、符合条件的现役军人子女、综合性消防救援队伍人员子女、公安英模和因公牺牲伤残警察子女、引进高层次人才子女及其他各类优抚对象,依据有关规定落实义务教育优待政策。

3.坚持“以流入地政府为主,以全区公办学校为主”的随迁子女入学政策,确保随迁子女顺利入学。对于孤儿、脱贫家庭子女入学,落实国家有关减免和补助政策,并优先办理入学手续;为留守儿童、少年就学提供便利,确保其按时就近入学。

(五)规范落实失信被执行人子女就学政策

按照《陕西省教育厅关于限制失信被执行人子女就读高收费民办学校的通知》(陕教〔2019〕33号)精神,相关学校在办理入学登记前要在“信用中国”等网站严格核查学生父母信息,限制失信被执行人子女入读高收费民办学校。

(六)严控班额,规范学籍管理

一是新生发放入学通知书前,要逐人核查学籍,确保不招录已建立学籍的小学生和已取得初中学籍的初中生。二是严格控制班额。起始年级不得出现大班额,其他年级不得因转入、复学等造成大班额,大班额年级禁止接收转入学生。三是按照学籍建档要求,提前整理好持本校入学通知书的学生信息,秋季开学后10天内将学生信息导入学籍系统,及时为学生建立电子学籍。任何学校不得为不报到的学生抢注学籍,也不得为无本校入学通知书的学生注册学籍。

(七)严格落实招生入学工作纪律

要严格执行教育部关于中小学招生入学工作“十严禁”的规定,严禁无计划、超计划组织招生,招生结束后,学校不得擅自招收已被其他学校录取的学生;严禁自行组织或与社会培训机构联合组织以选拔生源为目的的各类考试,或采用社会培训机构自行组织的各类考试结果;严禁提前组织招生,变相“掐尖”选生源;严禁公办学校与民办学校混合招生、混合编班;严禁以高额物质奖励、虚假宣传等不正当手段招揽生源;严禁任何学校收取或变相收取与入学挂钩的“捐资助学款”;严禁义务教育阶段学校以各类竞赛证书、学科竞赛成绩或考级证明等作为招生依据,不得以面试、面谈、评测等名义选拔学生;严禁义务教育阶段学校设立任何名义的重点班、快慢班;严禁初中学校对学生进行初中学业水平考试成绩排名、宣传初中学业水平考试状元和升学率;严禁出现人籍分离、空挂学籍、学籍造假等现象,不得为违规跨区域招收的学生和违规转学学生办理学籍转接。严禁不具备办学资质的学校招收义务段学生,社会培训机构不得以“国学班”“读经班”“私塾”等形式替代义务教育。

(八)强化问责,严肃工作纪律。

各城区小学、初中在对学生资格审查过程中,必须坚持原则,严格把关,坚决杜绝“以钱入学、以权入学、以人情关系入学”的现象。对提供虚假证明材料骗取入学资格的家长,一经查实,取消其子女城区学校入学资格,并在本学段内不得转入城区学校就读;对不按期完成工作任务,审核不细不实、违反招生规定、弄虚作假的学校、教师,区教科局依照有关规定,视其情节,给予诫勉谈话、通报批评、取消当年评优资格、调离城区、降职、免职等处理;对于拒绝学区内学生入学、违规招生宣传、擅自突破招生学位指标造成大班额、大校额等问题的学校校长及相关责任人,视情节给予相应的组织处理。

各城区学校要建立审核监督、信息公开和责任追究制度,信息审核要坚持“谁审核、谁签字、谁负责”的原则,严防弄虚作假,谋取私利,同时通过设立举报电话、群众接待室、举报箱等,主动广泛接受学生、家长和社会监督,为加强社会舆论监督,区教科局设立监督举报电话,对招生入学中存在的问题进行及时解答回应和妥善处理,保障免试就近入学工作有效实施。

(八)入户宣传,做好控辍保学

各镇中小学对持本校入学通知书的学生要逐一走访,全面了解学生家庭情况,宣传控辍保学相关政策。对存在入学困难的,想方设法帮其解决。并通过组织开展学段衔接、研学旅行、“家长开放日”等活动,向新生家长宣传展示近年来学校的教育教学方面取得的成绩,将“家门口就有好学校”的理念植入家长心中。城关小教育集团、毓秀小学教育集团要积极展示集团化办学以来分校出现的可喜变化,引导学生规范入学,遏制学生无序流动。对开学后未按时报到学生,学校要逐一摸清去向,并报教科局备案,确保学区适龄儿童少年不失学,不辍学。

监督举报电话:

0913—4711522

0913—4733733

0913—2467591

115018sat1212hm1al1zvb.jpg

115018gqdrvffqe4dqs4kf.jpg

扩散

相互告知


(来源:华州教育、渭南经开区管委会)



荣耀渭南网---每天我们都在影响这座城市!

该用户从未签到

发表于 2021-6-25 13:09 手机版 | 显示全部楼层
这个比较有用,赶紧抓发给我姐,她娃正好要上小学了
荣耀渭南网---每天我们都在影响这座城市!

该用户从未签到

发表于 2021-6-25 13:18 手机版 | 显示全部楼层
实验初中这两年人太多了,教学质量真正抓的不太行
荣耀渭南网---每天我们都在影响这座城市!

该用户从未签到

发表于 2021-6-25 15:21 手机版 | 显示全部楼层
政策确实挺好的! 就看各个学校实施的结果怎么样了
荣耀渭南网---每天我们都在影响这座城市!

该用户从未签到

发表于 2021-6-25 20:47 手机版 | 显示全部楼层
荣耀渭南网---每天我们都在影响这座城市!

该用户从未签到

发表于 2021-6-25 20:54 手机版 | 显示全部楼层
不知道,有大神说说
荣耀渭南网---每天我们都在影响这座城市!

该用户从未签到

发表于 2021-6-25 22:23 手机版 | 显示全部楼层
荣耀渭南网---每天我们都在影响这座城市!

签到天数: 11 天

[LV.3]偶尔看看II

发表于 2021-6-25 23:04 手机版 | 显示全部楼层
好学校难进除非有后门
荣耀渭南网---每天我们都在影响这座城市!

签到天数: 1 天

[LV.1]初来乍到

发表于 2021-6-26 07:00 手机版 | 显示全部楼层
看了半天,龙背的娃在哪里上初中?莫不是龙背娃小学念完直接毕业了吗?
荣耀渭南网---每天我们都在影响这座城市!

该用户从未签到

发表于 2021-6-26 07:26 手机版 | 显示全部楼层
荣耀渭南网---每天我们都在影响这座城市!

使用高级回帖 (可批量传图、插入视频等)快速回复

您需要登录后才可以回帖 登录 | 立即注册 |

本版积分规则   Ctrl + Enter 快速发布  

发帖时请遵守我国法律,网站会将有关你发帖内容、时间以及发帖IP地址等记录保留,只要接到合法请求,即会将信息提供给有关政府机构。
返回顶部快速回复返回列表找客服
快速回复 返回顶部 返回列表