|
|
马上注册荣耀渭南网,结交渭南乡党,享用更多功能,让你轻松玩转荣耀网
您需要 登录 才可以下载或查看,没有账号?立即注册
|
x

昨天(6月25日)
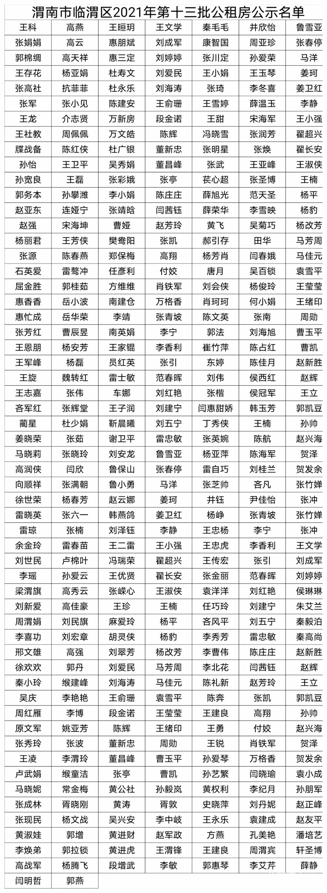
临渭区2021年第十三批公租房公示名单
一、申请公租房的条件 1、申请公租房的城镇中等偏下收入住房困难家庭应符合以下条件:①家庭成员中至少有1人具有我区城镇常住户口满3年,且在城区实际居住满3年;②家庭人均月收入低于城镇居家庭人均可支配收入的80%;③申请家庭无私有住房或人均住房建筑面积低于16平方米(含16平方米),且未租住其他保障性住房。③已与我区具有独立法人资格的用工单位签订2年及2年以上劳动(聘用)合同;④家庭人均月收入低于城镇居民家庭人均可支配收入的80%;⑤申请人及配偶在我区无私有住房,且未租住其他保障性住房;⑥申请人父母属临渭区城镇户口的,其父母须无私有住房且未享受其他保障性住房。②已与我区具有独立法人资格的用工单位签订2年及2年以上劳动(聘用)合同;③家庭人均月收入低于城镇居民家庭人均可支配收入的80%;④申请人及配偶在我区无私有住房,且未租住其他保障性住房。1、中等偏下收入住房困难家庭选定一名具有完全民事行为能力的家庭成员作为申请人,在规定时间内,户口在城区的向户口所在地社区居委会提出申请,填报《渭南市临渭区公共租赁住房申请表》并提交以下资料:②申请人与家庭成员的月收入证明(申请人或家庭成员属行政、事业单位或企业职工的,由所在单位核定其收入并出具证明;申请人及家庭成员属其他人员,由户口所在地社区或租赁地所在社区出具证明);③婚姻状况证明(已婚家庭提供结婚证;离异家庭提供离婚证、离婚协议书或法院判决书;丧偶家庭提供死亡证明);④住房情况证明(家庭住房情况由不动产登记中心出具证明、租住房屋的家庭需提供租赁合同);2、新就业人员在规定时间内向用工单位所在地社区提出申请,填报《渭南市临渭区公共租赁住房申请表》并提供以下资料:③申请人与家庭成员的月收入证明(申请人或家庭成员属行政、事业单位或企业职工的,由所在单位核定其收入并出具证明);④婚姻状况证明(已婚家庭提供结婚证;离异家庭提供离婚证、离婚协议书或法院判决书;丧偶家庭提供死亡证明);⑤住房情况证明(家庭住房情况由不动产登记中心出具证明,租住房屋的提供租赁合同、借住的提供借住证明);3、外来务工人员在规定时间内向用工单位所在地社区提出申请,填报《渭南市临渭区公共租赁住房申请表》并提交以下资料:④婚姻状况证明(已婚家庭提供结婚证;离异家庭提供离婚证、离婚协议书或法院婚判决书;丧偶家庭提供死亡证明);⑤住房情况证明(家庭住房情况由房屋产权管理部门出具证明。租住房屋的提供租赁合同,借住的提供借住证明);
(来源:临渭区住建局) |
|