[全国资讯] 全了!全了!全了!31省市区录取分数线全部公布...

  [复制链接]

该用户从未签到

分享到:
发表于 2021-6-26 17:42 | 显示全部楼层 |阅读模式

马上注册荣耀渭南网,结交渭南乡党,享用更多功能,让你轻松玩转荣耀网

您需要 登录 才可以下载或查看,没有账号?立即注册 |

x


放榜了!6月23日起,各地高考考生可以查询自己的高考分数,录取分数线也同步陆续公布。
据官方已公布的信息,6月23日,内蒙古、上海、安徽、江西、广西、四川、云南、甘肃、宁夏、吉林等多个省份的考生可以查询自己的高考成绩。北京的考生从6月25日起,可以查询自己的高考成绩。
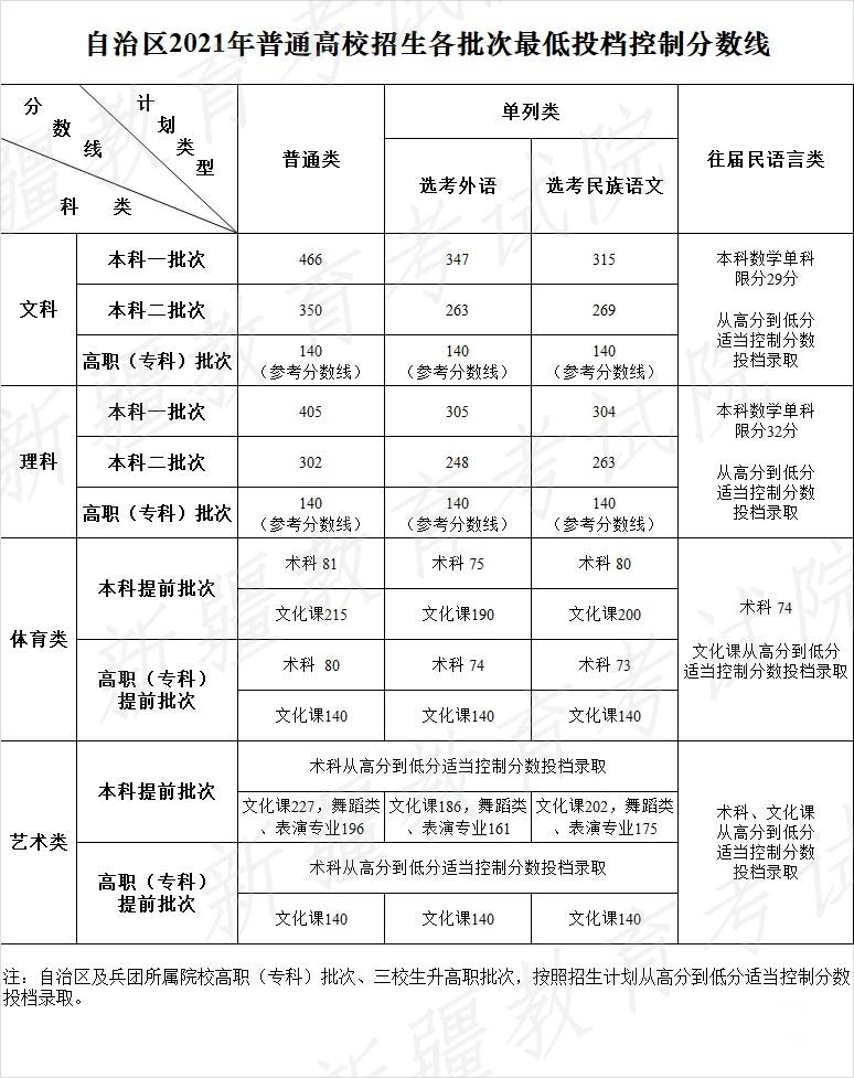
今天,新疆公布录取分数线
新疆:普通类一本文科466分、理科405分
6月26日,新疆维吾尔自治区招生委员会召开全体会议,根据普通高校在疆招生计划数、考生成绩、录取投档要求等因素,研究确定自治区2021年普通高校招生各批次最低投档控制分数线,现正式公布。

174336e75f81vfg50xv7zv.jpg

6月25日,北京等地公布高考成绩和录取分数线了
北京:普通本科录取控制分数线400分
经2021年北京市招生考试委员会第二次会议审议通过,北京市2021年普通高等学校招生录取最低控制分数线如下:
普通本科录取控制分数线400分

174336imobbayz9m0jwpvo.jpg

山东:一段线444分
山东2021年夏季高考第二次新闻发布会于6月25日16:00举行,2021年山东高考分数线揭晓:
一段线444分,二段线150分
广东:普通类本科首选历史448分,首选物理432分
经省招生委员会研究决定,广东省2021年普通高校招生各批次录取最低分数线如下:
本科院校(含执行本批次最低分数线的提前批非军检本科院校)
普通类(历史):总分448分
普通类(物理):总分432分
西藏:一本文史少数民族350分,汉族448分;理工少数民族317分,汉族415分
经自治区招生考试委员会6月24日会议研究同意,西藏自治区2021年普通高等学校招生录取最低控制分数线划定,现予以公布。
一、普通生源招生录取最低控制分数线
(一)文史类:
重点本科:少数民族350分,汉族448分。
普通本科:少数民族317分,汉族325分。
高职(专科):少数民族225分,汉族225分。
(二)理工类:
重点本科:少数民族317分,汉族415分。
普通本科:少数民族273分,汉族305分。
高职(专科):少数民族200分,汉族200分。
海南:普通类本科466分
2021年我省本科批、部分特殊类型招生及艺术类本科批(文化课)的录取最低控制分数线已确定,现向广大考生公告如下:

174336oymyi8q47w8yspyy.jpg

湖北:本科首选物理397分,首选历史463分

174337o0b6p7rn6vv2vur8.jpg

6月24日起,这些地区的考生可以查分啦
重庆:本科首选历史类456分,首选物理类446分
重庆市2021年全国普通高校各类招生录取最低控制分数线已经重庆市2021年普通高校考试招生工作第二次专题会议审议通过。现公布如下:
普通类
(一)历史类
本科批 456分
高职专科批 180分
特殊类型资格线 538分
(二)物理类
本科批 446分
高职专科批 180分
特殊类型资格线 528分
陕西:一本文史499分、理工443分
经陕西省招生委员会研究决定,2021年全国普通高等学校招生陕西省各批次录取最低控制分数线如下:
本科一批:文史类 499分,理工类 443分
本科二批:文史类 406分,理工类 341分
高职(专科):文史类 150分,理工类 150分
山西:一本文史543分、理工505分
现将山西省招生考试委员会批准的普通高校招生本科录取最低控制分数线(不含二批本科C类院校)及有关事项予以公告。
(一)文史类:第一批为543分;第二批为458分。
(二)理工类:第一批为505分;第二批为410分。
黑龙江:一本文史472分、理工415分
1.普通本科一批:
文史类为472分,理工类为415分
2.普通本科二批:
文史类为354分,理工类为280分
贵州:一本文科556分、理科456分
6月24日,贵州省招生委员会召开全体会议,划定了贵州省2021年高考文史、理工类各批次最低投档控制分数线。
文科本科第一批:556分;文科本科第二批:479分
理科本科第一批:456分;理科本科第二批:367分
高职(专科)院校,理工类180分,文史类180分
6月23日起,
这些省区市可查高考成绩和录取分数线
安徽:一本文史560分、理工488分
本科一批:文史560,理工488;本科二批:文史519,理工415;高职(专科)批:文史200,理工200。

174337rc4amamucccmwucy.jpg

江西:一本文科559分、理科519分
6月23日,江西省2021年普通高校招生录取控制分数线公布。
文科:一本线559分、二本线496分
理科:一本线519分、二本线443分
文史、理工类高职(专科):150分
三校生文理类本科:511分
三校生文理类高职(专科):150分
宁夏:一本文史505分、理工412分
一、文史类
(含军事、公安类院校或专业)
第一批录取院校本科最低录取控制分数线:505分;
第二批录取院校本科填报志愿资格线:430分;
高职(专科)填报志愿资格线:150分。
二、理工类
(含军事、公安类院校或专业)
第一批录取院校本科最低录取控制分数线:412分;
第二批录取院校本科填报志愿资格线:345分;
高职(专科)填报志愿资格线:150分。
广西:一本文史530分、理工487分
6月23日上午,广西招生考试委员会召开全体会议,审定该区2021年普通高校招生录取最低控制分数线。
一、本科第一批录取最低控制分数线:理工类487分,文史类530分。
二、本科第二批录取最低控制分数线:理工类348分,文史类413分。
三、高职高专录取最低控制分数线:理工类180分,文史类180分。
四、体育类专业的录取由文化分数线和体育高考分数线双线控制,各批次的录取最低控制分数线分别为:普通本科(文化/体育高考):225分/82分;高职高专(文化/体育高考):130分/60分。
五、艺术类专业的录取由文化分数线和艺术统考分数线双线控制,各批次的录取最低控制分数线分别为:艺术本科文化分数线:艺术理类261分,艺术文类310分;艺术统考分数线:美术类200分,书法类272分,音乐类208分,舞蹈类184分,播音主持类208分,广播影视编导类222分。艺术高职高专文化分数线:艺术理类126分,艺术文类126分。艺术统考分数线:美术类180分,书法类255分,音乐类176分,舞蹈类179分,播音主持类201分,广播影视编导类201分。
云南:一本文史565分、理工520分
云南省2021年普通高校招生录取最低控制分数线出炉!

174338lzh4hhwk4bwn868y.jpg

内蒙古:一本文科488分、理科418分
2021年内蒙古普通高考最低录取控制分数线,经内蒙古自治区招生考试委员会6月23日全体会议审议通过,现公告如下:

174338lp4jk6a84egi886p.jpg

甘肃:一本文史类502分、理工类440分
甘肃2021年普通高校招生录取最低控制分数线出炉!祝考生取得好成绩,考入理想大学!

174338y33zngsjqz37jw3s.jpg

吉林:一本文史519分、理工482分
一、文史类
1.重点本科(第一批)最低控制分数线为519分
2.普通本科(第二批)最低控制分数线为335分
二、理工农医类
1.重点本科(第一批)最低控制分数线为482分
2.普通本科(第二批)最低控制分数线为305分
辽宁:文化课录取控制分数线发布
普通类 历史学科类
特殊类型招生控制分数线 :503分
本科控制分数线:456分
专科(高职、提前专科)控制分数线:150分
普通类 物理学科类
特殊类型招生控制分数线 :534分
本科控制分数线:336分
专科(高职、提前专科)控制分数线:150分
上海:本科录取控制分数线400分
上海市教育考试院权威发布上海市普通高等学校秋季招生本科各批次录取控制分数线!本科录取控制分数线:400分,特殊类型招生控制分数线:503分。艺术类本科文化控制分数线300分,体育类本科文化控制分数线280分。需要注意的是,上海高考本科成绩满分为660分。
四川:一本文科541分、理科521分
2021年四川省高考各批次分数线公布,具体如下:
一、文科
本科第一批:541分;本科第二批:474分;专科批:150分
二、理科
本科第一批:521分;本科第二批:430分;专科批:150分
天津:普通本科录取控制分数线463分
6月24日,天津市招生委员会原则上按照招生计划数的100%划定本市普通本科(含提前本科批次A、B阶段,普通本科批次A、B阶段)录取控制分数线。
2021年天津普通本科录取控制分数线为463分。
江苏:
普通类本科分数线分别为476分和417分
24日下午,江苏省教育厅召开我省2021年普通高校招生第一阶段各批次录取最低控制分数线新闻发布会。
特殊类型招生控制线:历史等科目类和物理等科目类分别是533、501。
普通类本科:历史等科目类和物理等科目类分别是476、417。

174339kibuaxw6x7zz7vv6.jpg

湖南:
历史类本科批466分,物理类本科批434分
24日,湖南省教育考试院公布了今年各批次录取控制分数线。
其中,历史类本科线为466分,专科线为200分;物理类本科线为434分,专科线为200分。
此外,特殊类型招生录取控制参考分数线为历史类521分、物理类504分,该分数线将作为军事院校、高水平艺术团和高校专项计划等部分特殊类型招生和部分高校招生时的参考依据。
河北:普通类历史科目组合本科批454分,普通类物理科目组合本科批412分
经河北省招生委员会全体会议研究,确定了今年河北省普通高校招生各批各类录取控制分数线——
普通类历史科目组合:本科批454分,专科批200分;普通类物理科目组合:本科批412分,专科批200分。
河南:一本文科558分、理科518
2021年河南省普通高校招生录取控制分数线正式划定公布:
本科一批:文科558分,理科518分;本科二批:文科466分,理科400分;高职高专批:文科200分,理科200分。
青海:
一本普通文史类405分、普通理工类330分
2021年青海省普通高考录取控制分数线为:
文史类:特殊类型录取456分,本科一段普通班405分,本科二段361分,专科150分。
理工类:特殊类型录取403分,本科一段普通班330分,本科二段310分,专科150分。
福建:
物理科目组普通类423分,
历史科目组普通类467分
6月25日下午,福建省高等学校招生委员会召开2021年第二次全体会议,研究确定今年我省高考切线方案,部署高招录取工作。经会议研究决定,2021年福建省普通高校招生各类录取控制分数线具体如下:

174339xnnuke6630fdfvrx.jpg

浙江:普通类一段线495分 二段线266分

174340nkrgg7f9z9rq5k5k.jpg

注:(1)艺术类第一批中,教育部批准的可自主划线的独立设置本科艺术院校和清华大学等高校的艺术类本科专业,由学校自主划定文化分数线;其他高校艺术类本科专业文化分数线须不低于 372分。(2)如遇部分类别第一段录取后即已完成全部计划,则该类别不进行第二段志愿填报。(3)第二段投档录取完成后,将根据各类别缺额计划和生源情况,分别决定是否适当扩大比例征求志愿。

174341wdtf68fmv6umu364.jpg

174341pf5ple55ldipueds.jpg

来源:综合人民日报、江西日报、宁夏教育厅微信公众号、广西招生考试院网站、云南省招生考试院网站、内蒙古招生考试信息网、甘肃教育考试院网站、吉林发布、辽宁日报、上海教育、川观新闻、江苏教育发布、青海新闻网、福建省教育考试院等
荣耀渭南网---每天我们都在影响这座城市!

该用户从未签到

发表于 2021-6-26 18:15 | 显示全部楼层
这个高考生是得好好看看
荣耀渭南网---每天我们都在影响这座城市!

签到天数: 6 天

[LV.2]偶尔看看I

发表于 2021-6-26 18:37 手机版 | 显示全部楼层
只看本省的就行
同样的试题,陕西比安徽线低好几十……
荣耀渭南网---每天我们都在影响这座城市!

签到天数: 6 天

[LV.2]偶尔看看I

发表于 2021-6-26 18:40 手机版 | 显示全部楼层
一个文科娃考510,安徽念大专,陕西考一本……
咋了,不服你咬我啊
我是陕西人,我就牛了咋地
你咋不去咬北上广呢?
荣耀渭南网---每天我们都在影响这座城市!

签到天数: 1 天

[LV.1]初来乍到

发表于 2021-6-26 22:20 手机版 | 显示全部楼层
参考一下可以,没有可比性
荣耀渭南网---每天我们都在影响这座城市!

该用户从未签到

发表于 2021-6-26 23:38 手机版 | 显示全部楼层
今给娃把志愿填好了
荣耀渭南网---每天我们都在影响这座城市!

该用户从未签到

发表于 2021-6-27 07:21 手机版 | 显示全部楼层
分数线全面都降了,加强大学教育质量尤为重要了
荣耀渭南网---每天我们都在影响这座城市!

该用户从未签到

发表于 2021-6-27 11:50 手机版 | 显示全部楼层
荣耀渭南网---每天我们都在影响这座城市!

签到天数: 265 天

[LV.8]以坛为家I

发表于 2021-6-27 12:53 手机版 | 显示全部楼层
几家欢乐几家忧
荣耀渭南网---每天我们都在影响这座城市!

签到天数: 1409 天

[LV.10]以坛为家III

发表于 2021-6-27 15:26 手机版 | 显示全部楼层
荣耀渭南网---每天我们都在影响这座城市!

使用高级回帖 (可批量传图、插入视频等)快速回复

您需要登录后才可以回帖 登录 | 立即注册 |

本版积分规则   Ctrl + Enter 快速发布  

发帖时请遵守我国法律,网站会将有关你发帖内容、时间以及发帖IP地址等记录保留,只要接到合法请求,即会将信息提供给有关政府机构。
返回顶部快速回复返回列表找客服
快速回复 返回顶部 返回列表