刚刚发布!4-5元/餐,临渭区各学校9月6日起将供应课后服务晚餐,涉及小学、初中...

  [复制链接]

该用户从未签到

分享到:
发表于 2021-9-3 22:16 | 显示全部楼层 |阅读模式

马上注册荣耀渭南网,结交渭南乡党,享用更多功能,让你轻松玩转荣耀网

您需要 登录 才可以下载或查看,没有账号?立即注册 |

x


微信图片_20210903234611.jpg
微信图片_20210903215834.jpg

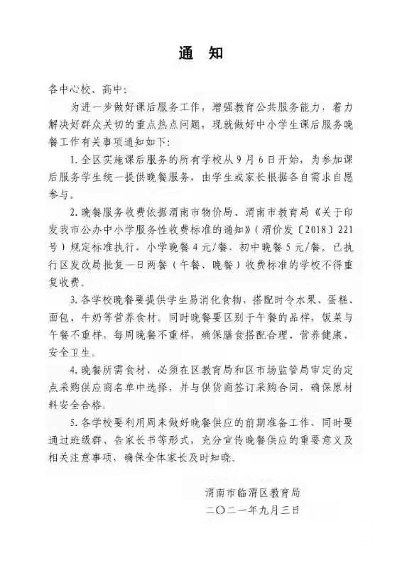
重要通知

各中心校、高中:

为进一步做好课后服务工作,增强教育公共服务能力,着力解决好群众关切的重点热点问题,现就做好中小学生课后服务晚餐工作有关事项通知如下:

1.全区实施课后服务的所有学校从9月6日开始,为参加课后服务学生统一提供晚餐服务,由学生或家长根据各自需求自愿参与


2.晚餐服务收费依据渭南市物价局渭南市教育局《关于印发我市公办中小学服务性收费标准的通知》(渭价发(2018)221号)规定标准执行。小学晚餐4元/餐,初中晚餐5元/餐。已执行区发改局批复一日两餐(午餐、晚餐)收费标准的学校不得重复收费。


3.各学校晚餐要提供学生易消化食物,搭配时令水果、蛋糕、面包牛奶等营养食材同时晚餐要区别于午餐的品样,饭菜与午餐不重样,每周晚餐不重样,确保膳食搭配合理,营养健康、安全卫生。


4.晚餐所需食材。必须在区教育局和区市场监管局审定的定点采购供应商名单中选择,并与供货商签订采购合同确保原材料安全合格。


5.各学校要利用周末做好晚餐供应的前期准备工作、同时要通过班级群,告家长书等形式,充分宣传晚餐供应的重要意义及相关注意事项,确保全体家长及时知晓。


渭南市临渭区教育局

2021年9月3日

临渭区小学延时晚餐家长讨论群

微信图片_20210904110953.jpg


相关阅读:
荣耀渭南网---每天我们都在影响这座城市!

该用户从未签到

发表于 2021-9-3 22:52 | 显示全部楼层
这样子看起来还确实不错啊,这下就看各个学校的执行啊,通知里说了和中午不重样。晚餐问题解决了,放学堵车的问题,是不是啥时候也给解决解决啊
荣耀渭南网---每天我们都在影响这座城市!

该用户从未签到

发表于 2021-9-4 08:06 手机版 | 显示全部楼层
讲真的,临渭区教育局这次真的是神速效率啊,早上才看到荣耀网发的教育局局长说下周解决,没想到昨天晚上就公布了解决方案,确实厉害,希望能按照这样的标准执行,期待。
荣耀渭南网---每天我们都在影响这座城市!

该用户从未签到

发表于 2021-9-3 22:39 手机版 | 显示全部楼层
荣耀渭南网---每天我们都在影响这座城市!

该用户从未签到

发表于 2021-9-3 22:50 手机版 | 显示全部楼层
面包蛋糕没营养,不如提供成午饭
荣耀渭南网---每天我们都在影响这座城市!

该用户从未签到

发表于 2021-9-3 22:51 | 显示全部楼层
长乐坊阿离 发表于 2021-9-3 22:50
面包蛋糕没营养,不如提供成午饭

晚餐要提供学生易消化食物,搭配时今水果、蛋糕、面包牛奶等营养食材同时晚餐要区别于午餐的品样,饭菜与午餐不重样,每周晚餐不重样,确保膳食搭配合理,营养健康、安全卫生


水果蛋糕面包这些是搭配的。。。。。
荣耀渭南网---每天我们都在影响这座城市!

该用户从未签到

发表于 2021-9-3 23:04 手机版 | 显示全部楼层
看起来是不错,就是学校的午饭要加强啊, 天天烩菜麻食面条 娃都吃怕了
荣耀渭南网---每天我们都在影响这座城市!

签到天数: 590 天

[LV.9]以坛为家II

发表于 2021-9-3 23:07 手机版 | 显示全部楼层
临渭区教育局,想民之所想,急民之所急,办事效率杠杠滴。众口难调,大家文明发言。给临渭区教育局点赞的顶一个{:qqemoji72:}{:qqemoji72:}{:qqemoji72:}{:qqemoji72:}{:qqemoji72:}
荣耀渭南网---每天我们都在影响这座城市!

签到天数: 61 天

[LV.6]常住居民II

发表于 2021-9-3 23:35 手机版 | 显示全部楼层
这是准备又富谁的钱包??孩子中午吃不好,就准备晚饭加强点营养,这是直接体值都双减??
荣耀渭南网---每天我们都在影响这座城市!

该用户从未签到

发表于 2021-9-3 23:42 手机版 | 显示全部楼层
不错,要是有早餐就更好,比如两个鸡蛋,一盒奶,一根香蕉。或者两个肉包一小碗粥,或者一个馍加菜一碗豆浆……在一起吃的美吃得多长身体!只要饭干净新鲜有营养,反正我特别支持!!!
荣耀渭南网---每天我们都在影响这座城市!

该用户从未签到

发表于 2021-9-3 23:58 手机版 | 显示全部楼层
panni 发表于 2021-9-3 23:35
这是准备又富谁的钱包??孩子中午吃不好,就准备晚饭加强点营养,这是直接体值都双减??

老实人说老实话{:qqemoji14:}{:qqemoji14:}{:qqemoji14:}{:qqemoji72:}{:qqemoji72:}{:qqemoji72:}{:qqemoji72:}
荣耀渭南网---每天我们都在影响这座城市!

使用高级回帖 (可批量传图、插入视频等)快速回复

您需要登录后才可以回帖 登录 | 立即注册 |

本版积分规则   Ctrl + Enter 快速发布  

发帖时请遵守我国法律,网站会将有关你发帖内容、时间以及发帖IP地址等记录保留,只要接到合法请求,即会将信息提供给有关政府机构。
返回顶部快速回复返回列表找客服
快速回复 返回顶部 返回列表