[维权投诉] 渭南金水公园噪音你方唱罢我登场,严重扰民,影响周围居民正常生活!

  [复制链接]

该用户从未签到

分享到:
发表于 2021-12-9 14:20 手机版 | 显示全部楼层 |阅读模式

马上注册荣耀渭南网,结交渭南乡党,享用更多功能,让你轻松玩转荣耀网

您需要 登录 才可以下载或查看,没有账号?立即注册 |

x
       从早到晚,你方唱罢我登场。高音喇叭、音响,唱歌的唱戏的,只顾自己快活,不顾周围人耳朵。
      窗户关上也能听见,可见声音穿透力。
      周围还有在建的地产项目,你们卖房的时候记得告诉大家,不论是洗漱还是做饭,天天都有背景音乐相陪。或者把窗户都改成隔音墙。
     
      打热线电话,就像拳头打在羽毛枕头上。
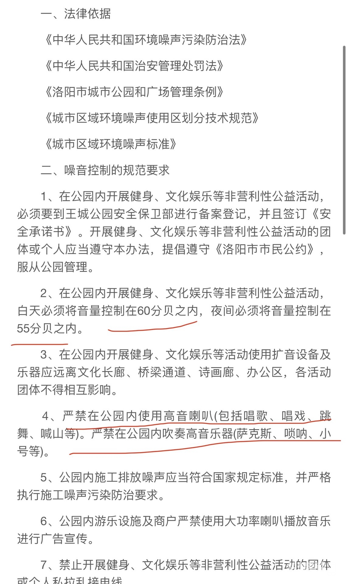
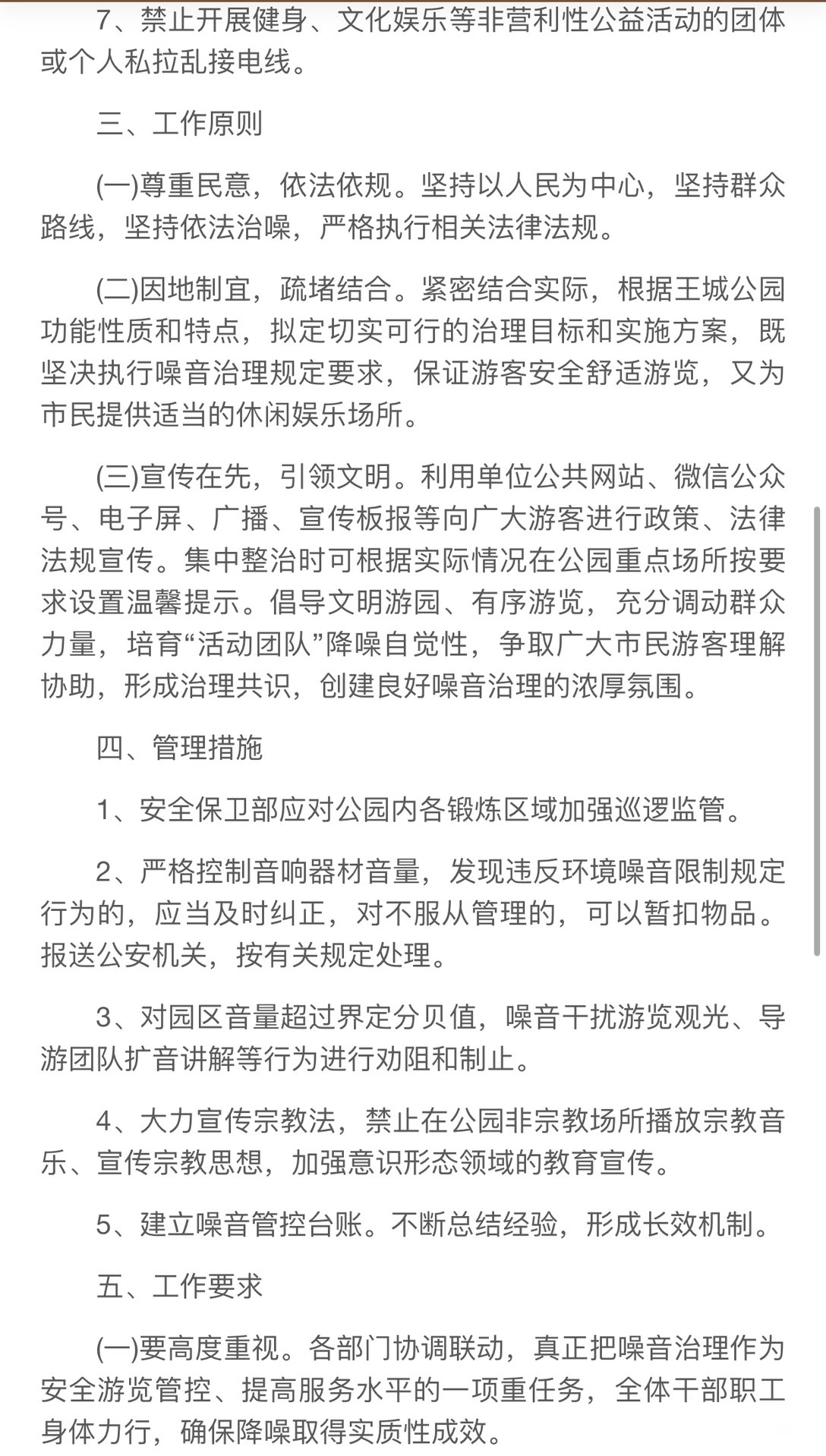
{:qqemoji1:}相关部门要是真的不知道怎么治理,我贴两张图,是别的城市关于噪音治理的管理办法。

e43f1aa6248f46c8ab349a2ddd35d995.jpeg

c40c7529eaf85480ad7f490a41cf1d0b.jpg



front1_0_209180_FmejEnMfJ7aO9BItqFP4uSGg71up.1639030634_14_17_15.jpg



front1_0_209180_FjBeCTR-5Z_tho1GhVzn2NSiDeQQ.1639030634_14_17_15.jpg


荣耀渭南网---每天我们都在影响这座城市!

签到天数: 123 天

[LV.7]常住居民III

发表于 2021-12-9 14:48 手机版 | 显示全部楼层
确实是,那里唱歌唱戏的 搞个大音响,一个赛一个的,关键还死难听,各个破锣嗓子狼嚎鬼叫,大夏天给你整到凌晨,大冬天也给你整到十一点。
荣耀渭南网---每天我们都在影响这座城市!

签到天数: 976 天

[LV.10]以坛为家III

发表于 2021-12-9 14:54 手机版 | 显示全部楼层
确实是有些噪音污染,声音就不能小点
荣耀渭南网---每天我们都在影响这座城市!

该用户从未签到

发表于 2021-12-9 15:01 手机版 | 显示全部楼层
小桥北广场一样
荣耀渭南网---每天我们都在影响这座城市!

该用户从未签到

发表于 2021-12-9 15:06 手机版 | 显示全部楼层
公园也要各方面管理,不仅仅是环境卫生方面,噪音也要管,嘈到周边居民也很"过分
荣耀渭南网---每天我们都在影响这座城市!

该用户从未签到

发表于 2021-12-9 15:47 手机版 | 显示全部楼层
fudonghaha 发表于 2021-12-9 14:48
确实是,那里唱歌唱戏的 搞个大音响,一个赛一个的,关键还死难听,各个破锣嗓子狼嚎鬼叫,大夏天给你整到 ...

哈哈,说的太对了,关键是唱的不好听
荣耀渭南网---每天我们都在影响这座城市!

该用户从未签到

发表于 2021-12-9 15:48 手机版 | 显示全部楼层

到处都是,这些人还唱的那么难听
荣耀渭南网---每天我们都在影响这座城市!

该用户从未签到

发表于 2021-12-9 15:48 手机版 | 显示全部楼层
谁不作为就曝光谁
荣耀渭南网---每天我们都在影响这座城市!

该用户从未签到

发表于 2021-12-9 16:15 手机版 | 显示全部楼层
制造噪音的人私己之心太重,缺乏集体主义精神
荣耀渭南网---每天我们都在影响这座城市!

该用户从未签到

发表于 2021-12-9 16:54 手机版 | 显示全部楼层
只要你不尴尬,尴尬的是别人!有些人唱歌要命哩
荣耀渭南网---每天我们都在影响这座城市!

使用高级回帖 (可批量传图、插入视频等)快速回复

您需要登录后才可以回帖 登录 | 立即注册 |

本版积分规则   Ctrl + Enter 快速发布  

发帖时请遵守我国法律,网站会将有关你发帖内容、时间以及发帖IP地址等记录保留,只要接到合法请求,即会将信息提供给有关政府机构。
返回顶部快速回复返回列表找客服
快速回复 返回顶部 返回列表