[爆料有奖] 渭南市金水公园,早上8点到晚上9点多,经常有人在唱歌,还插着音响,很扰民...

[复制链接]

该用户从未签到

分享到:
发表于 2021-12-14 14:41 手机版 | 显示全部楼层 |阅读模式

马上注册荣耀渭南网,结交渭南乡党,享用更多功能,让你轻松玩转荣耀网

您需要 登录 才可以下载或查看,没有账号?立即注册 |

x
“市民娱乐时间”
一天天弄的像是给公园过事一样,动词打次,唱歌唱秦腔要插音响。

周围的居民还休不休息,在家还能清净吗。
谁家里有孩子的还学不学习了

唱歌就唱歌,插音响干嘛?
从早上八点到晚上九点半多。下午有空白时间,回去吃饭去了,然后下午晚上继续。

别的城市有明确规定及处罚条款,并且会派人巡逻管理。
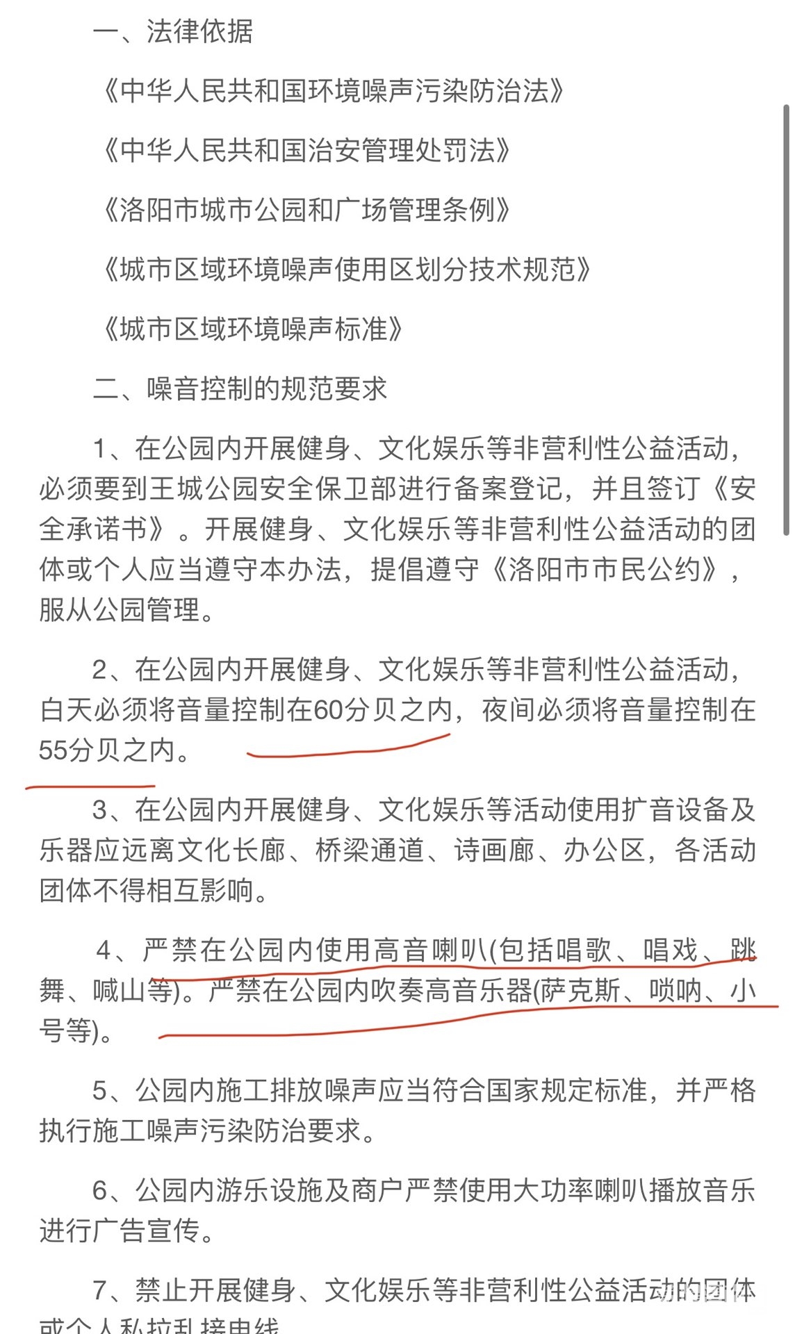
下面贴几张图,沈阳十年前就有规定了。

创文明城市,是创一个大家都喜欢的城市,而不是让一部分人打着“娱乐”的旗号肆意妄为。从小教育孩子都是“公共场所请勿大声喧哗”,而到了老人,就可以插音响?
娱乐有很多种方式,您的歌声再好听,但也是谁有幸走近公园才听,不需要在很远的地方都受到影响。插音响,真的大可不必。

环境噪声污染,会干扰他人正常生活、工作和学习的现象。这也是是一种能量污染,与其他工业污染一样,是危害人类环境的公害。(来源百度百科)

谁家有小孩学习受到影响,老人休息受到影响
front1_0_209180_FrQ3fy4MtRa8I8UV1b8RLo6vW_5P.1639463453_14_30_55.jpg

front1_0_209180_Ft8e-2ILHl00EJD6yD-1m25Sx-_h.1639463453_14_30_55.jpg


荣耀渭南网---每天我们都在影响这座城市!

该用户从未签到

 楼主| 发表于 2021-12-14 14:42 手机版 | 显示全部楼层
荣耀渭南网---每天我们都在影响这座城市!

签到天数: 993 天

[LV.10]以坛为家III

发表于 2021-12-14 15:34 手机版 | 显示全部楼层
荣耀渭南网---每天我们都在影响这座城市!

该用户从未签到

发表于 2021-12-14 16:30 手机版 | 显示全部楼层
没有看出来,渭南爱好文艺的真多,不参加星光大道都屈才咧
荣耀渭南网---每天我们都在影响这座城市!

该用户从未签到

发表于 2021-12-14 17:33 手机版 | 显示全部楼层
不要把一个可能走向星光大道的人扼杀在摇篮里{:qqemoji21:}
荣耀渭南网---每天我们都在影响这座城市!

签到天数: 8 天

[LV.3]偶尔看看II

发表于 2021-12-14 18:26 手机版 | 显示全部楼层
都是有退休金人干的事,咋不在你家里嗷嗷叫去
荣耀渭南网---每天我们都在影响这座城市!

签到天数: 12 天

[LV.3]偶尔看看II

发表于 2021-12-14 20:03 手机版 | 显示全部楼层
监管部门才能解决问题。
荣耀渭南网---每天我们都在影响这座城市!

该用户从未签到

发表于 2021-12-14 20:55 手机版 | 显示全部楼层
应该管管     
荣耀渭南网---每天我们都在影响这座城市!

该用户从未签到

 楼主| 发表于 2021-12-14 21:03 手机版 | 显示全部楼层
木定木子 发表于 2021-12-14 18:26
都是有退休金人干的事,咋不在你家里嗷嗷叫去

怕邻居听见不怕外人听见
荣耀渭南网---每天我们都在影响这座城市!

使用高级回帖 (可批量传图、插入视频等)快速回复

您需要登录后才可以回帖 登录 | 立即注册 |

本版积分规则   Ctrl + Enter 快速发布  

发帖时请遵守我国法律,网站会将有关你发帖内容、时间以及发帖IP地址等记录保留,只要接到合法请求,即会将信息提供给有关政府机构。
返回顶部快速回复返回列表找客服
快速回复 返回顶部 返回列表