马上注册荣耀渭南网,结交渭南乡党,享用更多功能,让你轻松玩转荣耀网
您需要 登录 才可以下载或查看,没有账号?立即注册
|
x
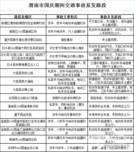
2022年“国庆”节假期为10月1日至7日,共7天。长假期间高速公路继续实施7座以下(含7座)客车免费通行政策,届时群众走亲访友、短途自驾出游、返乡探亲等将增多,车辆集中出行给道路交通造成的压力不容忽视。为确保“国庆”节假期道路交通安全、畅通、有序,渭南公安交警提醒广大交通参与者合理安排出行时间、路线,避开出行高峰和易堵路段,谨慎驾驶,安全文明出行。 一、天气预报 据渭南市气象局气象资料分析,预计国庆假期我市有连阴雨和明显降温天气,前期(10月1日-2日)以对流性降水为主,后期为稳定降水。强降水主要出现在10月3日-4日,全市有中到大雨,部分地区暴雨。过程降水总量50-80毫米,南部局地可达100毫米以上,过程日平均气温下降8-10℃,其中4日下降5-6℃,5日下降4℃左右。具体预报(20时-20时)如下: 10月1日阴天有小到中雨或雷阵雨,南部局地伴有短时暴雨; 10月2日阴天有阵雨; 10月3日阴天有中到大雨,部分地方暴雨,有4-5级东风转北风,阵风6级以上; 10月4日阴天有小到中雨; 10月5日阴天有小雨; 10月6日阴天有小到中雨; 10月7日小雨转阴天。 二、交通形势研判 预计9月30日下午、10月1日上午和10月7日下午将出现出行和返程高峰,车流量将会骤增,特别是10月7日17时-20时将迎来返程高峰,易出现排队缓行现象,请大家提前出行,错峰返程。 “国庆”假期群众走亲访友、短途自驾出游、返乡探亲、短途旅游包车等将增多,城区主要路段及景区周边道路、高速公路将会出现短时间交通拥堵或排队缓行,请广大驾驶人耐心等候,服从现场交警指挥,加强个人防疫措施,安全有序通行。 因疫情防控需要,部分高速公路收费站、景区、商业中心停车场出入口查验核酸检测结果、健康码、行程码,易造成车辆积压排队,建议错锋出行。如遇车辆排队时请服从现场指挥有序通行,并提前准备行程码、健康码,提高检查通行效率。 三、事故多发路段
四、出行安全提示 为确保“国庆”假期全市道路安全畅通,我市公安交警部门除提前在主要节点安排特勤岗、固定岗外,还将加大路面巡逻管控力度,严查各类交通违法行为,及时指挥疏导交通,为广大群众提供良好的道路交通环境,同时还请广大交通参与者做好以下工作: 1、雨天驾车出行请牢记减速、控距、亮尾,如遇有积水路段,请勿贸然涉水。高速公路行车,如遇突发情况或交通事故,请牢记“车靠边、人撤离、即报警”。 行车至山区要注意路基塌陷、山体滑坡、泥石流等突发事件对交通安全造成危害。
2、目前疫情防控形势严峻复杂,假期出行应提前了解目的地的疫情防控政策,严格落实相关防控要求。出行过程中做好个人防护,戴好口罩、勤洗手、保持个人卫生、保持社交距离、不扎堆、不聚集。
3、自驾出游,请合理安排休息时间,确保睡眠充分,连续驾驶不超过4小时,停车休息不少于20分钟。若感觉困倦、状态不佳,请选择安全地点停车休息,切莫在高速公路上随意停车。
4、饮酒会导致人的视线模糊、判断失准、运动机能下降、反应迟钝、行动迟缓。节日期间走亲访友、朋友聚会时,请您时刻牢记,开车莫饮酒、酒后莫开车。
5、驾车出行,请保持平和心态,不强行超车、强行会车,不随意变更车道或在车流中穿梭抢行。如遇道路车流量大,发生交通拥堵时,请耐心等待,依次排队通行,切莫占用应急车道,以免影响救援车辆通过。
6、安全带 生命带!驾乘汽车出行,请系好安全带。驾车带儿童出行时,请为儿童选用适合其年龄、体重的儿童安全座椅,避免怀抱儿童或让儿童坐在副驾驶位置。
7、农村面包车、三轮摩托车不能从事非法运输载客,走亲访友切莫超员、超载、客货混装;驾乘摩托车戴好安全头盔。
(来源:渭南交警临渭大队) 
|