各中心校、校外培训机构:
当前,我区疫情防控趋于稳定,但周边地市防控形势依然严峻复杂。为使校外培训机构秋季复训平稳、顺利进行,根据上级文件精神要求,结合我区实际,决定有序恢复校外培训机构线下培训,现将具体工作通知如下,请遵照执行。
一、复训范围
经渭南市临渭区教育局批准举办的已完成全国校外培训机构监管与服务平台资金账户核验及在线支付开通的校外培训机构。
二、复训时间
各培训机构自10月24日起,向辖区中心校提交验收申请,验收通过后即可复训。
三、复训原则
坚持“申报一所,验收一所,合格一所,复训一所”的原则,从10月24日起,已完成“全国校外培训机构监管与服务平台资金账户核验及在线支付开通”的机构向辖区中心校提出复训申请,经中心校和包联股室验收合格并报区教育局职成股核准后即可复训。
四、复训程序
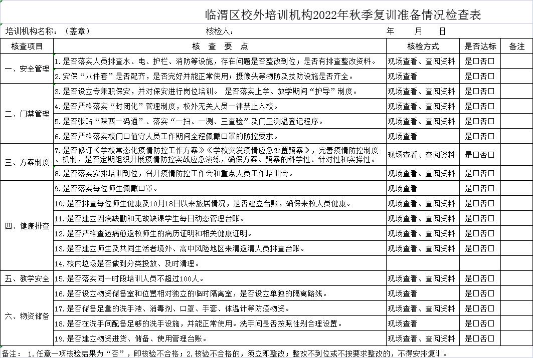
(一)自查:校外培训机构按照《临渭区校外培训机构2022年秋季复训准备情况检查表》自查。按照“一校一案”要求,开设分支机构的校外培训机构复训标准与主校区相同。
(二)申请:校外培训机构自查达标后,向辖区中心校提出复训申请,填报《临渭区校外培训机构2022年秋季复训申报表》。
(三)核验:包联股室及中心校按照检查表内容,对辖区校外培训机构逐校、逐项检查评估,对核验情况进行综合研判。验收通过的,包联股室负责人及中心校校长在《临渭区校外培训机构2022年秋季复训申报表》上签署意见,并加盖中心校公章后,报区教育局职成股核准。
(四)复训:各中心校将核准后的《临渭区校外培训机构2022年秋季复训申报表》送达校外培训机构。通过验收的培训机构自验收通过之日起按照疫情防控要求复训。
五、复训准备
各校外培训机构要切实提高政治站位,增强防控和安全意识,参照《渭南市临渭区教育局关于做好恢复线下教学疫情防控重点工作的通知》(渭临教安发【2022】65号)要求,科学谋划2022年秋季复训疫情防控工作,严格落实疫情防控各项要求,确保万无一失。
(一)明确返校疫情防控政策
各校要严格落实返校“五个不得”,即:未履行完隔离和健康监测要求的师生员工不得入校;无需隔离和健康监测的省外、市外返回师生员工,落实“三天两检”,未完成前不得入校;近7天有西安市、汉中市旅居史的师生员工,必须按照社区(村组)疫情防控要求落实隔离和健康监测,未完成前不得入校;有发热、干咳、乏力、咽痛、嗅(味)觉减退、腹泻等症状的师生员工,未治愈前不得入校;所有师生员工必须持24小时内核酸阴性证明,不具备者不得入校。各校要对师生返校前共同生活人员存在的疫情风险情况进行摸底和研判,坚决将疫情隐患阻挡在学校之外。各校要及时做好政策宣传解释,确保标准到位、要求到位、人人知晓、人人执行。
(二)精准掌握师生健康状况
所有省外来返渭师生员工应提前在“陕西一码通”的“来(返)陕预填报”模块完成信息预填报登记,并向学校进行报备。各校要逐人排查10月18日以来师生7天内旅居史、活动轨迹,建立近期旅居台账。对有跨市外出特别是跨省外出的重点关注,督促落实核酸检测、严格落实健康管理等措施,发现异常情况,第一时间报告社区(村组)、街镇和区局防控办。
(三)严格落实入校管控措施
各校要严格落实场所码的申领、张贴及使用,严格实行校区封闭管理,严格落实戴口罩、一米线及“一扫、一测、三查验”等疫情防控措施,入校人员必须扫“陕西一码通”场所码,按照有关规定查验核酸检测阴性证明,做到“逢进必扫、逢扫必验、不漏一人”。学生返校前,各校要对校区环境进行全面彻底消杀。返校后,各校要坚持做好每日师生健康监测,发现异常情况,及时科学做好处置。
(四)强化安全管理
严格实行封闭管理,校外无关人员一律不得进校;设立专兼职门卫,配足配齐安保“八件套”等物防及技防设施;如实填写出入人员登记册;落实上学、放学期间“护导”制度;校门口值守人员工作期间全程佩戴口罩;校区水、电、消防、护栏等设施及时排查维护,确保校区无安全隐患。
六、工作要求
(一)准确站位,扎实安排部署。
各中心校、各校外培训机构举办者和校长要把做好2022年秋季复训准备和常态化防控作为当前最重要的工作来抓,切实肩负起主体责任,召开专题会议,认真组织学习文件精神,扎实研究部署,落实人员,夯实责任。
(二)穷尽措施,狠抓工作落实。
各校外培训机构要采取有效措施,落实疫情防控宣传告知、健康排查、物资储备、应急演练、环境消杀及校区内外安全隐患排查整改等,确保工作落实有力。
(三)强化督查,确保有序复训。
各中心校要强化安全意识,坚持底线思维,落实属地和网格化管理责任,压实责任主体,加强督促检查,常态化做好校外培训机构疫情防控督查指导,做到不达标准不松手,不达要求不复训,确保返校师生身体健康。
局各包联股室也要提高认识,思想上予以高度重视,将复训工作与中小学恢复线下教学工作同部署、同安排、同督查。
(四)从严处罚,杜绝违规行为。
严格坚持“申报一所,验收一所,合格一所,复训一所”的原则,严禁验收未通过的培训机构擅自开展培训活动;严格落实规范办学的各项要求,杜绝一切违反规定行为的发生。发现存在违规行为,按照相关规定严肃处理,情节严重的,立即查封或移交有关部门依法追究相关责任。
附件1:
附件2:
渭南市临渭区教育局
2022年10月24日
