|
|
马上注册荣耀渭南网,结交渭南乡党,享用更多功能,让你轻松玩转荣耀网
您需要 登录 才可以下载或查看,没有账号?立即注册
|
x
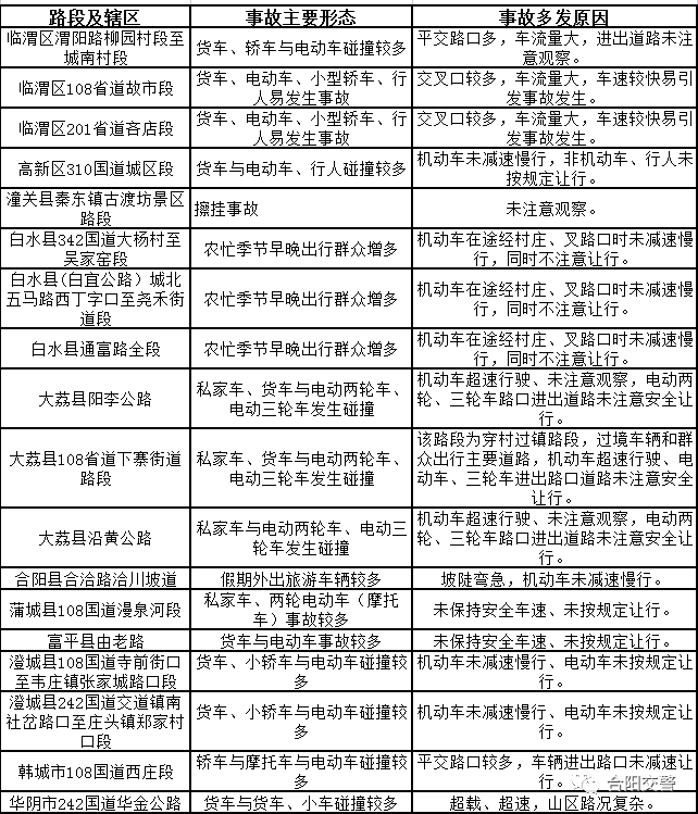
 2023年的元宵节恰逢周日,预计群众外出游玩、亲朋好友聚会、参加民俗活动等短途出行将较往年有明显增加。春运也进入后期返程阶段,受学生返校、务工人员返岗复工等因素影响,元宵节前后还将出现一轮返程集中客流。为确保元宵节期间辖区道路安全、有序、畅通,渭南公安交警依据往年群众出行规律,结合今年实际情况向社会和广大群众发布2023年元宵节两公布一提示,请广大交通参与者合理选择出行时间、出行路线、出行方式,避开出行高峰和易堵路段,谨慎驾驶,安全文明出行。当前春运还剩不足半月时间。从主干公路交通流量看,假期之后迅速回落,预计元宵节前后还将迎来返程高峰,经过研判分析,交通安全主要面临以下风险:一是返程客流集中。根据研判分析,春节后营运性客运量向自驾和拼车包车出行转移的特征更加明显。今年元宵节恰逢周末,各地灯会、庙会、社火等年俗表演活动丰富,各地城市周边景区(点)、元宵节年俗活动地点车流人流将会有大的增加,渭南周边景点将迎来客流高峰,道路车流量较大。元宵节前后的返岗客流更加集聚,全市各大院校、中小学校即将开学,自驾接送学生返校的车辆也将增多,超员载客、疲劳驾驶多发,极易发生事故。二是农村交通安全风险。目前农村地区还有很多务工人员、学生还未返岗返校,人多车多的状况还将持续一段时间。酒驾醉驾、超员、违法载人等风险依然突出,加之农村道路基础条件差、车辆性能差等问题,群死群伤事故易发多发。春节假期国内旅游基本恢复,出游量已恢复至2019年春节的9成,农村地区近郊游、乡村游还将持续,一些热门地区旅游交通安全不容忽视。三是货运流量上升。春节期间,大多数货车、危化品运输车停止运营,一些地区限制危化品运输车上高速公路行驶。假期结束后,道路货运将快速恢复,道路货运将加快进入繁忙期、活跃期。春运后期小客车流量依然居高不下,客货运输交织,货车、危化品运输车肇事肇祸风险上升。事故易发路段
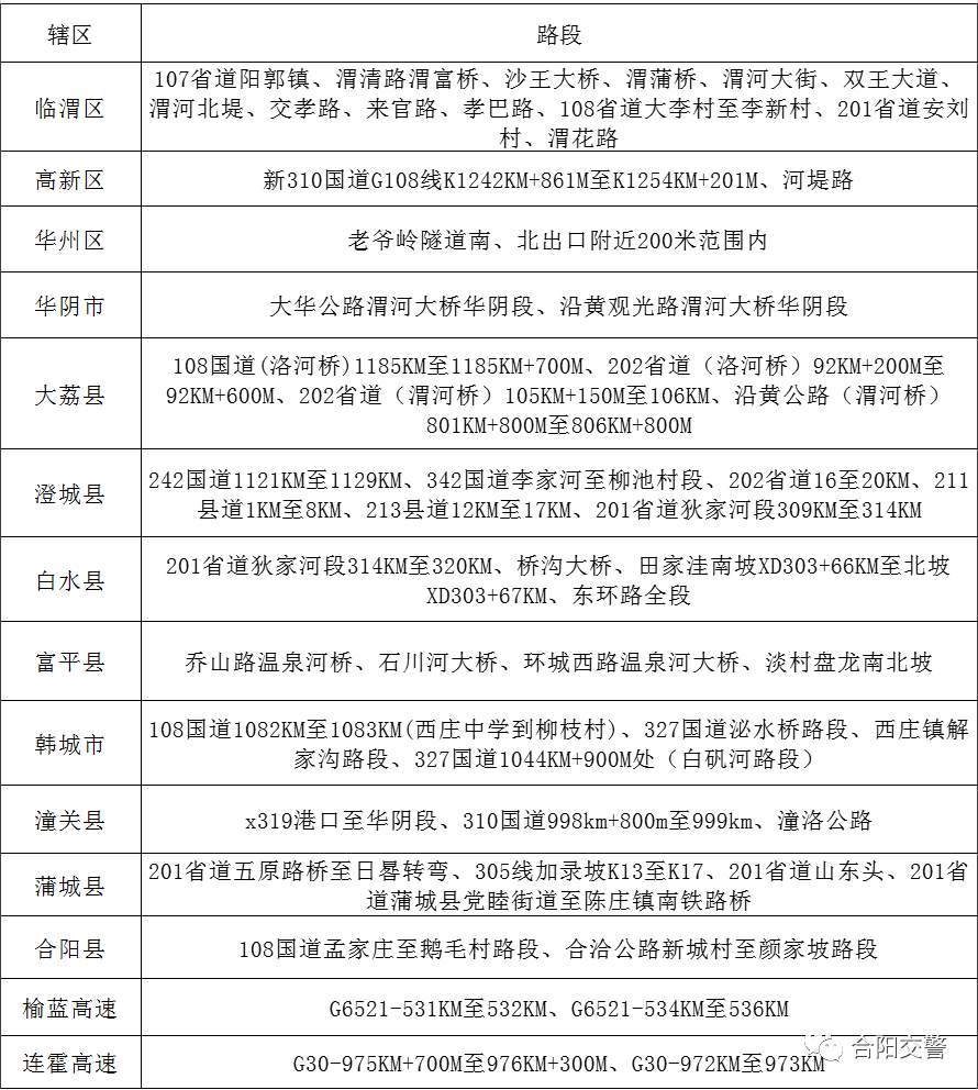
团雾多发路段
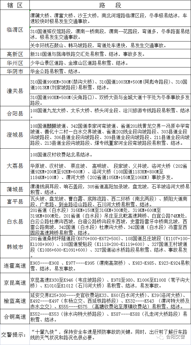
易积雪易结冰路段
出行提示 1、元宵节期间,车流、物流和人流高度集中,请广大交通参与者提高安全意识,出行请关注天气变化和路况信息,合理安排出行时间和行驶路线。2、元宵节期间属交通事故高发期,望广大居民出行时切勿超员超速、违法载人,驾乘摩托车和电动车请戴好安全头盔,途经交叉路口做到减速慢行,先确认安全后再缓慢通过。3、安全带是生命带!使用安全带可以将交通事故伤亡风险降低40%以上。特此提示,驾乘汽车出行,请系好安全带。驾车带儿童出行时,请为儿童选用适合其年龄、体重的儿童安全座椅,避免怀抱儿童或让儿童坐在副驾驶位置。4、元宵节期间,车流量骤增,交警提示,如遇车行缓慢,请耐心等待,依次排队通行;不要随意变更车道,或在车流中穿梭抢行,以免发生交通事故,给出行的道路“添堵”。5、自驾出行,切忌疲劳驾驶。若感困倦、视觉模糊、精力不集中,请及时选择安全地点停车休息。交警提示,停车是为了更好前进,休息是为了平安到家。6、元宵节走亲访友、朋友聚会繁多,望广大驾驶人谨记:“喝酒不开车、开车不喝酒”的原则。


|
|