公开征求意见!渭南市教育局发布:事关中小学、幼儿园集中用餐……

  [复制链接]

该用户从未签到

分享到:
发表于 2025-4-15 17:37 | 显示全部楼层 |阅读模式

马上注册荣耀渭南网,结交渭南乡党,享用更多功能,让你轻松玩转荣耀网

您需要 登录 才可以下载或查看,没有账号?立即注册 |

x

此前

渭南市教育局发布了

关于《渭南市中小学、幼儿园集中用餐管理办法(试行)(征求意见稿)》公开征求意见的公告

180306tiwgbwukv068wwwa.png

为进一步规范全市中小学、幼儿园集中用餐管理,市教育局组织编制了《渭南市中小学、幼儿园集中用餐管理办法(试行)(征求意见稿)》,现面向社会公开征求意见,截止时间为2025年4月18日。有关意见请书面反馈渭南市教育局,并注明联系人及联系方式,电子文档请同时发送至联系人邮箱。

联系人: 杨震 温生萍

联系电话:0913-3036915

电子邮箱:wnxszz@163.com

180306i1wk677pll8kdomw.jpeg
180306aupa7mpwfvhxvqw2.jpeg
180307x4crs9zcawcr61tr.jpeg
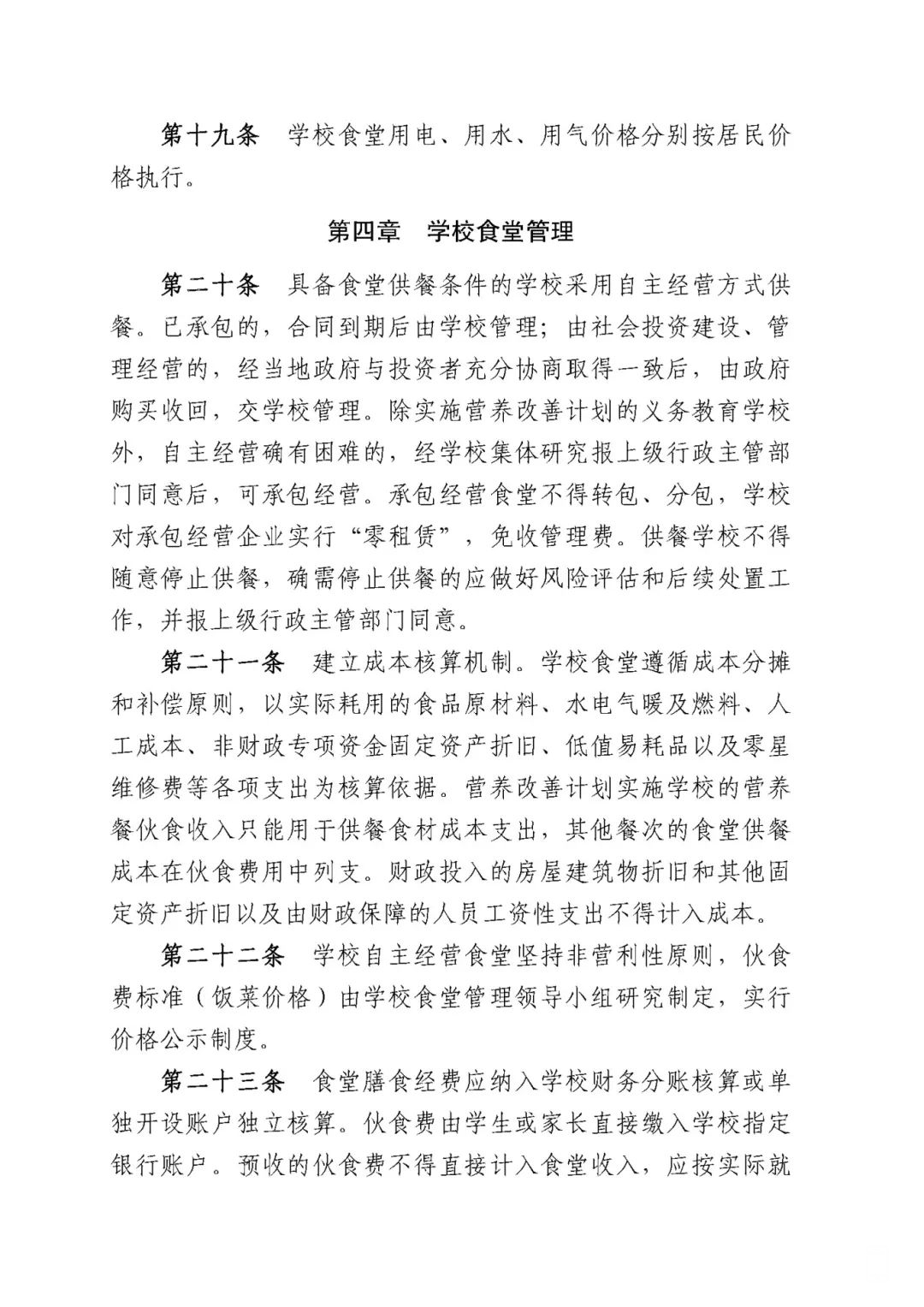
180307duem1l3l36l1kuyo.jpeg
180307gd5g1y4w8a959axo.jpeg
180307nc3l2fdd3x3bxrzz.jpeg
180307t202eu0ey205aadx.jpeg
180308ukpvtizajbb16rm1.jpeg
180308apffo7mrtgmr4mgn.jpeg
180308fvva6v6717aowhot.jpeg
180308bbpps1vfpqo6r7t8.jpeg

来源:渭南市教育局

荣耀渭南网---每天我们都在影响这座城市!

该用户从未签到

发表于 2025-4-15 18:21 手机版 | 显示全部楼层
荣耀渭南网---每天我们都在影响这座城市!

该用户从未签到

发表于 2025-4-15 18:39 手机版 | 显示全部楼层
征求意见是好事,希望能坚持下去
荣耀渭南网---每天我们都在影响这座城市!

该用户从未签到

发表于 2025-4-15 18:42 手机版 | 显示全部楼层
预制菜坚决不要
荣耀渭南网---每天我们都在影响这座城市!

该用户从未签到

发表于 2025-4-15 19:47 手机版 | 显示全部楼层
师生同餐 看能不能把问题解决呢
荣耀渭南网---每天我们都在影响这座城市!

该用户从未签到

发表于 2025-4-15 20:03 手机版 | 显示全部楼层
希望能按家长们的建议去做
荣耀渭南网---每天我们都在影响这座城市!
bxf

该用户从未签到

发表于 2025-4-15 20:18 手机版 | 显示全部楼层
不断加强监督管理
荣耀渭南网---每天我们都在影响这座城市!

签到天数: 15 天

[LV.4]偶尔看看III

发表于 2025-4-15 20:37 手机版 | 显示全部楼层
严查中小学用餐
荣耀渭南网---每天我们都在影响这座城市!
头像被屏蔽

该用户从未签到

发表于 2025-4-15 20:56 手机版 | 显示全部楼层
提示: 作者被禁止或删除 内容自动屏蔽
荣耀渭南网---每天我们都在影响这座城市!

该用户从未签到

发表于 2025-4-15 21:55 手机版 | 显示全部楼层
深入基层多检查
荣耀渭南网---每天我们都在影响这座城市!

使用高级回帖 (可批量传图、插入视频等)快速回复

您需要登录后才可以回帖 登录 | 立即注册 |

本版积分规则   Ctrl + Enter 快速发布  

发帖时请遵守我国法律,网站会将有关你发帖内容、时间以及发帖IP地址等记录保留,只要接到合法请求,即会将信息提供给有关政府机构。
返回顶部快速回复返回列表找客服
快速回复 返回顶部 返回列表