端午假期出行注意!渭南这些路段事故易发、易拥堵→

  [复制链接]

该用户从未签到

分享到:
发表于 2025-5-29 14:08 | 显示全部楼层 |阅读模式

马上注册荣耀渭南网,结交渭南乡党,享用更多功能,让你轻松玩转荣耀网

您需要 登录 才可以下载或查看,没有账号?立即注册 |

x
端午节假期将至,外出旅游、城市周边自驾游增多。为确保节日期间道路安全畅通,渭南公安交警发布端午节假期“两公布一提示”,提醒广大交通参与者合理规划出行时间、线路、方式,遵守交通法规,安全文明出行!
假期时间
c4e71bf9ly1i1w5xjasbaj20m814540w.jpg
端午节假期共3天(5月31日至6月2日)
c4e71bf9ly1i1w5ycih1ij20go09qaam.jpg
高速免费通行的时间范围为春节、清明节、劳动节、国庆节4个国家法定节假日,所以端午节假期高速不免费
天气情况
c4e71bf9ly1i1w5y44smkj20f406vwgk.jpg
交警提示:请广大驾驶人根据天气情况合理安排出行计划,文明驾驶,安全行车。雨天行车,请做到“降速、控距、亮尾”。
一、道路交通安全形势研判
1.交通易拥堵路段
景区路段:我市华阴华山、华州少华山、合阳洽川、临渭桃花源等景区周边以及适合短途出游道路。
城市路段:主城区火车站周边、站南路、渭花路、解放路、韩马公路等路段会出现短时交通拥堵;各县市区高速公路收费站出口特别是连霍高速渭南西、渭南东、华阴、华州出口,京昆高速富平、合阳、澄城、韩城工业园等收费站出口交通流量将迅速上升,会出现车辆缓行、排队出站现象。
高速公路:连霍高速、京昆高速公路渭南辖区段车流量将明显增加,可能持续出现交通缓慢通行及部分路段短时拥堵。
国省道和农村道路。穿村过镇、平交路口、邻水临崖路段易交通安全风险较大,早晚及夜间时段出行需要注意减速慢性,避免发生碰撞交通事故。

2.交通易拥堵时段
5月30日(星期五)16时至20时、5月31日(星期六)10时至12时将会迎来出行高峰,交通流量迅速增长。6月2日(星期一)将会出现返程高峰,特别是16时至20时交通流量达到饱和。
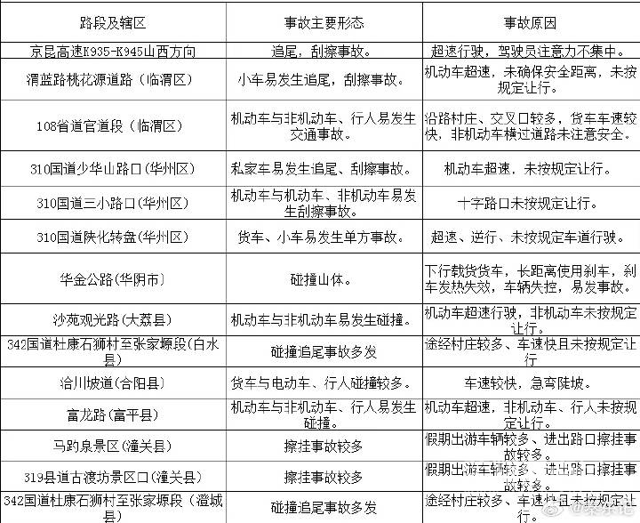
3.事故易发路段
c4e71bf9ly1i1w5z69x1uj20lf0hi7bd.jpg
二、安全出行提示
假期自驾出行,要提前关注天气预报、路况信息,合理规划出行时间和路线,尽量避开出行高峰和恶劣天气。
驾车时要集中精力,不分心驾驶,不超速行驶,不疲劳驾驶,遇雨天要减速慢行。驾驶带有辅助驾驶功能的车辆,仍要专注驾车,不要“脱手脱眼”。牢记“酒后不开车,开车不喝酒”。
高速公路行车,要时刻保持安全车距,遇拥堵、缓行路段,不要随意穿插,切勿占用应急车道,发生交通事故或故障,要“车靠边、人撤离、即报警”。临近驶出高速公路出口要注意观察标志标牌,提前靠右侧行驶,切勿在出口处急刹、急停、突然变道、冒险倒车。
驾车前往景区山区,行经急弯陡坡、长下坡、临水临崖路段,要减速慢行,行经农村、山区公路要注意观察道路两侧车辆和行人。景区周边道路车多拥挤,要注意避让行人、规范停车。
乘坐客运车辆出行,不要乘坐站外揽客拼团“黑车”、超员客车及非载客车辆,乘车时系好安全带,发现违法行为主动举报。
来源:渭南公安交警
荣耀渭南网---每天我们都在影响这座城市!

签到天数: 120 天

[LV.7]常住居民III

发表于 2025-5-29 15:08 手机版 | 显示全部楼层
荣耀渭南网---每天我们都在影响这座城市!

该用户从未签到

发表于 2025-5-29 15:44 手机版 | 显示全部楼层
端午节出行要注意安全
荣耀渭南网---每天我们都在影响这座城市!

该用户从未签到

发表于 2025-5-29 19:07 手机版 | 显示全部楼层
假期出游安全第一
荣耀渭南网---每天我们都在影响这座城市!

该用户从未签到

发表于 2025-5-29 19:15 手机版 | 显示全部楼层
端午假期出行注意哦冷
荣耀渭南网---每天我们都在影响这座城市!

该用户从未签到

发表于 2025-5-29 20:28 手机版 | 显示全部楼层
出行要注意安全
荣耀渭南网---每天我们都在影响这座城市!

签到天数: 44 天

[LV.5]常住居民I

发表于 2025-5-29 20:39 手机版 | 显示全部楼层
端午节出行要注意安全
荣耀渭南网---每天我们都在影响这座城市!

该用户从未签到

发表于 2025-5-29 21:06 手机版 | 显示全部楼层
出行提前了解一下。
荣耀渭南网---每天我们都在影响这座城市!
bxf

该用户从未签到

发表于 2025-5-29 21:08 手机版 | 显示全部楼层
出行注意安全第一
荣耀渭南网---每天我们都在影响这座城市!

该用户从未签到

发表于 2025-5-29 21:11 手机版 | 显示全部楼层
感谢分享感谢分享
荣耀渭南网---每天我们都在影响这座城市!

使用高级回帖 (可批量传图、插入视频等)快速回复

您需要登录后才可以回帖 登录 | 立即注册 |

本版积分规则   Ctrl + Enter 快速发布  

发帖时请遵守我国法律,网站会将有关你发帖内容、时间以及发帖IP地址等记录保留,只要接到合法请求,即会将信息提供给有关政府机构。
返回顶部快速回复返回列表找客服
快速回复 返回顶部 返回列表