刚刚,2025陕西高考作文题目公布→

  [复制链接]

该用户从未签到

分享到:
发表于 2025-6-7 12:06 | 显示全部楼层 |阅读模式

马上注册荣耀渭南网,结交渭南乡党,享用更多功能,让你轻松玩转荣耀网

您需要 登录 才可以下载或查看,没有账号?立即注册 |

x

2025年全国高考

今天上午盛大开幕
作为每年高考期间
全民关注的话题
语文试卷的作文题目
承载了青春
反映着时代


今年高考

语文作文题目已经揭晓

试题内容是这样的


全国二卷

阅读下面的材料,根据要求写作。(60分)

“昨夜闲潭梦落花”“我欲因之梦吴越”“铁马冰河入梦来”……梦往往以一种独特的方式呈现我们的感受和期冀,为我们打开更浩瀚的天空。我们也常常向别人讲述自己的梦,用文字记录自己的梦,以行动实现自己的梦。

如果有一天,我们能够将梦赠予他人……

以上材料引发了你怎样的联想和思考?请写一篇文章。

要求:选准角度,确定立意,明确文体,自拟标题;不要套作,不得抄袭;不得泄露个人信息;不少于800字。

最近五年陕西考生高考作文题

↓↓↓


120540vgbazrqam0go3ezb.png
2024陕西高考语文作文题目
120543g25ef6f50v39bff7.png
120543incwsc8wastwfztz.png

阅读下面的材料,根据要求写作。


每个人都要学习与他人相处。有时,我们为避免冲突而不愿表达自己的想法。其实,坦诚交流才有可能迎来真正的相遇。


这引发了你怎样的联想和思考?请写一篇文章。


要求:选准角度,确定立意,明确文体,自拟标题;不要套作,不得抄袭;不得泄露个人信息;不少于800字。


120543esqjde6694nt5yt4.png
2023陕西高考语文作文题目
120543y4435rcgrr4h34fg.png
120543sotnoozgoool1p2r.png

阅读下面的材料,根据要求写作。


吹灭别人的灯,并不会让自己更加光明;阻挡别人的路,也不会让自己行得更远。


“一花独放不是春,百花齐放春满园。”如果世界上只有一种花朵,就算这种花朵再美,那也是单调的。


以上两则材料出自习近平总书记的讲话,以生动形象的语言说出了普遍的道理。请据此写一篇文章,体现你的认识与思考。


要求:选准角度,确定立意,明确文体,自拟标题;不要套作,不得抄袭;不得泄露个人信息;不少于800字。


120544smh8zj6h76kuzhj5.png
2022陕西高考语文作文题目
120544o89vr79kcrvmkvsv.png
120544kj4co457j5r76dx4.png

阅读下面的材料,根据要求写作。


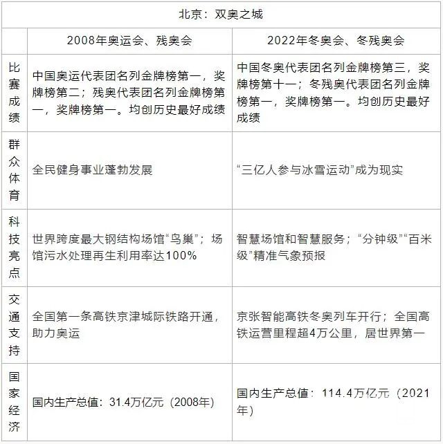
120544i5vpcyjjwyj5jlys.jpeg


双奥之城,闪耀世界。两次奥运会,都显示了中国体育发展的新高度,展示了中国综合国力的跨越式发展,也见证了你从懵懂儿童向有为青年的跨越。亲历其中,你能感受到体育的荣耀和国家的强盛;未来前行,你将融入民族复兴的澎湃春潮。卓越永无止境,跨越永不停歇。


请结合以上材料,以“跨越,再跨越”为主题写一篇文章,体现你的感受与思考。


要求:选准角度,确定立意,明确文体,自拟标题;不要套作,不得抄袭;不得泄露个人信息;不少于800字。


120545awswouqquxinij80.png
2021陕西高考语文作文题目
120545d1mwbmwbx1tnmvwb.png
120546prc13wjmc9cir0m9.png

阅读下面的材料,根据要求写作。


古人常以比喻说明对理想的追求,涉及基础、方法、路径、目标及其关系等。如汉代扬雄就曾以射箭为喻,他说:“修身以为弓,矫思以为矢,立义以为的,奠而后发,发必中矣。”大意是,只要不断加强修养,端正思想,并将“义”作为确定的目标,再付诸行动,就能实现理想。


上述材料能给追求理想的当代青年以启示,请结合你对自身发展的思考写一篇文章。


要求:选准角度,确定立意,明确文体,自拟标题;不要套作,不得抄袭;不得泄露个人信息;不少于800字。


120546cljirsolttjrviej.png
2020陕西高考语文作文题目
120546z5hhoqziyzybwobv.png
120546dik05zyqfrkylkky.png

阅读下面的材料,根据要求写作。


墨子说:“视人之国,若视其国;视人之家,若视其家;视人之身,若视其身。”英国诗人约翰多恩说:“没有人是自成一体、与世隔绝的孤岛,每一个人都是广袤大陆的一部分。”


“青山一道同云雨,明月何曾是两乡。”“同气连枝,共盼春来。”……2020年的春天,这些寄言印在国际社会援助中国的物资上,表达了世界人民对中国的支持。


“山和山不相遇,人和人要相逢。”“消失吧,黑夜!黎明时我们将获胜!”……这些话语印在中国援助其他国家的物资上,寄托着中国人民对世界的祝福。


“世界青年与社会发展论坛”邀请你作为中国青年代表参会,发表以“携手同一世界,青年共创未来”为主题的中文演讲。请完成一篇演讲稿。


要求:结合材料内容及含意完成写作任务;选好角度,确定立意,明确文体,自拟标题;不要套作,不得抄袭;不得泄露个人信息;不少于800字。


高考人生重要一站

和自己对话、创造奇迹的经历

迈出考场的一刻就是跨越式成长的一刻!

愿千万考生:前途似锦、金榜题名!


来源:中国新闻网、华商报等


荣耀渭南网---每天我们都在影响这座城市!

该用户从未签到

发表于 2025-6-7 12:44 手机版 | 显示全部楼层
平时学习的知识积累,加以正确审题,巧妙的构思,和判卷考试的认知共鸣,才会有一个好的结果
荣耀渭南网---每天我们都在影响这座城市!

该用户从未签到

发表于 2025-6-7 14:13 手机版 | 显示全部楼层
勤读书,心中有数;
常写作,笔下生华……
荣耀渭南网---每天我们都在影响这座城市!

签到天数: 33 天

[LV.5]常住居民I

发表于 2025-6-7 14:50 手机版 | 显示全部楼层
今年的作文不好写呀
荣耀渭南网---每天我们都在影响这座城市!

该用户从未签到

发表于 2025-6-7 16:06 手机版 | 显示全部楼层
追梦少年,努力发挥吧
荣耀渭南网---每天我们都在影响这座城市!

该用户从未签到

发表于 2025-6-7 17:42 手机版 | 显示全部楼层
祝考生们都能取得好成绩
荣耀渭南网---每天我们都在影响这座城市!

该用户从未签到

发表于 2025-6-7 18:51 手机版 | 显示全部楼层
打开心扉尽情书写
荣耀渭南网---每天我们都在影响这座城市!
bxf

该用户从未签到

发表于 2025-6-7 20:31 手机版 | 显示全部楼层
今年的作文确实有点难度
荣耀渭南网---每天我们都在影响这座城市!

该用户从未签到

发表于 2025-6-7 21:00 手机版 | 显示全部楼层
追梦少年,努力发挥吧
荣耀渭南网---每天我们都在影响这座城市!

该用户从未签到

发表于 2025-6-7 21:58 手机版 | 显示全部楼层
祝考生们都能取得好成绩
荣耀渭南网---每天我们都在影响这座城市!

使用高级回帖 (可批量传图、插入视频等)快速回复

您需要登录后才可以回帖 登录 | 立即注册 |

本版积分规则   Ctrl + Enter 快速发布  

发帖时请遵守我国法律,网站会将有关你发帖内容、时间以及发帖IP地址等记录保留,只要接到合法请求,即会将信息提供给有关政府机构。
返回顶部快速回复返回列表找客服
快速回复 返回顶部 返回列表