临渭区2025年城区义务教育学校网上报名模拟填报学区划分及填报须知

  [复制链接]

该用户从未签到

分享到:
发表于 2025-6-16 20:23 | 显示全部楼层 |阅读模式

马上注册荣耀渭南网,结交渭南乡党,享用更多功能,让你轻松玩转荣耀网

您需要 登录 才可以下载或查看,没有账号?立即注册 |

x

临渭区2025年城区义务教育学校网上报名
模拟填报学区划分
211052nunfnfi656b9vnyi.png

小 学
211053vtdh7hd7in5t87dn.gif
向阳办

1.育红小学:民生路以东,北门巷、南门巷以西,滨河大道以南,华山大街以北的居民及社区。对应长闵村、田家村、赵王村、东王村(含原康沟村、郭庄村)、郭张村(原郭壕村、张岭村)。

2.西张小学:沋河以东,新连霍高速以西,华山大街以南,新连霍高速以北,对应68302部队、西张村、蒋家村、瓦塔村、毕家1至6组及周边居民。

3.人和小学:北门巷、南门巷以东,程家村以西,河堤路以南,华山大街以北。对应赵家院1至3组、农园村1、2组、翻身村、芦家村、马沟村、马家村、程家村、孟家村、军分区、行政干校、林机厂、市化工厂、市委党校、瑞泉中学。

211053sw3llq7hfzvqztjk.png
211054tbi1slzztlgifgsx.gif
站南办

4.贠张逸夫小学:金水路以东,前进路以西,广场南路、朝阳大街以南(西岳路以西),华山大街以北。对应贠张社区、朝阳社区东部。

5.贠张逸夫小学秦东校区:渭蓝路以西,铁路线以南的站南办辖区。对应韩马村4至9组,秦东社区。

6.韩马小学:渭蓝路以东,部队路以西,站北街、陇海线以南(解放南路以西),新连霍高速以北。对应韩马村1至7组、高田社区、四号社区、渭南师院社区。

7.铁路自立中学(小学部):二号沟以东,解放路以西,华山大街以南,铁路线以北。对应鑫苑社区、佳苑社区东部、红旗社区。

8.华山路学校(小学部):解放路以东,沋河以西,华山大街以南,站北街以北。对应渭南职专社区、西电社区、秦牛社区北部。可辖李家堡1、3、5组、渭南职专社区东部、秦牛社区东部。

9.滨河小学:部队路以东,沋河以西,站北街以南,新连霍高速以北。含李家堡村。

10.实验小学桥梁校区:站南边界以东,二号沟以西,华山大街以南,陇海线以北。对应佳苑社区、朝阳社区西部。

211054b79b2b42wq5625q6.png
211055t462yac2vrnjndj6.gif
杜桥办

11.渭南市实验小学:渭清路以东,仓程路以西,东风大街以南,朝阳大街以北。对应盈田8组、三贤社区东风大街以南、财政局社区、杜桥社区、惠园社区。

12.五里铺小学杜化路以东,前进路以西,乐天大街以南,胜利大街以北;金水路以东,前进路以西,胜利大街以南,广场南路、朝阳大街以北(西岳路以西)。对应五里铺村1至7组和中心广场、朝阳西路、国贸、铁二十局、西岳社区、车雷村1至4组、乐天社区。

13.盈田小学:渭清路以东,金水路以西,胜利大街以南,东风大街以北。对应盈田村1至7组、9至12组、三贤社区东风大街以北(不含红化小学学区)。

14.朝阳路学校(小学部):渭清路以东,金水路以西,朝阳大街以南,华山大街以北。对应站南办朝阳社区、杜桥办渭纺社区。

15.渭南小学:仓程路以东,金水路以西,东风大街以南,朝阳大街以北。

16.红化小学:对应红化小区。

211055byhok8drrz5r8y9x.png
211057rc3qioxrosvz7vvo.gif
人民办

17.北塘实验小学:宣化路、新民路、估依市巷以东,民生路以西,乐天大街以南(不含沋西部分小组),东风大街以北。

18.沋西小学:解放路以东,双王大街以西,渭河大堤以南,乐天大街、滨河大道、河堤路以北(不含西安交大渭南分校学区和西安交大教育渭南学校学区)。

19.小寨小学:前进路以东,解放路以西,乐天大街以南,胜利大街以北。

20.南塘小学:民主路、草市巷以东,民生路以西,东风大街以南,华山大街以北。

21.胜利小学:解放路以东,宣化路以西,乐天大街以南,胜利大街以北。

22.临渭区示范学校(小学部):望龙湾小区。

211057t1ojy0ecep1mc0o5.png
211058mip3d8b8p4rzi45s.gif
解放办

23.西安路小学:解放路以东,新民路、估依市巷、草市巷、民主路以西,胜利大街以南,华山大街以北。

24.解放路小学:前进路以东,解放路以西,胜利大街以南,华山大街以北。

211058yq362ozqxj3p8xqn.png
211059xvt00noxs290nw5z.gif
双王办

25.丰荫明德小学:渭清路以东,杜化路以西,渭河大堤以南,胜利大街以北。对应许村、罗刘村、梁村、丰荫社区。

26.渭河小学:杜化路以东,金水路以西,渭河大堤南,乐天大街以北。对应八里店村、朱王村、双王村4-7组。

27.渭南市第一小学:金水路以东,解放路以西,乐天大街以北,渭河大堤以南。对应张刘村,双王村1-3组,车雷村5、6组。

28.西安交大附小渭南分校:渭南万科城小区。

211059van94pzf909w8ppw.png
211059ois4bwk4pki4kwwe.png

初 中

1.实验初中:渭清路以东,杜化路以西,渭河大堤以南,朝阳大街以北;杜化路以东,前进路以西,渭河大堤以南,乐天大街以北(含渭南万科城小区)。

2.前进路初中:金水路以东,前进路以西,广场南路、朝阳大街以南,华山大街以北(含贠张村)。

3.育红初中:民生路以东,北门巷、南门巷以西,滨河大道以南,华山大街以北的居民及社区;沋河以东,新连霍高速(南北走向)以西,华山大街以南,新连霍高速(东西走向)以北;310国道以东的所有村组。

4.华山路学校(初中部):解放路以东,沋河以西,华山大街以南,站北街以北。对应渭南职专社区、西电社区、秦牛社区北部。可辖李家堡1、3、5组、渭南职专社区东部、秦牛社区东部。对口直升本校六年级毕业生。

5.朝阳路学校(初中部):渭清路以东,朝阳大街以南,金水路、二号沟以西,陇海线以北。对口直升本校六年级毕业生和实验小学桥梁校区六年级毕业生。

6.陇海初中:人民办和解放办辖区;前进路以东,民生路以西,渭河大堤以南,华山大街以北。

7.南京路初中:杜化路以东,前进路以西,乐天大街以南,东风大街以北。

8.三贤中学(初中部):杜化路以东,前进路、西岳路以西,东风大街以南,朝阳大街、广场南路以北。

9.韩马初中:站南办西边界以东,沋河以西,陇海线、华山大街(二号沟至解放路)、站北街(解放路以东)以南,新连霍高速以北(李家堡村辖区学生也可选择华山路学校)。

10.瑞泉初级中学:北门巷、南门巷以东,310(南北走向)以西,城北街以南,华山大街以北;民生路以东,310(东西走向)以南,城北街以北,310(南北走向)以西(含赵家院四组〈原翻身村〉)(不含西安交大教育渭南学校学区)。

11.临渭区示范学校(初中部):望龙湾小区。


211100neg1k7t14o3t1j7f.png

临渭区2025年义务教育招生网上报名

模拟填报须知

2025年起,全省义务教育招生入学工作通过陕西“教育入学一件事”系统,实现报名、审核和录取全流程办理。为保障网上报名工作顺利开展,全区进行陕西“教育入学一件事”系统模拟填报,现将相关事宜告知如下:

一、填报时间

2025年6月17日至20日

二、填报对象

小学一年级入学对象为2019年8月31日前出生(含8月31日)年满6周岁的适龄儿童,初中七年级入学对象为2025年小学毕业生。

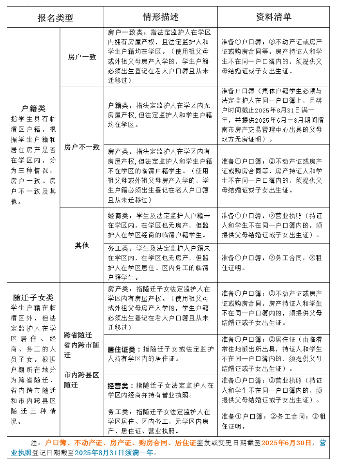
三、报名类型

按学生户籍情况,分为“户籍类”和“随迁子女类”。

(一)户籍类

指学生具有临渭区户籍,根据学生户籍和居住房产是否在学区内,分为三种情况:房户一致、房户不一致及其他。

(二)随迁子女类

学生户籍在临渭区外,但父母一方或法定监护人在学区居住、经商、务工的人员子女。根据户籍所在地分为跨省随迁、省内跨市随迁和市内跨县区随迁三种情况,每种情况中均包含房产类、居住证类、经营类、务工类。


211100d1pe1mp00p73m505.png

(三)分类说明及资料要求

11.png

1.本次模拟填报的数据不作为最终信息审核和录取依据。

2.模拟填报时家长须实名制注册,所填信息及所传资料均应为真实内容,所有上传资料,系统将进行大数据核验。

3.认真阅读“报名类型” 和“学区划分”,了解个人报名类型,确定报名学校,同时按照“资料要求”准备相关资料。公办、民办学校不可兼报。

4.信息填写须规范完整,如不动产权证书号码填写格式为“陕(XX)XX县区不动产权第XXX号”。

5.资料上传拍照须清晰完整。户口本须上传首页、户主页、监护人页、学生页。居住证需上传正反两面,房产等材料需将关键信息页面进行上传。

6.填报结束一定要选择学校,点击“登记”确认。

7.模拟填报期间每天晚上23:00 之后关闭系统,次日6:00恢复使用。

8.为防止网络拥堵,建议错峰填报。

五、招生服务咨询点

(咨询时间为工作日上班时间)

211100q6s41j31pdpambr3.png
211101op58y044u8bc8pyy.png
来源:临渭教育政务新媒体
【相关链接】
临渭区2025年义务教育招生入学模拟填报家长端操作指南


两个群都可以进哦



荣耀渭南网---每天我们都在影响这座城市!

该用户从未签到

发表于 2025-6-16 21:13 手机版 | 显示全部楼层
荣耀渭南网---每天我们都在影响这座城市!

该用户从未签到

发表于 2025-6-16 21:27 手机版 | 显示全部楼层
谢谢发布!!!
荣耀渭南网---每天我们都在影响这座城市!

该用户从未签到

发表于 2025-6-16 21:46 手机版 | 显示全部楼层
谢谢发布!!!
荣耀渭南网---每天我们都在影响这座城市!

该用户从未签到

发表于 2025-6-16 22:09 手机版 | 显示全部楼层
谢谢发布提醒。
荣耀渭南网---每天我们都在影响这座城市!

签到天数: 685 天

[LV.9]以坛为家II

发表于 2025-6-16 22:26 手机版 | 显示全部楼层
需要入学的孩子家长注意了
荣耀渭南网---每天我们都在影响这座城市!

该用户从未签到

发表于 2025-6-16 22:36 手机版 | 显示全部楼层
谢谢,最新发布。
荣耀渭南网---每天我们都在影响这座城市!

该用户从未签到

发表于 2025-6-16 23:00 手机版 | 显示全部楼层
谢谢楼主的分享
荣耀渭南网---每天我们都在影响这座城市!

该用户从未签到

发表于 2025-6-16 23:05 手机版 | 显示全部楼层
谢谢发布!!!
荣耀渭南网---每天我们都在影响这座城市!

该用户从未签到

发表于 2025-6-17 08:16 手机版 | 显示全部楼层
感谢楼主分享……
荣耀渭南网---每天我们都在影响这座城市!

使用高级回帖 (可批量传图、插入视频等)快速回复

您需要登录后才可以回帖 登录 | 立即注册 |

本版积分规则   Ctrl + Enter 快速发布  

发帖时请遵守我国法律,网站会将有关你发帖内容、时间以及发帖IP地址等记录保留,只要接到合法请求,即会将信息提供给有关政府机构。
返回顶部快速回复返回列表找客服
快速回复 返回顶部 返回列表