高新中学(渭南初级中学共同体学校)2025年秋季招收七年级新生的公告

  [复制链接]

该用户从未签到

分享到:
发表于 2025-6-18 10:22 | 显示全部楼层 |阅读模式

马上注册荣耀渭南网,结交渭南乡党,享用更多功能,让你轻松玩转荣耀网

您需要 登录 才可以下载或查看,没有账号?立即注册 |

x
高新中学
(渭南初级中学共同体学校)
2025年秋季招收七年级新生的公告
依据《高新区2025年义务教育招生入学公告》及相关会议精神,结合本校实际,就我校2025年秋季七年级新生入学报名、资审登记事项公告如下:
一、 招生办法
依据学生户籍和家庭住址,按照“户籍登记为主、住房登记为辅、就业经营补充”原则,严格执行“划片招生”和“免试就近入学”政策(就近入学不等同于最近入学)分类登记录取,录取结果以短信通知和微信公众号两种方式查询。
2025年秋季招生过程中学生报名、资料审核、录取、调剂派位通过陕西省教育厅“教育入学一件事”网上招生平台完成。家长要如实填写入学信息,提供真实有效户籍、房产、购房合同等资料,按要求清晰拍照上传网上招生平台。招生平台实现公安、人社、不动产登记、自然资源等部门信息共享,大数据自动比对学生户籍、法定监护人居住证、房产、法定监护人社保缴纳等信息,辅助入学资料真实性审核。对使用虚假证件和伪造入学资料者,公安机关和纪检监察部门将按有关规定处理。
二、招生范围及对象
崇业路街道办事处(大锅寺社区除外)、金城社区、白杨街道办事处(白杨街道办行政村除外)的2025届小学毕业生。(详细学区划分见附件1)
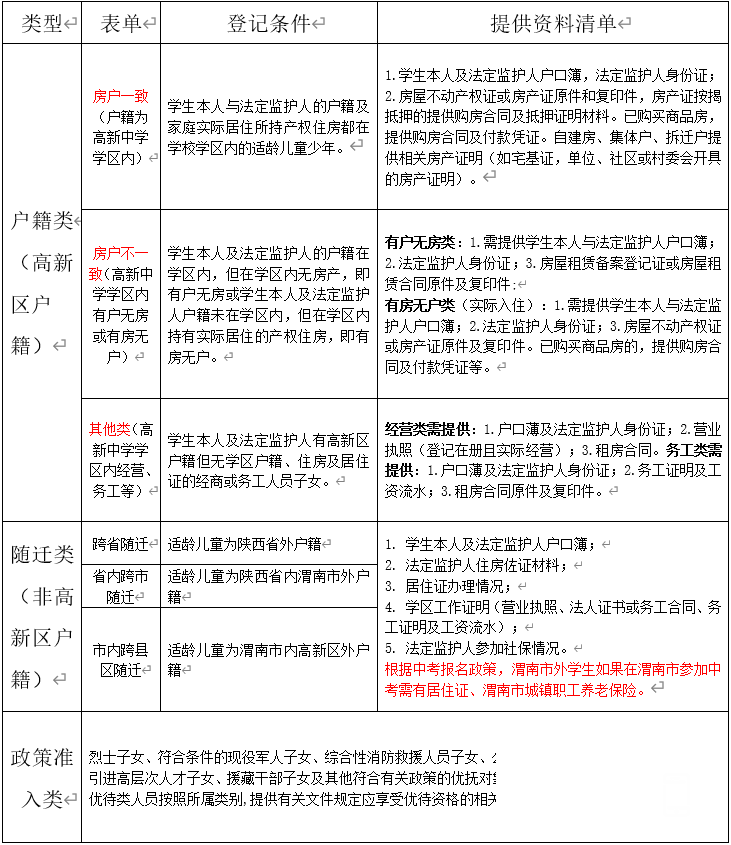
三、招生入学条件和提供资料
102101wjc91sjhi9l89obb.png
证明材料说明
1.户籍证明:指有学生户籍的家庭户口本。
2.住房证明:指可以证明招生范围内高新区住房房产所有权为学生法定监护人的房产证或购房合同。提供购房合同的同时需要提供实际居住证明材料(如物业费缴纳凭证、水电费缴纳凭证等)。
3.居住证:由高新区常住地派出所出具的法定监护人的居住证。
4.就业证明:
(1)企业单位提供工作人员劳务合同(法定监护人)
(2)个体工商户提供营业执照副本(法定监护人)
(3)公职人员提供单位证明。(法定监护人)
5.养老保险:由社保部门开具的城镇职工养老保险证明或缴费截图(法定监护人)
6.如法定监护人提供的证件、材料弄虚作假的,一切后果由其法定监护人负责。
7.以上证明材料签发或变更日期截止2025年5月30日。
四、 时间安排
模拟网报阶段:6月16日—20日,为方便群众操作,确保网络通畅,采取线上线下相结合的方式登记报名,家长可电话咨询相关事宜,对于操作有困难的家长可携带材料到学校办理,学校工作人员现场辅导家长完成线上报名工作。
正式网报阶段(7月15日—7月25日):网报、审核、录取。
五、报名流程
1.适龄儿童家长按照报名类型准备相关材料。
2.家长实名登录陕西省政务服务网https://zwfw.shaanxi.gov.cn/或秦务员APP→进入“高效办成一件事专区”→选择“教育入学一件事”主题模块→点击 “在线办理”→选择报名市、县(区)→选择学段(高新区七年级)→按照指引进行信息填报,完成线上报名。
3.对于操作有困难的家长可携带材料到学校办理,学校工作人员现场辅导家长完成线上报名工作。
4.线上审核、录取,发放入学通知书。(网上报名成功不代表最终录取成功,需要通过线上审核。)
5.相关事宜及时关注学校公众号。
102133i9985bhbbhsftsi9.jpeg

(来源:高新中学)
荣耀渭南网---每天我们都在影响这座城市!

该用户从未签到

发表于 2025-6-18 11:28 手机版 | 显示全部楼层
荣耀渭南网---每天我们都在影响这座城市!

签到天数: 33 天

[LV.5]常住居民I

发表于 2025-6-18 12:25 手机版 | 显示全部楼层
有需要的可以看看
荣耀渭南网---每天我们都在影响这座城市!

该用户从未签到

发表于 2025-6-18 12:58 手机版 | 显示全部楼层
渭初等着大家,好好考。
荣耀渭南网---每天我们都在影响这座城市!

该用户从未签到

发表于 2025-6-18 14:45 手机版 | 显示全部楼层
升学孩子们的家长注意了
荣耀渭南网---每天我们都在影响这座城市!

该用户从未签到

发表于 2025-6-18 15:05 手机版 | 显示全部楼层
谢谢发布!!!!
荣耀渭南网---每天我们都在影响这座城市!

该用户从未签到

发表于 2025-6-18 17:55 手机版 | 显示全部楼层
有需要的可以看看
荣耀渭南网---每天我们都在影响这座城市!

该用户从未签到

发表于 2025-6-18 21:11 手机版 | 显示全部楼层
有需要的可以看看
荣耀渭南网---每天我们都在影响这座城市!

该用户从未签到

发表于 2025-6-18 21:16 手机版 | 显示全部楼层
学区的学生家长注意报名。
荣耀渭南网---每天我们都在影响这座城市!

该用户从未签到

发表于 2025-6-18 21:32 手机版 | 显示全部楼层
荣耀渭南网---每天我们都在影响这座城市!

使用高级回帖 (可批量传图、插入视频等)快速回复

您需要登录后才可以回帖 登录 | 立即注册 |

本版积分规则   Ctrl + Enter 快速发布  

发帖时请遵守我国法律,网站会将有关你发帖内容、时间以及发帖IP地址等记录保留,只要接到合法请求,即会将信息提供给有关政府机构。
返回顶部快速回复返回列表找客服
快速回复 返回顶部 返回列表