|
|
马上注册荣耀渭南网,结交渭南乡党,享用更多功能,让你轻松玩转荣耀网
您需要 登录 才可以下载或查看,没有账号?立即注册
|
x
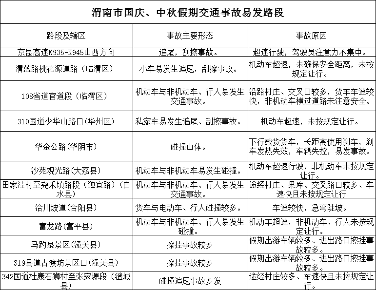
2025年国庆中秋假期,渭南公安交警发布假期道路交通安全“两公布一提示”,请您合理选择出行路线,自觉遵守交通法律法规,平安出行,安全回家。今年国庆中秋假期双节叠加,从10月1日至10月8日放假调休,共8天。 国庆中秋假期,渭南主要以阴雨天气为主,气温较为平稳,渭南公安交警提醒广大群众,出行请提前了解路况,规划行车路线,高速、弯道、山路行车需小心谨慎驾驶,注意保持安全车距。 免费时间:10月1日0时至10月8日24时全国收费公路对7座以下(含7座)小型客车免收通行费。景区路段,华阴华山、华州少华山、合阳洽川、韩城司马迁祠、临渭桃花源等景区周边以及适合出游道路。城市路段,主城区火车站周边、站南路、渭花路、解放路、韩马公路等路段会出现短时交通拥堵;各县市区高速公路收费站出口特别是连霍高速渭南西、渭南东、华阴、华州出口,京昆高速富平、合阳、澄城、韩城工业园等收费站出口交通流量将迅速上升,会出现车辆缓行、排队出站现象。高速公路,连霍高速、京昆高速公路渭南段车流量将明显增加,可能持续出现交通缓慢通行及部分路段短时拥堵。国省道和农村道路,穿村过镇、平交路口、邻水临崖路段交通安全风险较大,早晚及夜间时段出行需要注意减速慢性,避免发生交通事故。9月30日16时至20时、10月1日10时至12时将会迎来出行高峰,交通流量迅速增长。10月8日将会出现返程高峰,特别是16时至20时交通流量达到饱和。
安全出行提醒 渭南公安交警提示广大驾驶人和节日出行群众,假期出行,车多人多,应提前做好规划,及时了解路况信息和安全提示,合理安排出行时间和方式,错开高峰时段,遵守交通法规,确保安全顺畅出行。驾车出行时,要牢记安全第一,切勿疲劳驾驶、超速行驶、强超强会,杜绝无证驾驶,注意礼让行人;假期聚餐聚会多,应谨记“开车不喝酒、喝酒不开车”,切勿酒后驾驶;驾乘汽车务必全程系好安全带,骑乘摩托车、电动自行车要戴好安全头盔;遇雨雾天气,要减速慢行,防范车辆侧滑、追尾造成意外伤害。高速公路行车,要保持安全车距,遵守规定车速,遇交通拥堵或检查排队,切勿随意穿插、占用应急车道。发生交通事故,牢记“车靠边、人撤离、即报警”,避免发生二次事故。驾车行经农村地区,要注意观察道路两侧情况尤其是支路车辆和行人,提前做好避让准备;遇急弯陡坡、长下坡、临水临崖等道路,要谨慎驾驶,切勿在弯坡路段超速行驶、变道超车。乘坐公共交通车辆出行,要到正规客运场站,切勿乘坐私揽客源、无营运资质等非法营运客车和超员车辆,更不要搭乘轻型货车、三轮车、拖拉机等非载客车辆。特别提醒广大家长、学生,放假回家、节后返校要选乘正规客车,不要乘坐非法接送学生车辆和非载客车辆。(来源:渭南公安交警) 
|
|