先升后降!陕西即将大降温

  [复制链接]

该用户从未签到

分享到:
发表于 2025-11-20 14:13 | 显示全部楼层 |阅读模式

马上注册荣耀渭南网,结交渭南乡党,享用更多功能,让你轻松玩转荣耀网

您需要 登录 才可以下载或查看,没有账号?立即注册 |

x
今早醒来
你还觉得很冷吗?

截至今晨06时(11月20日)陕西共106个区县1954个监测站最低气温低于0℃,最低气温分布:陕北-16~2℃,最低神木市圪丑沟站-16.0℃;关中-9~6℃,最低旬邑马栏金盆站-9.4℃,西安站2.1℃;陕南-8~5℃,最低宁陕胭脂坝站-7.7℃。

141528rnmddjmlnl6mimmw.jpeg
不少陕西人在问:
啥时候回温?
答案就是今天!

据中国天气网消息,今年下半年首次寒潮过程的影响基本结束,接下来,我国大部地区都将在升温道路上快速前进。

141535rrbrnk9ncr1cthbj.gif


记者从陕西省气象台了解到

从今天(20号)开始到23号

我省气温将稳步升温

今天全省大部天气晴好

关中大部陕南大部

最高气温升至10℃以上


141540a3g4j413ptbxgbzk.jpeg
不过24号开始
又将有冷空气影响我省
气温明显下降
141546fj3zwtw9srwa9att.jpeg
所以
厚衣服厚被子先别收起!

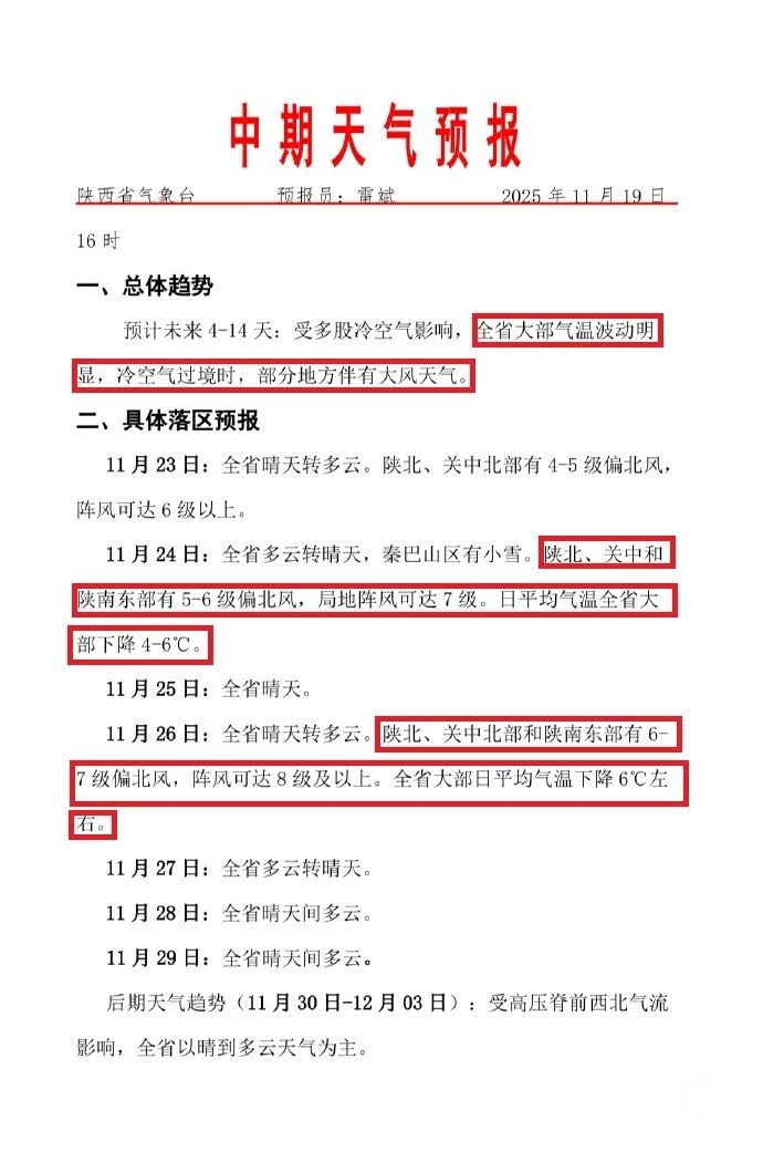
陕西具体预报:



预计今天白天:陕北多云间晴天,关中、陕南晴天间多云。今天晚上:全省晴天间多云。


141546ciyiyuwiv6cii3ii.jpeg



21日:陕北晴天,关中、陕南晴天转多云。


22全省多云。陕北西北部有4~5级(5.5~10.7米/秒)偏北风,阵风7级(13.9~17.1米/秒)。


23全省晴天转多云。陕北、关中北部有4-5级偏北风,阵风可达6级以上。


24全省多云转晴天,秦巴山区有小雪。陕北、关中和陕南东部有5~6级偏北风,局地阵风可达7级。日平均气温全省大部下降4~6℃。


25全省晴天。


26全省晴天转多云。陕北、关中北部和陕南东部有6~7级偏北风,阵风可达8级及以上。全省大部日平均气温下降6℃左右。


27全省多云转晴天。


28—29全省晴天间多云。后期天气趋势(11月30-12月3):受高压脊前西北气流影响,全省以晴到多云天气为主。


西安具体预报:



未来一周西安市以晴到多云天气为主,气温回升。受前期雨雪天气影响,南部山区部分路段仍有残余积雪、积冰,交通出行请注意防范。

具体预报如下

20日:晴间多云,1℃~14℃;

21日:多云,0℃~12℃;

22日:多云间阴天,3℃~12℃;

23日:多云,4℃~16℃;

24日:多云转晴,3℃~12℃;

25日:晴间多云,0℃~12℃;

26日:晴间多云,3℃~14℃。

另外,西安市气象台2025年11月19日16时16分解除霜冻蓝色预警信号及寒潮蓝色预警信号。

转发,提醒家人朋友
早晚及时添衣保暖~

来源:综合陕西气象 西安气象 中国天气网等

荣耀渭南网---每天我们都在影响这座城市!

该用户从未签到

发表于 2025-11-20 14:35 手机版 | 显示全部楼层
荣耀渭南网---每天我们都在影响这座城市!

该用户从未签到

发表于 2025-11-20 14:41 手机版 | 显示全部楼层
关注天气,快乐生活
荣耀渭南网---每天我们都在影响这座城市!

该用户从未签到

发表于 2025-11-20 15:49 手机版 | 显示全部楼层
天气变化,气温下降,大家注意保暖。
荣耀渭南网---每天我们都在影响这座城市!

该用户从未签到

发表于 2025-11-20 16:06 手机版 | 显示全部楼层
天气渐渐冷了,注意防寒保暖
荣耀渭南网---每天我们都在影响这座城市!

该用户从未签到

发表于 2025-11-20 16:35 手机版 | 显示全部楼层
荣耀渭南网---每天我们都在影响这座城市!

该用户从未签到

发表于 2025-11-20 16:45 手机版 | 显示全部楼层
天气越来越冷了
荣耀渭南网---每天我们都在影响这座城市!
头像被屏蔽

该用户从未签到

发表于 2025-11-20 17:00 手机版 | 显示全部楼层
提示: 作者被禁止或删除 内容自动屏蔽
荣耀渭南网---每天我们都在影响这座城市!

该用户从未签到

发表于 2025-11-20 18:43 手机版 | 显示全部楼层
下次降温幅度大
荣耀渭南网---每天我们都在影响这座城市!

该用户从未签到

发表于 2025-11-20 19:55 手机版 | 显示全部楼层
随时注意天气变化。
荣耀渭南网---每天我们都在影响这座城市!

使用高级回帖 (可批量传图、插入视频等)快速回复

您需要登录后才可以回帖 登录 | 立即注册 |

本版积分规则   Ctrl + Enter 快速发布  

发帖时请遵守我国法律,网站会将有关你发帖内容、时间以及发帖IP地址等记录保留,只要接到合法请求,即会将信息提供给有关政府机构。
返回顶部快速回复返回列表找客服
快速回复 返回顶部 返回列表