[爆料有奖] 新一轮的重污染天气橙色预警即将启动…

  [复制链接]

该用户从未签到

分享到:
发表于 2025-12-15 13:33 手机版 | 显示全部楼层 |阅读模式

马上注册荣耀渭南网,结交渭南乡党,享用更多功能,让你轻松玩转荣耀网

您需要 登录 才可以下载或查看,没有账号?立即注册 |

x
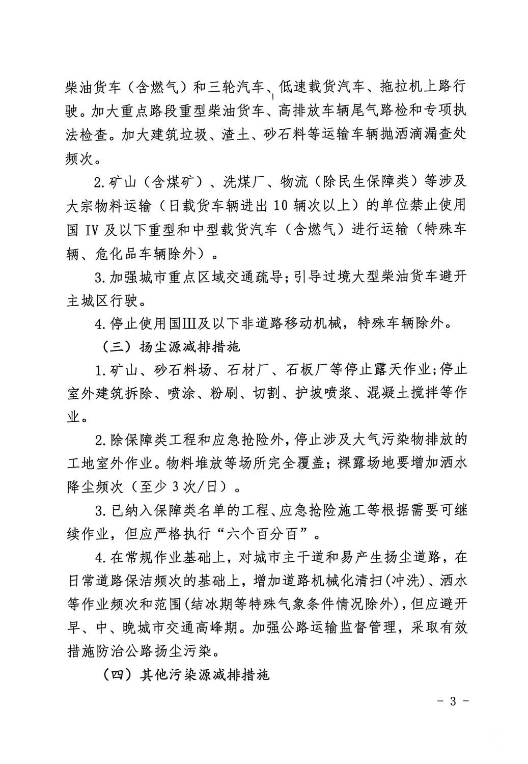
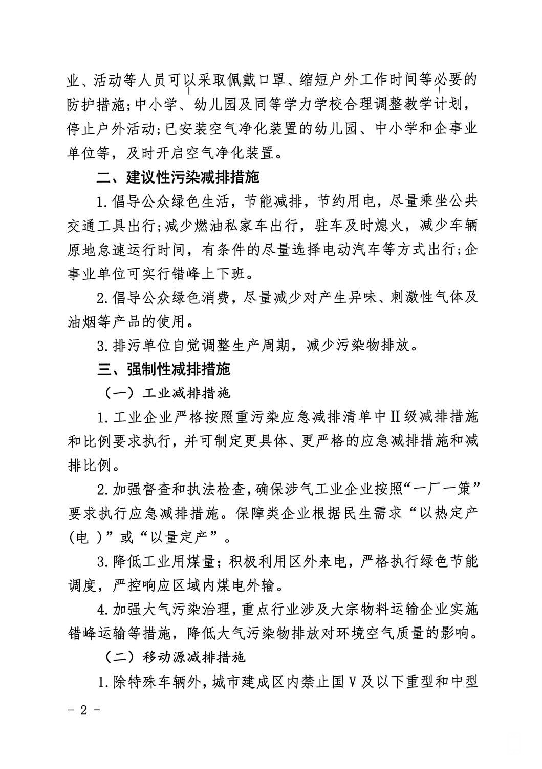
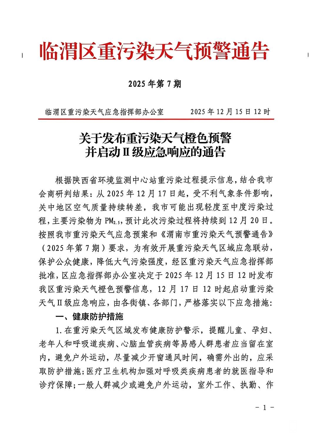
接相关部门通知,新一轮的重污染天气橙色预警,将于2025年12月17日12点启动,请大家提前做好准备!
20251215133141front2_0_241611_FnIiiS2fOvc9J3zdy_-Is33feuuw.jpg
20251215133140front2_0_241611_Fun1vC3-EHwCf9vQ6qd6P-CVCk9d.jpg
20251215133141front2_0_241611_FjvtPPfZRw7ovyCkRO8AAAJK-6Lm.jpg
20251215133140front2_0_241611_FrtYYQzIBak5LhY8Tm2hiTMHOW0e.jpg

荣耀渭南网---每天我们都在影响这座城市!

该用户从未签到

发表于 2025-12-15 16:37 手机版 | 显示全部楼层
荣耀渭南网---每天我们都在影响这座城市!

该用户从未签到

发表于 2025-12-15 16:41 手机版 | 显示全部楼层
荣耀渭南网---每天我们都在影响这座城市!

该用户从未签到

发表于 2025-12-15 17:11 手机版 | 显示全部楼层
渭南地理环境不利于污染扩散
荣耀渭南网---每天我们都在影响这座城市!

签到天数: 40 天

[LV.5]常住居民I

发表于 2025-12-15 17:28 手机版 | 显示全部楼层
重污染,个人做好防护!
荣耀渭南网---每天我们都在影响这座城市!

该用户从未签到

发表于 2025-12-15 18:13 手机版 | 显示全部楼层
重污染天气应急指挥办领导,你回家问爷和你父亲那时候冬天雾大时,也没停工,停产,
荣耀渭南网---每天我们都在影响这座城市!

该用户从未签到

发表于 2025-12-15 18:15 手机版 | 显示全部楼层
才好了两天又来了
荣耀渭南网---每天我们都在影响这座城市!

该用户从未签到

发表于 2025-12-15 18:19 手机版 | 显示全部楼层
注意天气变化!!!
荣耀渭南网---每天我们都在影响这座城市!

该用户从未签到

发表于 2025-12-15 19:26 手机版 | 显示全部楼层
谢谢提醒大家!!
荣耀渭南网---每天我们都在影响这座城市!

该用户从未签到

发表于 2025-12-15 19:57 手机版 | 显示全部楼层
重污染天气,大家注意防护。
荣耀渭南网---每天我们都在影响这座城市!

使用高级回帖 (可批量传图、插入视频等)快速回复

您需要登录后才可以回帖 登录 | 立即注册 |

本版积分规则   Ctrl + Enter 快速发布  

发帖时请遵守我国法律,网站会将有关你发帖内容、时间以及发帖IP地址等记录保留,只要接到合法请求,即会将信息提供给有关政府机构。
返回顶部快速回复返回列表找客服
快速回复 返回顶部 返回列表