首页
家园
手机版
切换到宽版
开启辅助访问
请登录
立即注册
搜索
快捷导航
请
登录
后使用快捷导航
没有账号?
立即注册
当前位置:
»
栏目聚焦
›
渭南生活
›
今日热点
›
今日热点
›
帖子
返回列表
阵风6级以上!渭南发布大风蓝色预警
[复制链接]
荣耀冬冬
荣耀冬冬
当前离线
积分
5353
该用户从未签到
分享到:
发表于 2026-3-4 08:49
|
显示全部楼层
|
阅读模式
马上注册荣耀渭南网,结交渭南乡党,享用更多功能,让你轻松玩转荣耀网
您需要
登录
才可以下载或查看,没有账号?
立即注册
|
x
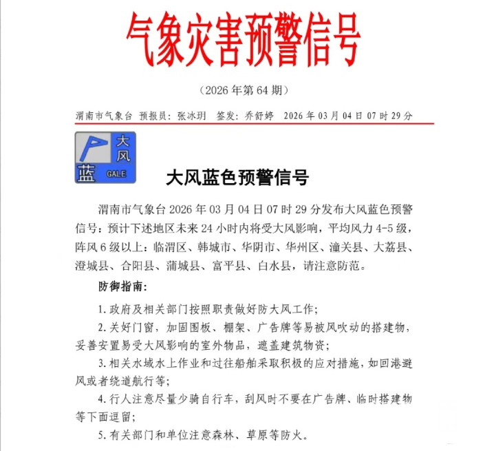
渭南市气象台2026年03月04日07时29分发布大风蓝色预警信号:预计下述地区未来24小时内将受大风影响,
平均风力4-5级,阵风6级以上
:临渭区、韩城市、华阴市、华州区、潼关县、大荔县、澄城县、合阳县、蒲城县、富平县、白水县,请注意防范。
来源:渭南天气
荣耀渭南网---每天我们都在影响这座城市!
回复
举报
赵建国
赵建国
当前离线
积分
19022
该用户从未签到
发表于 2026-3-4 11:15
手机版
|
显示全部楼层
荣耀房产网预约看房,免费车接车送!
大风预警,安全第一
来自荣耀新版安卓客户端
荣耀渭南网---每天我们都在影响这座城市!
回复
支持
反对
举报
是甜甜的糖果吗
是甜甜的糖果吗
当前离线
积分
22005
该用户从未签到
发表于 2026-3-4 14:20
手机版
|
显示全部楼层
出行注意安全
来自荣耀新版安卓客户端
荣耀渭南网---每天我们都在影响这座城市!
回复
支持
反对
举报
紫缘归梦
紫缘归梦
当前离线
积分
27858
该用户从未签到
发表于 2026-3-4 16:53
手机版
|
显示全部楼层
多谢分享给大家
来自荣耀新版安卓客户端
荣耀渭南网---每天我们都在影响这座城市!
回复
支持
反对
举报
夕阳多美好
夕阳多美好
当前离线
积分
17438
该用户从未签到
发表于 2026-3-4 20:25
手机版
|
显示全部楼层
大风天气,大家出门注意安全。
来自荣耀新版安卓客户端
荣耀渭南网---每天我们都在影响这座城市!
回复
支持
反对
举报
国中
国中
当前离线
积分
1734
该用户从未签到
发表于 2026-3-4 21:41
手机版
|
显示全部楼层
大风天气,注意安全。
来自荣耀新版安卓客户端
荣耀渭南网---每天我们都在影响这座城市!
回复
支持
反对
举报
劲舞骄阳
劲舞骄阳
当前离线
积分
75437
该用户从未签到
发表于 2026-3-4 22:15
手机版
|
显示全部楼层
注意预防大风
来自荣耀新版安卓客户端
荣耀渭南网---每天我们都在影响这座城市!
回复
支持
反对
举报
方圆百里
方圆百里
当前离线
积分
36672
该用户从未签到
发表于 2026-3-6 10:43
手机版
|
显示全部楼层
外出注意保暖
来自荣耀新版安卓客户端
荣耀渭南网---每天我们都在影响这座城市!
回复
支持
反对
举报
返回列表
使用
高级回帖
(可批量传图、插入视频等)
快速回复
高级模式
B
Color
Image
Link
Quote
Code
Smilies
您需要登录后才可以回帖
登录
|
立即注册
|
本版积分规则
写好了,发布
Ctrl + Enter 快速发布
回帖后跳转到最后一页
发帖时请遵守我国法律,网站会将有关你发帖内容、时间以及发帖IP地址等记录保留,只要接到合法请求,即会将信息提供给有关政府机构。
浏览过的版块
渭南政能量
百姓生活
寻人寻物
摄影天地
返回顶部
快速回复
返回列表
找客服
Copyright © 2008-NOW
荣耀渭南网
(https://www.yewn.cn/) 版权所有 All Rights Reserved.
广告投放联系:0913-8110000 帮助咨询 QQ:633806
Powered by
荣耀渭南网
X3.4 技术支持:
荣耀科技传媒
陕ICP备14009238号-2
快速回复
返回顶部
返回列表