刚刚!渭南天气发布大风蓝色预警

  [复制链接]

该用户从未签到

分享到:
发表于 2026-3-11 17:52 | 显示全部楼层 |阅读模式

马上注册荣耀渭南网,结交渭南乡党,享用更多功能,让你轻松玩转荣耀网

您需要 登录 才可以下载或查看,没有账号?立即注册 |

x

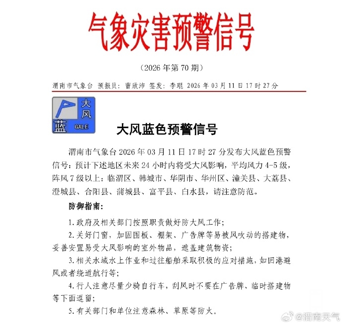
渭南市气象台2026年03月11日17时27分发布大风蓝色预警信号:预计下述地区未来24小时内将受大风影响,平均风力4-5级,阵风7级以上:临渭区、韩城市、华阴市、华州区、潼关县、大荔县、澄城县、合阳县、蒲城县、富平县、白水县,请注意防范。
bca1f0bdly1ib352eh3a0j20u00sgdlg (1).jpg
来源:渭南天气





荣耀渭南网---每天我们都在影响这座城市!

该用户从未签到

发表于 2026-3-11 17:54 手机版 | 显示全部楼层
荣耀渭南网---每天我们都在影响这座城市!

该用户从未签到

发表于 2026-3-11 18:08 手机版 | 显示全部楼层
又要降温了注意保暖
荣耀渭南网---每天我们都在影响这座城市!

该用户从未签到

发表于 2026-3-11 19:40 手机版 | 显示全部楼层
大风来了来了来了来了
荣耀渭南网---每天我们都在影响这座城市!

该用户从未签到

发表于 2026-3-11 20:03 手机版 | 显示全部楼层
荣耀渭南网---每天我们都在影响这座城市!
bxf

该用户从未签到

发表于 2026-3-11 20:23 手机版 | 显示全部楼层
时刻注意天气变化
荣耀渭南网---每天我们都在影响这座城市!

该用户从未签到

发表于 2026-3-11 21:04 手机版 | 显示全部楼层
荣耀渭南网---每天我们都在影响这座城市!

该用户从未签到

发表于 2026-3-11 21:20 手机版 | 显示全部楼层
注意保暖,春天的天娃娃的脸
荣耀渭南网---每天我们都在影响这座城市!

该用户从未签到

发表于 2026-3-11 21:53 手机版 | 显示全部楼层
感谢荣耀冬冬发布提醒。
荣耀渭南网---每天我们都在影响这座城市!

该用户从未签到

发表于 2026-3-11 21:53 手机版 | 显示全部楼层
提前做好防护措施。
荣耀渭南网---每天我们都在影响这座城市!

使用高级回帖 (可批量传图、插入视频等)快速回复

您需要登录后才可以回帖 登录 | 立即注册 |

本版积分规则   Ctrl + Enter 快速发布  

发帖时请遵守我国法律,网站会将有关你发帖内容、时间以及发帖IP地址等记录保留,只要接到合法请求,即会将信息提供给有关政府机构。
返回顶部快速回复返回列表找客服
快速回复 返回顶部 返回列表