渭南司机们速看!6月1日起执行

  [复制链接]

该用户从未签到

分享到:
发表于 2026-3-30 21:06 | 显示全部楼层 |阅读模式

马上注册荣耀渭南网,结交渭南乡党,享用更多功能,让你轻松玩转荣耀网

您需要 登录 才可以下载或查看,没有账号?立即注册 |

x

公安部近日正式发布

《机动车驾驶人疲劳驾驶认定规则》

(GA/T 2372-2026)

新规将于6月1日全国落地执行

从此告别“只看驾驶时长”的老办法

驾驶行为+生理状态+生活轨迹

三维立体判定

只要满足任一条件

就算疲劳驾驶

覆盖全车型驾驶人

尤其强化了客运车辆的监管要求

为道路交通事故调查处理

交通违法行为查处

提供了明确的量化依据





疲劳驾驶情形


有下列情形之一的,应认定为疲劳驾驶:


a) 机动车驾驶人连续驾驶机动车超过4小时未停车休息或停车休息时间少于20分钟的;


210649p4mu2u44p4cr41f3.gif


b) 客运机动车驾驶人在22:00至次日凌晨6:00连续驾驶超过2小时未停车休息或停车休息时间少于20分钟的;


210655zh1eltsmlhpf88gf.gif


c) 客运机动车驾驶人在24小时内累计驾驶时间超过8小时的。

注:客运机动车驾驶人指从事道路旅客运输经营活动的机动车驾驶人。


对在道路交通事故发生过程中具备避险条件但未及时采取有效避险措施的机动车驾驶人,经调查具有下列情形之一的,可认定为疲劳驾驶:


a) 通过监测设备监测到机动车驾驶人驾驶车辆在事故发生前10分钟内出现生理疲劳闭眼或疲劳程度脑电波特征判断数值小于30的。


210656qr3ezng7eeejnnow.png

注:生理疲劳闭眼是指机动车驾驶人因生理疲劳致双眼睑完全闭合,并持续2s以上的行为。


b) 对机动车驾驶人询问/讯问结果证实其处于精神难以集中或精神恍惚、困倦等状态仍驾驶车辆的;


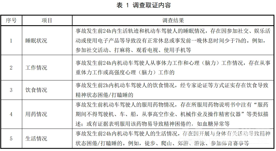
c) 对机动车驾驶人驾驶车辆出发前睡眠状况和工作、饮食、用药、生活等情况进行调查,证实存在表1列举的一项或多项调查结果的。


210700butt9hh7tertuuud.png


新规的实施,标志着疲劳驾驶监管进入“精准化、全维度”时代。对驾驶人而言,合规驾驶不仅是规避处罚的前提,更是保障自身及他人生命财产安全的核心;对交通管理部门而言,明确的认定标准与取证方式,能更高效地打击疲劳驾驶违法行为,筑牢道路交通安全防线。

6月起,新规正式落地

全体驾驶人需严格遵守
养成规范驾驶习惯
拒绝疲劳驾驶
守护出行平安
转发提醒身边的小伙伴

来源:公安部、 国家应急科普宣传、 西安发布

荣耀渭南网---每天我们都在影响这座城市!

该用户从未签到

发表于 2026-3-30 21:36 手机版 | 显示全部楼层
荣耀渭南网---每天我们都在影响这座城市!

该用户从未签到

发表于 2026-3-30 21:38 手机版 | 显示全部楼层
疲劳驾驶危害大。
荣耀渭南网---每天我们都在影响这座城市!

该用户从未签到

发表于 2026-3-30 21:47 手机版 | 显示全部楼层
就该严加监管,安全第一
荣耀渭南网---每天我们都在影响这座城市!

签到天数: 44 天

[LV.5]常住居民I

发表于 2026-3-30 22:17 手机版 | 显示全部楼层
疲劳驾驶危害大。
荣耀渭南网---每天我们都在影响这座城市!

该用户从未签到

发表于 2026-3-30 22:18 手机版 | 显示全部楼层
荣耀渭南网---每天我们都在影响这座城市!

该用户从未签到

发表于 2026-3-30 22:21 手机版 | 显示全部楼层
疲劳驾驶有具体标准了
荣耀渭南网---每天我们都在影响这座城市!

该用户从未签到

发表于 2026-3-30 22:25 手机版 | 显示全部楼层
荣耀渭南网---每天我们都在影响这座城市!

该用户从未签到

发表于 2026-3-30 22:33 手机版 | 显示全部楼层
严禁疲劳驾驶。
荣耀渭南网---每天我们都在影响这座城市!

该用户从未签到

发表于 2026-3-30 22:40 手机版 | 显示全部楼层
荣耀渭南网---每天我们都在影响这座城市!

使用高级回帖 (可批量传图、插入视频等)快速回复

您需要登录后才可以回帖 登录 | 立即注册 |

本版积分规则   Ctrl + Enter 快速发布  

发帖时请遵守我国法律,网站会将有关你发帖内容、时间以及发帖IP地址等记录保留,只要接到合法请求,即会将信息提供给有关政府机构。
返回顶部快速回复返回列表找客服
快速回复 返回顶部 返回列表