清明节连休3天不调休!高速免费时段公布!渭南这些路段交通易拥堵→

  [复制链接]

该用户从未签到

分享到:
发表于 2026-4-1 16:37 | 显示全部楼层 |阅读模式

马上注册荣耀渭南网,结交渭南乡党,享用更多功能,让你轻松玩转荣耀网

您需要 登录 才可以下载或查看,没有账号?立即注册 |

x

时值一年春草绿,梨花风起正清明。2026年清明将至,届时群众返乡祭扫、近郊踏青、短途出游需求集中,道路交通流量将大幅增加,交通安全风险上升。为预防和减少道路交通事故,保障人民群众平安出行,渭南公安交管部门发布“两公布一提示”,请广大交通参与者合理规划、错峰出行、文明祭扫、平安返程。
放假时间

清明节放假时间:4月4日(周六)至6日(周一)放假,共3天。
高速免费:清明假期,高速公路执行7座及以下小型客车免费通行政策,具体免费时间为4月4日0时至4月6日24时。
一、道路交通安全形势研判
2026年清明假期,渭南辖区公路车流潮汐特征非常明显,互通立交、服务区和通往墓区、景区的道路易出现时段性拥堵。
交通易堵时段

交通易堵时段:4月3日17时-19时、4月4日9时-12时,将会迎来出行高峰,4月5日8时-11时为祭扫高峰,4月6日开始返程车辆较多,15时-21时将会出现返程高峰。
交通易拥堵路段

1.景区景点墓区周边道路:我市境内旅游景区、公园以及墓区等周边道路将可能出现交通拥堵现象。310国道老城东段、龙寿山公墓路段、渭花路(沋湖塔园周边)、关中环线汉马坡段、渭蒲桥、渭富桥。
2.城市道路:各县(市、区)高速公路出入口,特别是连霍高速沿线的渭南西、渭南东和华阴出口、华州出口,京昆高速沿线的富平、合阳、澄城、韩城工业园区等出口流量将急剧增加,会造成短时车辆缓慢通行现象;渭南主城区火车站周边、站南路、渭华路、解放路、韩马公路等路段会出现短时交通拥堵。
3.高速公路:连霍高速、京昆高速车流量将明显增加,全天将可能出现拥堵现象,因车流交叉多、急停变道违法多,极易发生追尾事故。
4.农村山区路段:临水临崖、急弯陡坡、桥隧、交叉路口路段,特别是夜间时段要减速通行,避免发生事故。
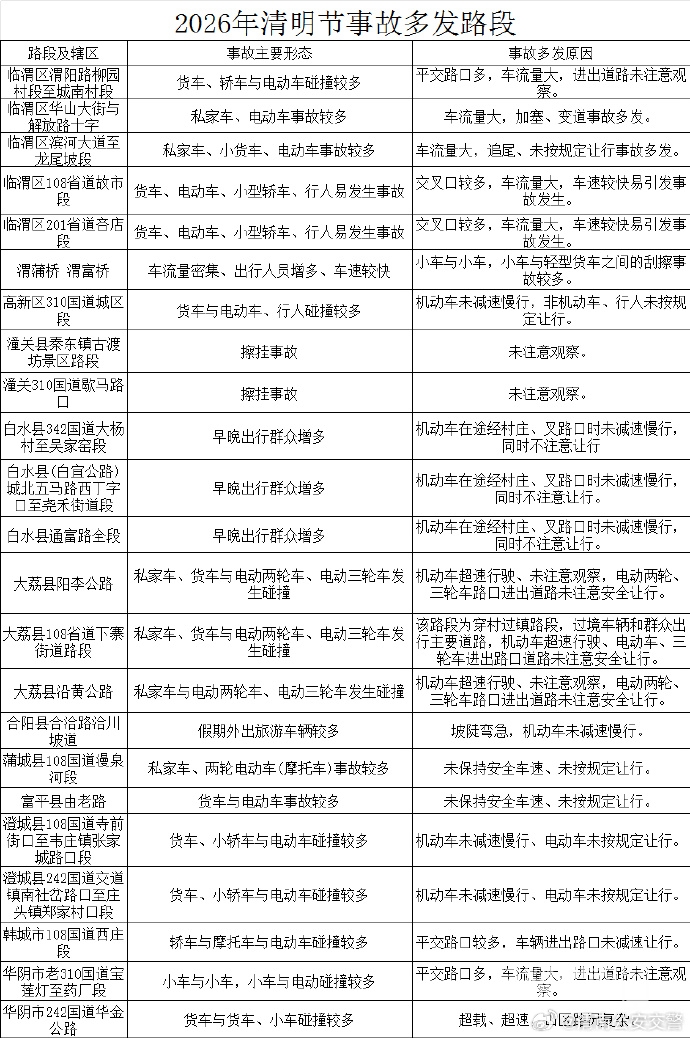
二、事故多发路段

005wRsOfly1ibrcdlo4swj30li0wc4b5.jpg

三、交警提示
1.假期自驾出行,应当提前关注天气、路况信息,合理规划出行时间和路线。驾车时应全程全员系好安全带,骑乘摩托车、电动自行车务必戴好安全头盔,杜绝酒后驾驶、超速行驶、强超强会、分心驾驶等违法行为。
2.国省道、高速公路行车,保持安全车距和车速,遇雨天行车降低车速,减少变道超车。遇车流量大时注意排队前进,切勿超车插队,切勿占用应急车道。如发生交通事故,牢记“车靠边、人撤离、即报警”,避免发生二次事故。
3.驾车行经农村地区,遇急弯陡坡、临水临崖等路段时,要小心谨慎驾驶,不要强超强会,注意路侧车辆和行人。驾驶面包车请勿超员载客,驾驶货车、拖拉机、三轮车不得违法载人。
4.假期乘车出行,要全程系好安全带,不要乘坐站外拉客拼团“黑车”,坚决抵制乘坐超员客车及非载客车辆。
5.行经特殊路段请谨慎驾驶。由于部分乡镇公墓道路不通,车辆无法到达,特别是土路路段,一旦降雨,危险系数急剧增加,要谨慎驾驶,车辆无法通过的切勿强制通行,以免发生危险。

(来源:渭南公安交警)



荣耀渭南网---每天我们都在影响这座城市!

该用户从未签到

发表于 2026-4-1 17:31 手机版 | 显示全部楼层
荣耀渭南网---每天我们都在影响这座城市!

该用户从未签到

发表于 2026-4-1 17:58 手机版 | 显示全部楼层
提前规划好行程安排
荣耀渭南网---每天我们都在影响这座城市!

该用户从未签到

发表于 2026-4-1 18:00 手机版 | 显示全部楼层
那都不去宅家看热闹
荣耀渭南网---每天我们都在影响这座城市!

该用户从未签到

发表于 2026-4-1 18:56 手机版 | 显示全部楼层
荣耀渭南网---每天我们都在影响这座城市!

该用户从未签到

发表于 2026-4-1 20:12 手机版 | 显示全部楼层
荣耀渭南网---每天我们都在影响这座城市!

该用户从未签到

发表于 2026-4-1 21:24 手机版 | 显示全部楼层
开车慢点啊注意安全
荣耀渭南网---每天我们都在影响这座城市!

该用户从未签到

发表于 2026-4-1 21:34 手机版 | 显示全部楼层
多谢分享给大家
荣耀渭南网---每天我们都在影响这座城市!
bxf

该用户从未签到

发表于 2026-4-1 22:26 手机版 | 显示全部楼层
谢谢告知发布分享
荣耀渭南网---每天我们都在影响这座城市!

该用户从未签到

发表于 2026-4-1 22:52 手机版 | 显示全部楼层
清明节出行提前做好规划
荣耀渭南网---每天我们都在影响这座城市!

使用高级回帖 (可批量传图、插入视频等)快速回复

您需要登录后才可以回帖 登录 | 立即注册 |

本版积分规则   Ctrl + Enter 快速发布  

发帖时请遵守我国法律,网站会将有关你发帖内容、时间以及发帖IP地址等记录保留,只要接到合法请求,即会将信息提供给有关政府机构。
返回顶部快速回复返回列表找客服
快速回复 返回顶部 返回列表