今日清明!渭南公安发布交通安全出行提示,这些路段易拥堵

  [复制链接]

该用户从未签到

分享到:
发表于 2026-4-5 14:42 | 显示全部楼层 |阅读模式

马上注册荣耀渭南网,结交渭南乡党,享用更多功能,让你轻松玩转荣耀网

您需要 登录 才可以下载或查看,没有账号?立即注册 |

x
今天渭南迎来——清明

二十四节气中只有清明

既是节气又是节日
144148phyed0dtzfixlv4v.jpeg

油菜花开,麦苗返青

渭河水暖,塬上风轻
万物生长此时
皆清洁而明净
故谓之清明
清明时节气温转暖
关中大地呈现春和景明之色
此时既是播种、中耕
也是采摘香椿、植树造林的时候
也是登临少华山,俯瞰渭河平原
陕西气象今早发布了蓝色大风预警

涉及渭南

144151rd3bfzf3tmm8ovie.png

陕西省气象台2026年04月05日08时51分继续发布大风蓝色预警信号:预计下述地区未来24小时内将受大风影响,平均风力可达4-5级(5.5-10.7米/秒),阵风6级(10.8-13.8米/秒)以上:西安市长安区、鄠邑区、蓝田县、周至县,宝鸡市渭滨区、太白县、凤县,咸阳市彬州市、旬邑县、长武县,铜川市全域,渭南市韩城市、华阴市、华州区、潼关县、澄城县、合阳县、蒲城县、富平县、白水县,延安市全域,榆林市定边县、靖边县,汉中市城固县、洋县、勉县、略阳县、留坝县、佛坪县,安康市宁陕县,商洛市商州区、洛南县、镇安县、柞水县。受大风影响榆林北部有沙尘天气,请注意防范

渭南公安发布交通安全出行提示
一、道路交通安全形势研判
2026年清明假期,渭南辖区公路车流潮汐特征非常明显,互通立交、服务区和通往墓区、景区的道路易出现时段性拥堵
交通易拥堵时段
交通易堵时段:4月3日17时-19时、4月4日9时-12时,将会迎来出行高峰,4月5日8时-11时为祭扫高峰,4月6日开始返程车辆较多,15时-21时将会出现返程高峰
交通易拥堵路段
1.景区景点墓区周边道路:我市境内旅游景区、公园以及墓区等周边道路将可能出现交通拥堵现象。310国道老城东段、龙寿山公墓路段、渭花路(沋湖塔园周边)、关中环线汉马坡段、渭蒲桥、渭富桥。
2.城市道路:各县(市、区)高速公路出入口,特别是连霍高速沿线的渭南西、渭南东和华阴出口、华州出口,京昆高速沿线的富平、合阳、澄城、韩城工业园区等出口流量将急剧增加,会造成短时车辆缓慢通行现象;渭南主城区火车站周边、站南路、渭华路、解放路、韩马公路等路段会出现短时交通拥堵。
3.高速公路:连霍高速、京昆高速车流量将明显增加,全天将可能出现拥堵现象,因车流交叉多、急停变道违法多,极易发生追尾事故。
4.农村山区路段:临水临崖、急弯陡坡、桥隧、交叉路口路段,特别是夜间时段要减速通行,避免发生事故。

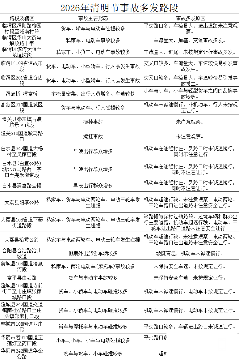
二、事故多发路段

144156n48fy2126cygd26t.png


来源:陕西气象、渭南公安

荣耀渭南网---每天我们都在影响这座城市!

签到天数: 40 天

[LV.5]常住居民I

发表于 2026-4-5 14:47 手机版 | 显示全部楼层
荣耀渭南网---每天我们都在影响这座城市!

该用户从未签到

发表于 2026-4-5 15:13 手机版 | 显示全部楼层
多谢提醒,大家注意安全!
荣耀渭南网---每天我们都在影响这座城市!

该用户从未签到

发表于 2026-4-5 15:17 手机版 | 显示全部楼层
谢谢告知,,,,
荣耀渭南网---每天我们都在影响这座城市!

该用户从未签到

发表于 2026-4-5 15:19 手机版 | 显示全部楼层
荣耀渭南网---每天我们都在影响这座城市!

该用户从未签到

发表于 2026-4-5 16:03 手机版 | 显示全部楼层
文明祭祀。多谢楼主分享给大家
荣耀渭南网---每天我们都在影响这座城市!

签到天数: 120 天

[LV.7]常住居民III

发表于 2026-4-5 16:49 手机版 | 显示全部楼层
荣耀渭南网---每天我们都在影响这座城市!

签到天数: 120 天

[LV.7]常住居民III

发表于 2026-4-5 16:51 手机版 | 显示全部楼层
荣耀渭南网---每天我们都在影响这座城市!

该用户从未签到

发表于 2026-4-5 17:00 手机版 | 显示全部楼层
嘟啊嘟啊嘟啊嘟啊嘟啊嘟啊嘟啊嘟啊嘟,我大蔚蓝进入世界中等发达城市了吗?还是贫富差距越来越大了?我们小区有的家庭人手一辆汽车,我家人手一辆自行车
荣耀渭南网---每天我们都在影响这座城市!

该用户从未签到

发表于 2026-4-5 17:17 手机版 | 显示全部楼层
荣耀渭南网---每天我们都在影响这座城市!

使用高级回帖 (可批量传图、插入视频等)快速回复

您需要登录后才可以回帖 登录 | 立即注册 |

本版积分规则   Ctrl + Enter 快速发布  

发帖时请遵守我国法律,网站会将有关你发帖内容、时间以及发帖IP地址等记录保留,只要接到合法请求,即会将信息提供给有关政府机构。
返回顶部快速回复返回列表找客服
快速回复 返回顶部 返回列表