最高奖励20万元!陕西等地公开征集违法违规使用医保基金线索

  [复制链接]

该用户从未签到

分享到:
发表于 2026-4-13 15:09 | 显示全部楼层 |阅读模式

马上注册荣耀渭南网,结交渭南乡党,享用更多功能,让你轻松玩转荣耀网

您需要 登录 才可以下载或查看,没有账号?立即注册 |

x

近日,为深化医保基金管理突出问题整治,充分调动广大人民群众参与医保基金监管的积极性、主动性,全国各地医保部门陆续发布公告,面向全社会公开征集违法违规使用医保基金问题线索,接受群众举报监督,举报线索经查证属实,将按规定给予奖励,最高奖励20万元

欢迎广大人民群众、社会各界积极参与医保基金使用管理监督,如实反映涉嫌欺诈骗保和违法违规使用医保基金问题线索,共筑医保基金安全防线,守护好群众自己的“看病钱”“救命钱”。


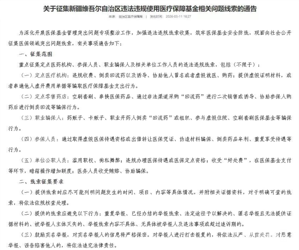
新疆维吾尔自治区医疗保障局关于征集问题线索的通告


151735t2ipqlupvi8qr8jn.png



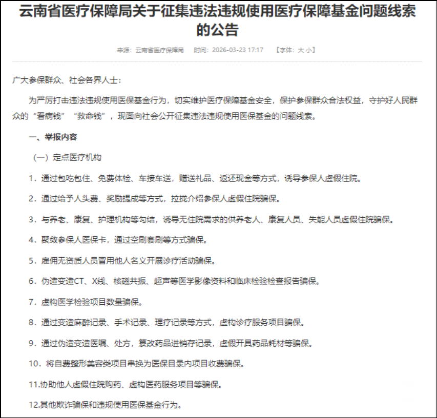
云南省医疗保障局关于征集问题线索的公告


151738sbvrvaa9vw13zqy0.png



陕西省医疗保障局关于征集线索的通知


151743d0gg1pvd4uvp2910.jpeg

点击图片查看详情


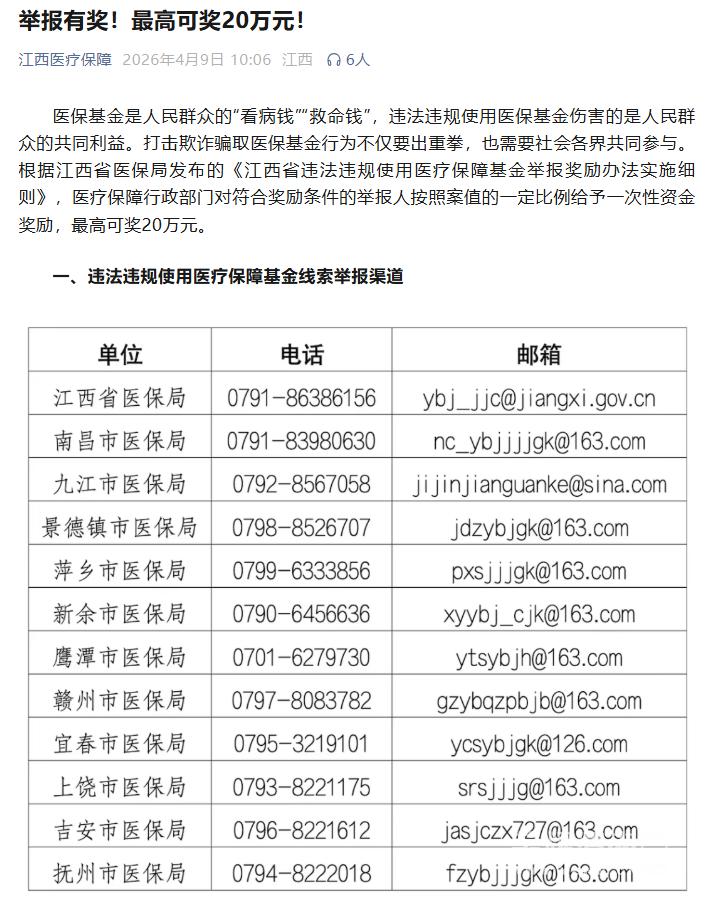
江西公开征集医保基金违法违规线索


151748osvgcycbvbmaywaj.png



宁夏回族自治区公开征集违法违规使用医疗保障基金相关问题线索


151752wrx9k5tnzkbu05ee.png


来源:各地医疗保障局、国家医保局


荣耀渭南网---每天我们都在影响这座城市!

该用户从未签到

发表于 2026-4-13 15:34 手机版 | 显示全部楼层
老百姓的救命钱,各方都想打主意,严查严管
荣耀渭南网---每天我们都在影响这座城市!

该用户从未签到

发表于 2026-4-13 17:08 手机版 | 显示全部楼层
严厉打击骗医保
荣耀渭南网---每天我们都在影响这座城市!

该用户从未签到

发表于 2026-4-13 17:13 手机版 | 显示全部楼层
医保基金要守护好
荣耀渭南网---每天我们都在影响这座城市!

该用户从未签到

发表于 2026-4-13 17:23 手机版 | 显示全部楼层
守护好我们的救命钱
荣耀渭南网---每天我们都在影响这座城市!

该用户从未签到

发表于 2026-4-13 18:22 手机版 | 显示全部楼层
相关部门必须严格检查
荣耀渭南网---每天我们都在影响这座城市!

该用户从未签到

发表于 2026-4-13 20:09 手机版 | 显示全部楼层
外人哪里有什么线索  你都接触不到  
荣耀渭南网---每天我们都在影响这座城市!

签到天数: 17 天

[LV.4]偶尔看看III

发表于 2026-4-13 22:01 手机版 | 显示全部楼层
严厉打击骗医保
荣耀渭南网---每天我们都在影响这座城市!

该用户从未签到

发表于 2026-4-13 22:09 手机版 | 显示全部楼层
荣耀渭南网---每天我们都在影响这座城市!

该用户从未签到

发表于 2026-4-13 22:23 手机版 | 显示全部楼层
荣耀渭南网---每天我们都在影响这座城市!

使用高级回帖 (可批量传图、插入视频等)快速回复

您需要登录后才可以回帖 登录 | 立即注册 |

本版积分规则   Ctrl + Enter 快速发布  

发帖时请遵守我国法律,网站会将有关你发帖内容、时间以及发帖IP地址等记录保留,只要接到合法请求,即会将信息提供给有关政府机构。
返回顶部快速回复返回列表找客服
快速回复 返回顶部 返回列表